找回密码
 立即注册
楼主: 神农鼎

前进中的PDF,一起完善他,以后数据手册的笔误部分大家在这个帖子集中反馈

[复制链接]
  • 打卡等级:常住居民II
  • 打卡总天数:93
  • 最近打卡:2025-10-29 18:35:06

7

主题

272

回帖

1449

积分

超级版主

积分
1449
发表于 6 天前 | 显示全部楼层
神*** 发表于 2025-10-23 21:33
2025/10/23

AI32G系列的15位增强型PWM:===》



已更新文档,稍后一并上传网站。


截图202510240914275913.jpg
回复

使用道具 举报 送花

  • 打卡等级:以坛为家I
  • 打卡总天数:222
  • 最近打卡:2025-10-29 08:29:49

792

主题

1万

回帖

2万

积分

管理员

积分
20125
发表于 5 天前 | 显示全部楼层
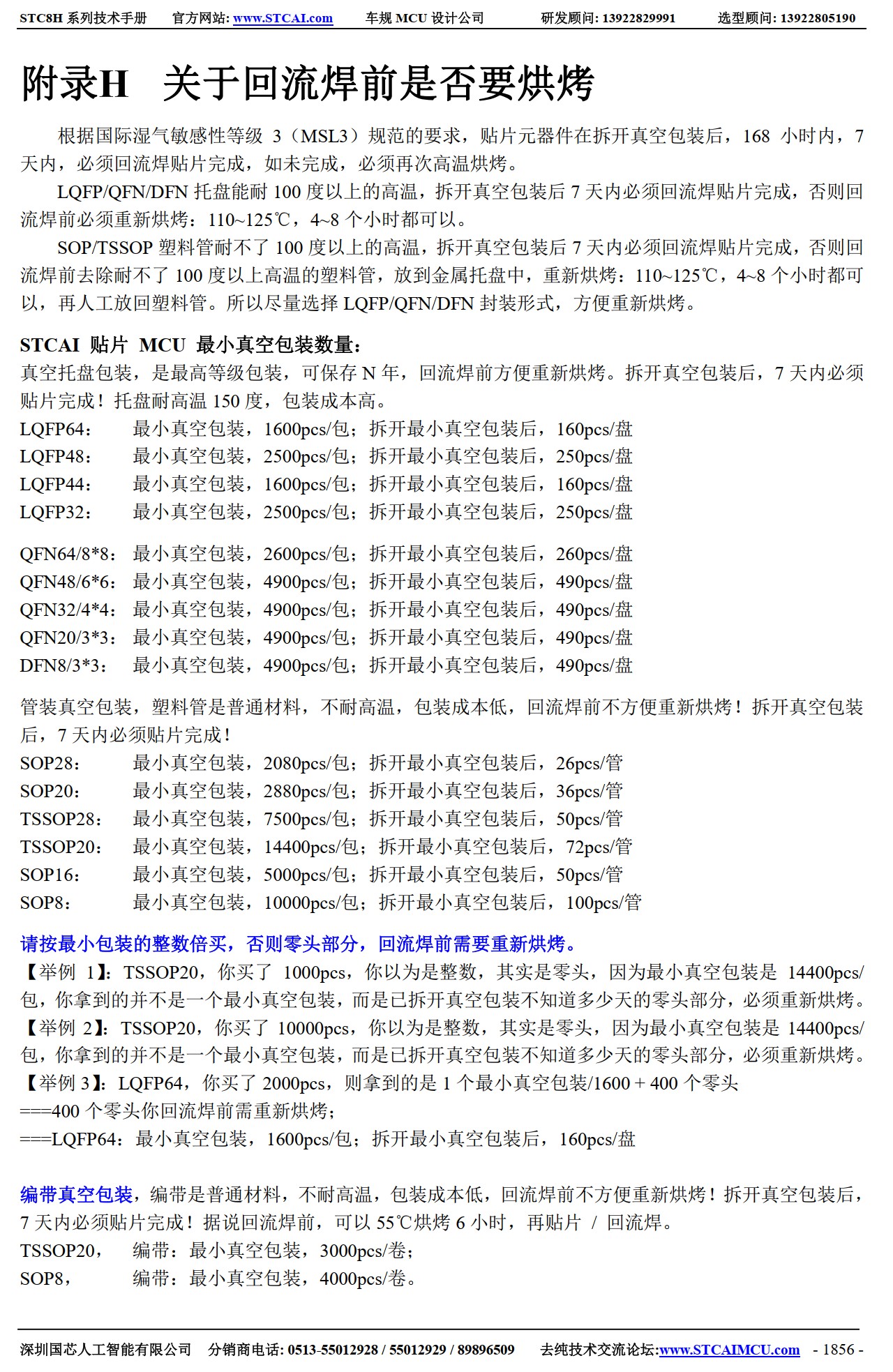
请按最小包装的整数倍买,否则零头部分,回流焊前需要重新烘烤。
===》
请按最小包装的整数倍买,否则零头部分,回流焊前需要重新烘烤。
特别注意,临头部分在销售环节不知裸落在空气中已多久,
只是发货前可能为防管脚被碰撞变形,可能会再抽真空,

防快递公司搬运卸货时发生货物散架,管脚被碰撞变形意外

截图202510250835541026.jpg

点评

已增加【特别注意】,稍后一并上传更新! [attachimg]119138[/attachimg]  详情 回复 发表于 3 天前
回复

使用道具 举报 送花

  • 打卡等级:以坛为家I
  • 打卡总天数:222
  • 最近打卡:2025-10-29 08:29:49

792

主题

1万

回帖

2万

积分

管理员

积分
20125
发表于 4 天前 | 显示全部楼层
截图202510261609019449.jpg
增加  STC8H1K08-TSSOP20 的图
===单独一页,排在最前

增加  STC8H8K64U-PDIP40 的图

===单独一页,排在最后

点评

已增加,稍后一并上传更新! [attachimg]119135[/attachimg]  详情 回复 发表于 3 天前
回复

使用道具 举报 送花

  • 打卡等级:常住居民II
  • 打卡总天数:93
  • 最近打卡:2025-10-29 18:35:06

7

主题

272

回帖

1449

积分

超级版主

积分
1449
发表于 3 天前 | 显示全部楼层
神*** 发表于 2025-10-26 16:10
增加  STC8H1K08-TSSOP20 的图
===单独一页,排在最前



已增加,稍后一并上传更新!


截图202510271016079507.jpg
回复

使用道具 举报 送花

  • 打卡等级:常住居民II
  • 打卡总天数:93
  • 最近打卡:2025-10-29 18:35:06

7

主题

272

回帖

1449

积分

超级版主

积分
1449
发表于 3 天前 | 显示全部楼层
神*** 发表于 2025-10-25 08:40
请按最小包装的整数倍买,否则零头部分,回流焊前需要重新烘烤。
===》
请按最小包装的整数倍买,否则零头 ...



已增加【特别注意】,稍后一并上传更新!

截图202510271018075455.jpg
回复

使用道具 举报 送花

  • 打卡等级:以坛为家I
  • 打卡总天数:342
  • 最近打卡:2025-10-29 08:51:51
已绑定手机

90

主题

3328

回帖

7459

积分

荣誉版主

无情的代码机器

积分
7459
发表于 前天 18:49 | 显示全部楼层
https://www.stcaimcu.com/thread-20777-1-1.html


建议增加关于030000 EXERAM的读写说明

点评

请查阅STC32G144K246最新版本 [attachimg]119465[/attachimg]  详情 回复 发表于 昨天 18:35
三天不学习,赶不上刘少奇~
回复

使用道具 举报 送花

  • 打卡等级:常住居民II
  • 打卡总天数:93
  • 最近打卡:2025-10-29 18:35:06

7

主题

272

回帖

1449

积分

超级版主

积分
1449
发表于 昨天 18:35 | 显示全部楼层
erci*** 发表于 2025-10-28 18:49
https://www.stcaimcu.com/thread-20777-1-1.html

请查阅STC32G144K246最新版本

截图202510291835012055.jpg
回复

使用道具 举报 送花

您需要登录后才可以回帖 登录 | 立即注册

本版积分规则

QQ|手机版|深圳国芯人工智能有限公司 ( 粤ICP备2022108929号-2 )

GMT+8, 2025-10-30 03:15 , Processed in 0.133464 second(s), 89 queries .

Powered by Discuz! X3.5

© 2001-2025 Discuz! Team.

快速回复 返回顶部 返回列表