找回密码
 立即注册
楼主: 神农鼎

立创开源 | 8-Pin,USB转串口,自动停电/上电烧录器,奖励RMB300

[复制链接]
  • 打卡等级:偶尔看看I
  • 打卡总天数:17
  • 最近打卡:2025-09-03 23:13:51

3

主题

21

回帖

158

积分

注册会员

积分
158
发表于 2024-7-2 09:37:35 | 显示全部楼层

点评

貌似缺一条线? [attachimg]49653[/attachimg]  详情 回复 发表于 2024-7-2 15:05
回复

使用道具 举报 送花

  • 打卡等级:偶尔看看I
  • 打卡总天数:17
  • 最近打卡:2025-09-03 23:13:51

3

主题

21

回帖

158

积分

注册会员

积分
158
发表于 2024-7-2 09:42:40 | 显示全部楼层
神*** 发表于 2024-7-1 15:43
立创开源 | USB转串口,USB转串口自动停电/上电烧录器
8-Pin, STC8H2K12U-SOP8, USB转串口,USB转串口烧录 ...

截图202407020940591114.jpg 截图202407020941179801.jpg 截图202407020941562434.jpg

立创开源链接
STC8H2K08U USB转串口 - 嘉立创EDA开源硬件平台 (oshwhub.com)

截图202407020942095370.jpg
回复

使用道具 举报 送花

  • 打卡等级:以坛为家I
  • 打卡总天数:231
  • 最近打卡:2025-11-07 13:27:18

785

主题

1万

回帖

2万

积分

管理员

积分
20183
发表于 2024-7-2 09:43:00 | 显示全部楼层
这个SOP8的 P5.4 是专门针对 3.3V 系统优化的,
和 SOP16的P3.5是反的
截图202407021333196930.jpg

大家画图,按下面通用的来
截图202407021332543038.jpg

回复

使用道具 举报 送花

  • 打卡等级:初来乍到
  • 打卡总天数:4
  • 最近打卡:2025-01-06 20:10:31

2

主题

4

回帖

68

积分

注册会员

积分
68
发表于 2024-7-2 10:52:30 | 显示全部楼层
开源链接:https://oshwhub.com/chen959/usb-uart-zi-dong-xia-zai-qi

PCB_PCB1_2024-07-02.pdf

258.59 KB, 下载次数: 128

SCH_Schematic1_2024-07-02.pdf

145.45 KB, 下载次数: 123

回复

使用道具 举报 送花

  • 打卡等级:初来乍到
  • 打卡总天数:4
  • 最近打卡:2025-01-06 20:10:31

2

主题

4

回帖

68

积分

注册会员

积分
68
发表于 2024-7-2 10:53:35 | 显示全部楼层
[url= https://oshwhub.com/chen959/usb-uart-zi-dong-xia-zai-qi]开源链接[/url]

PCB_PCB1_2024-07-02.pdf

258.59 KB, 下载次数: 134

SCH_Schematic1_2024-07-02.pdf

145.45 KB, 下载次数: 134

回复

使用道具 举报 送花

  • 打卡等级:以坛为家I
  • 打卡总天数:295
  • 最近打卡:2025-11-06 21:06:46

7

主题

29

回帖

1086

积分

金牌会员

积分
1086
发表于 2024-7-2 10:54:07 | 显示全部楼层

加上5v和3v3切换

pcb.pdf

542.46 KB, 下载次数: 138

原理图.pdf

263.48 KB, 下载次数: 125

回复

使用道具 举报 送花

  • 打卡等级:以坛为家I
  • 打卡总天数:295
  • 最近打卡:2025-11-06 21:06:46

7

主题

29

回帖

1086

积分

金牌会员

积分
1086
发表于 2024-7-2 10:55:20 | 显示全部楼层
神*** 发表于 2024-7-2 09:43
这个SOP8的 P5.4 是专门针对 3.3V 系统优化的,
和 SOP16的P3.5是反的

回复

使用道具 举报 送花

  • 打卡等级:偶尔看看II
  • 打卡总天数:24
  • 最近打卡:2025-08-26 23:13:10

2

主题

8

回帖

140

积分

注册会员

积分
140
发表于 2024-7-2 12:07:07 | 显示全部楼层
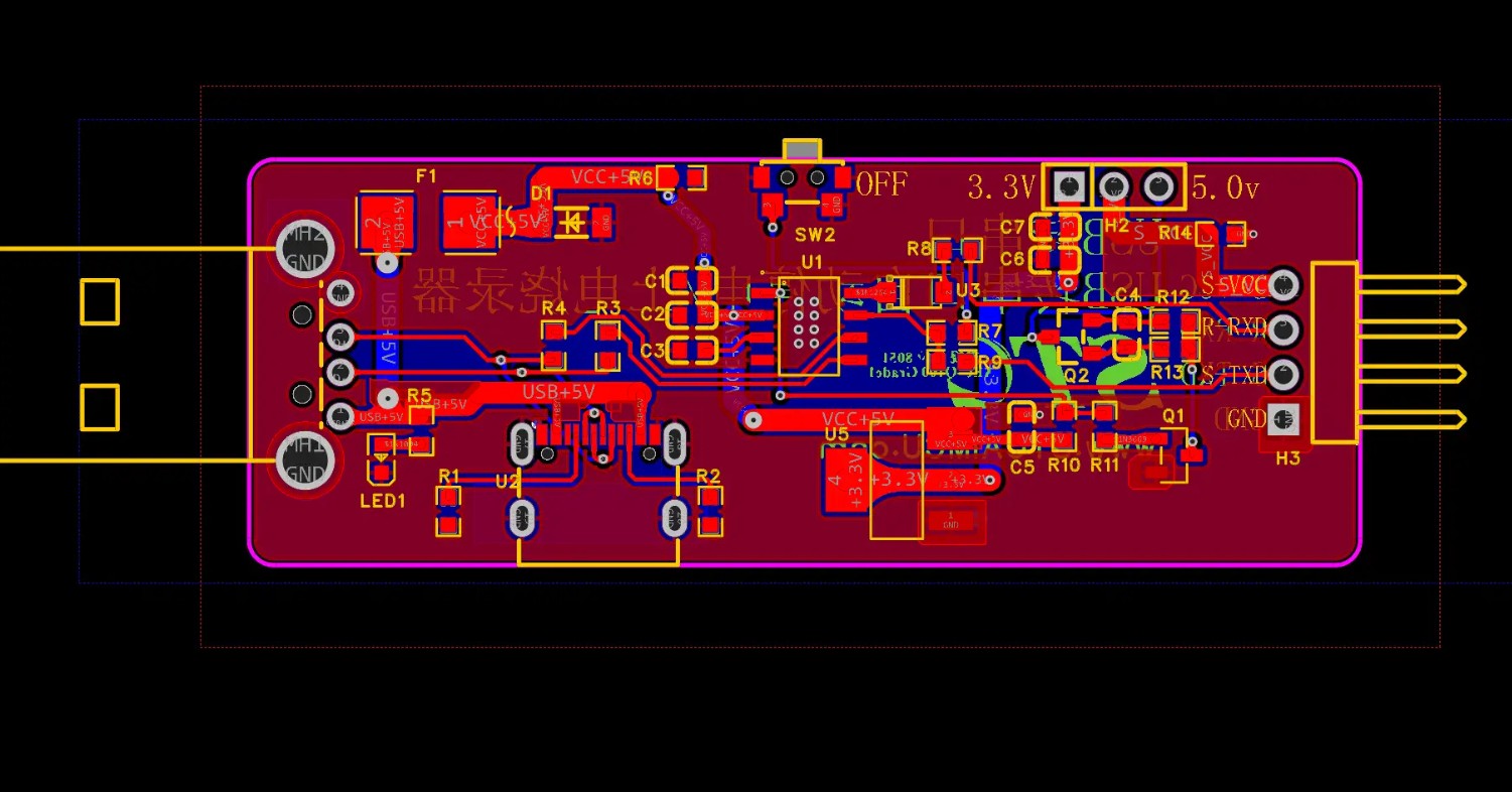
1,因设计调试,较少使用TYPEA,因此只使用TYPEC接口
2,增加输出指示,和负载电阻一起
3,修正为3.3V和5V电源供电均可自动下载
4,3.3V和5V切换为拨动开关,更合理
屏幕截图 2024-07-02 115958.png
屏幕截图 2024-07-02 120308.png
屏幕截图 2024-07-02 120320.png
屏幕截图 2024-07-02 120333.png

STC8H2K08U-ISP1-PCB.pdf

247.03 KB, 下载次数: 136

STC8H2K08U-ISP1-SCH.pdf

78.61 KB, 下载次数: 138

回复

使用道具 举报 送花

  • 打卡等级:以坛为家I
  • 打卡总天数:231
  • 最近打卡:2025-11-07 13:27:18

785

主题

1万

回帖

2万

积分

管理员

积分
20183
发表于 2024-7-2 12:09:42 | 显示全部楼层

请通知 立创专家团队审核
回复

使用道具 举报 送花

  • 打卡等级:以坛为家III
  • 打卡总天数:623
  • 最近打卡:2025-11-07 07:56:40

21

主题

130

回帖

2867

积分

金牌会员

积分
2867
发表于 2024-7-2 13:29:08 | 显示全部楼层
如果烧录程序时,S_VCC和地接反了,请增加保护
回复

使用道具 举报 送花

您需要登录后才可以回帖 登录 | 立即注册

本版积分规则

QQ|手机版|深圳国芯人工智能有限公司 ( 粤ICP备2022108929号-2 )

GMT+8, 2025-11-7 16:04 , Processed in 0.125126 second(s), 96 queries .

Powered by Discuz! X3.5

© 2001-2025 Discuz! Team.

快速回复 返回顶部 返回列表