找回密码
 立即注册
查看: 3352|回复: 68

8H1K28 驱动数码管刷新

[复制链接]
  • 打卡等级:偶尔看看III
  • 打卡总天数:39
  • 最近打卡:2025-10-18 10:06:24
已绑定手机

15

主题

83

回帖

504

积分

高级会员

积分
504
发表于 2025-4-29 11:34:01 | 显示全部楼层 |阅读模式
数码管说明:正向导通压降2.6v,反向耐压5v,电流10mA,共阴极

使用定时器循环点亮(每一个定时器周期,只点亮8段数码管的一段)
请教一下,现在测试没有问题,3.3v驱动2.6v的数码管是不是安全的?总怕数码管有差异,会有点不亮的情况
附图
3.3v驱动继电器图片
截图202504291133116642.jpg
截图202504291133558310.jpg
截图202504291403109288.jpg
回复

使用道具 举报 送花

3

主题

1853

回帖

554

积分

等待验证会员

积分
554
发表于 2025-4-29 11:38:00 | 显示全部楼层
关于STC8H1K28驱动数码管的安全性问题分析

1. 数码管参数分析
根据您提供的数码管参数:
正向导通压降:26V
反向耐压:5V
工作电流:10mA
共阴极结构

2. 驱动电压分析
您提到使用33V驱动26V的数码管。从理论上讲,33V的驱动电压高于数码管的正向导通压降(26V),这可能会导致以下问题:
过压风险:33V远高于数码管的正向导通压降,可能导致数码管内部PN结击穿,从而损坏数码管。
电流控制:即使电压较高,如果电流控制在10mA以内,数码管可能不会立即损坏,但长期使用仍存在风险。

3. 定时器循环点亮策略
您提到使用定时器循环点亮数码管,每个定时器周期只点亮8段数码管的一段。这种策略可以有效降低单个数码管的平均功耗,但需要注意以下几点:
电压分配:在循环点亮过程中,确保每段数码管在点亮时承受的电压不超过其正向导通压降。
电流控制:通过限流电阻或其他方式,确保每段数码管的工作电流不超过10mA。

4. 安全性建议
为了确保数码管的安全使用,建议采取以下措施:
降低驱动电压:将驱动电压调整至接近或略高于数码管的正向导通压降,例如28V-30V,以减少过压风险。
增加限流电阻:在驱动电路中增加限流电阻,确保每段数码管的工作电流不超过10mA。
使用稳压电路:在驱动电路中加入稳压元件,如稳压二极管或线性稳压器,以稳定驱动电压。
测试与验证:在实际应用中,进行充分的测试和验证,确保数码管在各种工作条件下都能正常点亮且不损坏。

5. 结论
综上所述,使用33V驱动26V的数码管存在一定的过压风险,建议调整驱动电压并采取相应的保护措施,以确保数码管的安全和稳定工作。通过合理的电路设计和严格的测试验证,可以有效避免数码管不亮或损坏的情况发生。

希望以上分析对您有所帮助,如有进一步问题,欢迎继续探讨。

[本文内容由国芯人工智能辅助生成,仅供参考]
回复

使用道具 举报 送花

  • 打卡等级:以坛为家I
  • 打卡总天数:216
  • 最近打卡:2025-10-23 18:30:56

789

主题

1万

回帖

1万

积分

管理员

积分
19980
发表于 2025-4-29 13:17:49 | 显示全部楼层
段的限流电阻用 1K
回复

使用道具 举报 送花

  • 打卡等级:偶尔看看III
  • 打卡总天数:39
  • 最近打卡:2025-10-18 10:06:24
已绑定手机

15

主题

83

回帖

504

积分

高级会员

积分
504
发表于 2025-4-29 13:27:17 | 显示全部楼层
神*** 发表于 2025-4-29 13:17
段的限流电阻用 1K

您好,不行啊,数码管段的正向压降是2.6v,3.3-2.6除以1k,电流1毫安都不到,亮度太低了,公司不接受啊
回复

使用道具 举报 送花

  • 打卡等级:以坛为家I
  • 打卡总天数:216
  • 最近打卡:2025-10-23 18:30:56

789

主题

1万

回帖

1万

积分

管理员

积分
19980
发表于 2025-4-29 13:31:38 | 显示全部楼层
1K/500欧/300欧
回复

使用道具 举报 送花

  • 打卡等级:偶尔看看III
  • 打卡总天数:39
  • 最近打卡:2025-10-18 10:06:24
已绑定手机

15

主题

83

回帖

504

积分

高级会员

积分
504
发表于 2025-4-29 13:47:27 | 显示全部楼层

您好,我mcu用的3.3v供电,还要保证数码管10mA左右,只能是,3.3-2.6除以0.01 =72Ω左右
回复

使用道具 举报 送花

  • 打卡等级:以坛为家III
  • 打卡总天数:620
  • 最近打卡:2025-10-23 14:10:00

2

主题

37

回帖

1248

积分

金牌会员

积分
1248
发表于 2025-4-29 14:16:22 | 显示全部楼层
2MA每段亮度够了
回复

使用道具 举报 送花

  • 打卡等级:偶尔看看III
  • 打卡总天数:39
  • 最近打卡:2025-10-18 10:06:24
已绑定手机

15

主题

83

回帖

504

积分

高级会员

积分
504
发表于 2025-4-29 14:43:27 | 显示全部楼层
gho*** 发表于 2025-4-29 14:16
2MA每段亮度够了

数码管的外面有面板,面板上还有面贴,所以我不是不想让电流小一点,是真的最少8mA
回复

使用道具 举报 送花

  • 打卡等级:以坛为家I
  • 打卡总天数:209
  • 最近打卡:2025-10-24 11:01:48

80

主题

6800

回帖

1万

积分

超级版主

积分
14529
发表于 2025-4-29 14:56:04 | 显示全部楼层
3.3V供电,IO最大电流15mA左右,分8段,则每段电流2mA左右,限流电阻=(3.3-2.6)/2=0.35K,可以选择330R、360R。
没必要每次只点亮一段,一次点亮8段效果差不多的。
每次只点亮一段,3个数码管分24次点亮,占空比为1/24,假设点亮电流12mA,则平均电流为0.5mA。
一次点亮8段,占空比为1/3,总电流12mA,则平均电流=12/8/3=0.5mA。
LED没有饱和前,亮度跟平均电流有关,平均电流相等,亮度差不多的。
回复

使用道具 举报 送花

  • 打卡等级:偶尔看看III
  • 打卡总天数:39
  • 最近打卡:2025-10-18 10:06:24
已绑定手机

15

主题

83

回帖

504

积分

高级会员

积分
504
发表于 2025-4-29 15:03:35 | 显示全部楼层
梁*** 发表于 2025-4-29 14:56
3.3V供电,IO最大电流15mA左右,分8段,则每段电流2mA左右,限流电阻=(3.3-2.6)/2=0.35K,可以选择330R、36 ...

您这么一说,我好像明白了,您的意思是看平均电流,如果只点亮1段10ma(24分之一的周期),和点亮8段每段2mA(3分之一的周期)的亮度是一样的,您看我理解的对不对
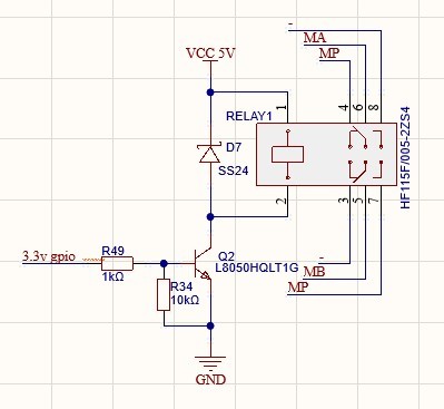
然后梁工,下面的3.3v npn三极管驱动继电器的肯定是没问题的吧?

点评

亮度的描述对的。 继电器驱动可以的。  详情 回复 发表于 2025-4-29 17:09
视觉亮度近似正比于(电流乘以占空比)的2.2次方(gamma校正) 3个COM,最大占空比三分之一 IO最大电流20mA,COM最大电流20mA 8个SEG,最大SEG电流2.5mA (3.3V-2.6V)/2.5mA=280Ω SEG限流电阻最小280Ω COM串电阻或过  详情 回复 发表于 2025-4-29 16:58
回复

使用道具 举报 送花

您需要登录后才可以回帖 登录 | 立即注册

本版积分规则

QQ|手机版|深圳国芯人工智能有限公司 ( 粤ICP备2022108929号-2 )

GMT+8, 2025-10-24 15:47 , Processed in 0.122030 second(s), 106 queries .

Powered by Discuz! X3.5

© 2001-2025 Discuz! Team.

快速回复 返回顶部 返回列表