找回密码
 立即注册
楼主: HeZiXian611

LCR测试仪,鉴相后没有直流分量输出,请各位高手帮忙看看

[复制链接]
  • 打卡等级:偶尔看看III
  • 打卡总天数:59
  • 最近打卡:2026-03-02 08:09:18
已绑定手机

2

主题

57

回帖

262

积分

中级会员

积分
262
发表于 2025-12-17 16:58:05 | 显示全部楼层
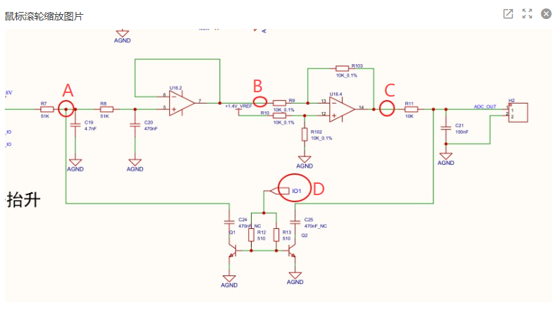
lcws*** 发表于 2025-12-17 16:36
以之前的方波信号为触发通道,测一下这四个点。

对应A,B,C,D4个图波形                                                     

      8b65a378-1448-42d6-abe4-1bfadce4eb1f.png ceee3578b7a175c68054927ec250cc75.png f8a49fcaab57a31dbd8c06493977bba7.png 8a32258d308b6a8aaee0e7013cf0c362.png 32c95c2c7aa66bbe35d0eafa28d72586.png
回复

使用道具 举报 送花

  • 打卡等级:常住居民II
  • 打卡总天数:82
  • 最近打卡:2026-03-20 20:44:49
已绑定手机

4

主题

222

回帖

818

积分

高级会员

积分
818
发表于 2025-12-17 17:23:03 | 显示全部楼层
HeZiXi*** 发表于 2025-12-17 16:58
对应A,B,C,D4个图波形

我以为D应有个同步的方波,看来是我想错了。

CD4053的15脚应该就是鉴相输出,右边运放只是低通、跟随与抬升1.4V,D(IO1)处只是选择滤波的强度。
若相位不变,那鉴相输出的平均电压也就基本不变了,所以低通滤波出来也就是直流信号。
从你1楼的图来看,正弦信号峰值也就约40mV,所以滤波后的平均电压也就大约20mV,经低通与抬升,也就1.4V+-20mV的区间,
你这个问题可能出在前级,应检查U18.1、U18.2、U17.4、U19.4的输出。
我也不了解这个仪器,所以只是猜测。
回复

使用道具 举报 送花

  • 打卡等级:以坛为家I
  • 打卡总天数:307
  • 最近打卡:2026-03-19 10:21:34

84

主题

7299

回帖

1万

积分

超级版主

积分
15676
发表于 2025-12-17 17:31:57 | 显示全部楼层
示波器测量SW_IN和SW的信号,贴出来。如果这两个信号有,SW_IN的幅度在0.1V以上,就应该有直流输出。

截图202512171731525501.jpg

回复

使用道具 举报 送花

  • 打卡等级:偶尔看看III
  • 打卡总天数:59
  • 最近打卡:2026-03-02 08:09:18
已绑定手机

2

主题

57

回帖

262

积分

中级会员

积分
262
发表于 2025-12-17 17:32:15 | 显示全部楼层
lcws*** 发表于 2025-12-17 17:23
我以为D应有个同步的方波,看来是我想错了。

CD4053的15脚应该就是鉴相输出,右边运放只是低通、跟随与 ...

你的意思说正弦波的峰值幅度太少了,是吗?前级没有起到信号放大的作用?
回复

使用道具 举报 送花

  • 打卡等级:偶尔看看III
  • 打卡总天数:59
  • 最近打卡:2026-03-02 08:09:18
已绑定手机

2

主题

57

回帖

262

积分

中级会员

积分
262
发表于 2025-12-17 18:30:29 | 显示全部楼层
梁*** 发表于 2025-12-17 17:31
示波器测量SW_IN和SW的信号,贴出来。如果这两个信号有,SW_IN的幅度在0.1V以上,就应该有直流输出。

db1545a6-b70d-4863-8f04-5ce9aef1f9f0.png 9926ed35-f3d1-43ad-bedf-431ac74a577b.png

点评

左图,SW号滞后波形90度,此时将没有直流输出(正负抵消了)。 右图是两个相差90度的鉴相信号? 绿色的做SW信号,就有直流输出了。  详情 回复 发表于 2025-12-17 18:37
回复

使用道具 举报 送花

  • 打卡等级:以坛为家I
  • 打卡总天数:307
  • 最近打卡:2026-03-19 10:21:34

84

主题

7299

回帖

1万

积分

超级版主

积分
15676
发表于 2025-12-17 18:37:27 | 显示全部楼层

左图,SW号滞后波形90度,此时将没有直流输出(正负抵消了)。
右图是两个相差90度的鉴相信号? 绿色的做SW信号,就有直流输出了。
回复

使用道具 举报 送花

  • 打卡等级:偶尔看看III
  • 打卡总天数:59
  • 最近打卡:2026-03-02 08:09:18
已绑定手机

2

主题

57

回帖

262

积分

中级会员

积分
262
发表于 2025-12-17 18:52:07 | 显示全部楼层
梁*** 发表于 2025-12-17 18:37
左图,SW号滞后波形90度,此时将没有直流输出(正负抵消了)。
右图是两个相差90度的鉴相信号? 绿色的做 ...

紫色方波形图是0度的方波,SW信号是0度方波和90度方波的切换信号,“左图,SW号滞后波形90度,此时将没有直流输出(正负抵消了)。
右图是两个相差90度的鉴相信号? 绿色的做 ...”这个我不是很明白

点评

你可以这样看,方波正半周,鉴相输出波形,负半周输出0电平,滤波电路再平均,就能看明白了。  详情 回复 发表于 2025-12-17 19:52
回复

使用道具 举报 送花

  • 打卡等级:以坛为家III
  • 打卡总天数:670
  • 最近打卡:2026-03-21 10:38:33

9

主题

614

回帖

4288

积分

论坛元老

积分
4288
发表于 2025-12-17 19:21:23 | 显示全部楼层
RS8752和RS8554是250Mhz宽带运放,失调电压好几个mV,做LCR不合适吧
看原理图后面几个运放都是跟随器和反相器,放大倍数基本为1,如果是示波器显示的几十mV的信号ADC也没法采样处理的,
楼主需要再确认下电路是不是合理
回复

使用道具 举报 送花

  • 打卡等级:偶尔看看III
  • 打卡总天数:59
  • 最近打卡:2026-03-02 08:09:18
已绑定手机

2

主题

57

回帖

262

积分

中级会员

积分
262
发表于 2025-12-17 19:31:58 | 显示全部楼层
网*** 发表于 2025-12-17 19:21
RS8752和RS8554是250Mhz宽带运放,失调电压好几个mV,做LCR不合适吧
看原理图后面几个运放都是跟随器和反相器 ...

原理图上别人有做出来的,我复刻出来遇到点问题,没有搞懂才向你们请教,不知道哪个环节出了问题。
回复

使用道具 举报 送花

  • 打卡等级:偶尔看看III
  • 打卡总天数:59
  • 最近打卡:2026-03-02 08:09:18
已绑定手机

2

主题

57

回帖

262

积分

中级会员

积分
262
发表于 2025-12-17 19:36:13 | 显示全部楼层
HeZiXi*** 发表于 2025-12-17 19:31
原理图上别人有做出来的,我复刻出来遇到点问题,没有搞懂才向你们请教,不知道哪个环节出了问题。 ...

5e4ae896-7059-4838-af98-e341a58002a0.png
回复

使用道具 举报 送花

您需要登录后才可以回帖 登录 | 立即注册

本版积分规则

QQ|手机版|深圳国芯人工智能有限公司 ( 粤ICP备2022108929号-2 )

GMT+8, 2026-3-21 23:03 , Processed in 0.133008 second(s), 96 queries .

Powered by Discuz! X3.5

© 2001-2026 Discuz! Team.

快速回复 返回顶部 返回列表