找回密码
 立即注册
查看: 4637|回复: 103

LCR测试仪,鉴相后没有直流分量输出,请各位高手帮忙看看

[复制链接]
  • 打卡等级:偶尔看看III
  • 打卡总天数:59
  • 最近打卡:2026-03-02 08:09:18
已绑定手机

2

主题

57

回帖

262

积分

中级会员

积分
262
发表于 2025-12-17 13:57:02 | 显示全部楼层 |阅读模式
LCR测量仪,正弦波和方波都正常,鉴相出来的也有波形,但是没有直流分量,AD模拟电压没有办法采集,不知道哪里问题,请各位高手帮忙看看!
07d17ac3e043f665ced9b86a19b49f22.jpg d29b67c604a3ffda8acb71af76f98655.jpg

回复

使用道具 举报 送花

  • 打卡等级:常住居民III
  • 打卡总天数:110
  • 最近打卡:2026-05-08 14:40:33
已绑定手机

4

主题

277

回帖

6199

积分

论坛元老

积分
6199
发表于 2025-12-17 14:03:40 | 显示全部楼层
电路图呢
回复

使用道具 举报 送花

  • 打卡等级:偶尔看看III
  • 打卡总天数:59
  • 最近打卡:2026-03-02 08:09:18
已绑定手机

2

主题

57

回帖

262

积分

中级会员

积分
262
发表于 2025-12-17 14:48:21 | 显示全部楼层

上原理图,帮忙分析一下

SCH__2025-12-17.pdf

969.69 KB, 下载次数: 82

回复

使用道具 举报 送花

  • 打卡等级:常住居民III
  • 打卡总天数:110
  • 最近打卡:2026-05-08 14:40:33
已绑定手机

4

主题

277

回帖

6199

积分

论坛元老

积分
6199
发表于 2025-12-17 14:57:40 | 显示全部楼层
HeZiXi*** 发表于 2025-12-17 14:48
上原理图,帮忙分析一下

你的波形是测的哪里
回复

使用道具 举报 送花

  • 打卡等级:偶尔看看III
  • 打卡总天数:59
  • 最近打卡:2026-03-02 08:09:18
已绑定手机

2

主题

57

回帖

262

积分

中级会员

积分
262
发表于 2025-12-17 15:07:27 | 显示全部楼层
lcws*** 发表于 2025-12-17 14:57
你的波形是测的哪里
正常来说鉴相后有直流的,现在直接电压为0
623b2b70cba153315887dacb5df83405.png
回复

使用道具 举报 送花

  • 打卡等级:常住居民III
  • 打卡总天数:110
  • 最近打卡:2026-05-08 14:40:33
已绑定手机

4

主题

277

回帖

6199

积分

论坛元老

积分
6199
发表于 2025-12-17 15:34:00 | 显示全部楼层
HeZiXi*** 发表于 2025-12-17 15:07
正常来说鉴相后有直流的,现在直接电压为0

我认为,鉴相电路应包括CD4053和右边的运放等电路,ADC_OUT才是鉴相后的波形。
从你测的波形看,若只取方波高电平期间的正弦电压作平均,应是有直流电压的。
建议测一下ADC_OUT的波形。
回复

使用道具 举报 送花

  • 打卡等级:偶尔看看III
  • 打卡总天数:59
  • 最近打卡:2026-03-02 08:09:18
已绑定手机

2

主题

57

回帖

262

积分

中级会员

积分
262
发表于 2025-12-17 15:50:21 | 显示全部楼层
lcws*** 发表于 2025-12-17 15:34
我认为,鉴相电路应包括CD4053和右边的运放等电路,ADC_OUT才是鉴相后的波形。
从你测的波形看,若只取方 ...

量了ADC_OUT点位,没有波形,只有CD4053出来的脚位那里才有波形,并且那个脚位直流电压为0,不知道什么问题,望高手指点指点一下。
微信图片_20251217154907_56_7.jpg
回复

使用道具 举报 送花

  • 打卡等级:以坛为家III
  • 打卡总天数:714
  • 最近打卡:2026-05-08 11:11:18

9

主题

650

回帖

4588

积分

论坛元老

积分
4588
发表于 2025-12-17 16:03:51 | 显示全部楼层
信号幅度太低了吧,运放什么型号?,直流成分幅度跟失调电压差不多级别了.
另外,看波形1khz频率,RC滤波时间常数可能也不够大,
需要逐级测量下各级运放的输出波形再判断
可以先断开4053的输入,直接假信号测量后面运放电路是不是有问题.自己手焊板子的化,先检查元件焊错,虚焊短路的情况

回复

使用道具 举报 送花

  • 打卡等级:偶尔看看III
  • 打卡总天数:59
  • 最近打卡:2026-03-02 08:09:18
已绑定手机

2

主题

57

回帖

262

积分

中级会员

积分
262
发表于 2025-12-17 16:17:26 | 显示全部楼层
网*** 发表于 2025-12-17 16:03
信号幅度太低了吧,运放什么型号?,直流成分幅度跟失调电压差不多级别了.
另外,看波形1khz频率,RC滤波时间常 ...

运放用RS8752和RS8554,RC滤波时间常数要求一般是多少,还有波形幅度一般是多少?现在运放那里就ADC_OUT那里有异常,请高人指点
回复

使用道具 举报 送花

  • 打卡等级:常住居民III
  • 打卡总天数:110
  • 最近打卡:2026-05-08 14:40:33
已绑定手机

4

主题

277

回帖

6199

积分

论坛元老

积分
6199
发表于 2025-12-17 16:36:15 | 显示全部楼层
HeZiXi*** 发表于 2025-12-17 15:50
量了ADC_OUT点位,没有波形,只有CD4053出来的脚位那里才有波形,并且那个脚位直流电压为0,不知道什么问 ...


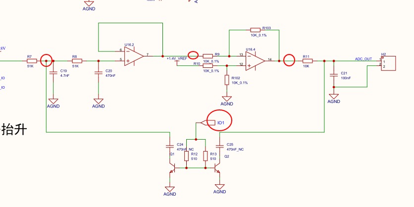
以之前的方波信号为触发通道,测一下这四个点。
傲游截图20251217163445.jpg
回复

使用道具 举报 送花

您需要登录后才可以回帖 登录 | 立即注册

本版积分规则

QQ|手机版|深圳国芯人工智能有限公司 ( 粤ICP备2022108929号-2 )

GMT+8, 2026-5-9 06:44 , Processed in 0.129572 second(s), 99 queries .

Powered by Discuz! X3.5

© 2001-2026 Discuz! Team.

快速回复 返回顶部 返回列表