找回密码
 立即注册
楼主: 梁工

BLDC三相无刷直流电机驱动-8H系列/32G系列-无HALL, 12万转, 视频讲解,改进启动算法

 火... [复制链接]
  • 打卡等级:以坛为家I
  • 打卡总天数:334
  • 最近打卡:2026-04-28 11:53:20

85

主题

7349

回帖

1万

积分

超级版主

积分
15865
发表于 2026-1-28 16:33:37 | 显示全部楼层
国学*** 发表于 2026-1-28 16:15
帮客户发,问是否能调一版出来?

这种带力矩的启动,一般使用有感电机,自带霍尔传感器(比如电动自行车)或旋转变压器(比如电动汽车的电机)。

无感的电机,用于小力矩启动,高速时才是大力矩,比如风扇类、液泵类。

实在要用无感的电机,则要使用反电动势时正弦波的,并且使用标准的FOC驱动,常用两相电流采样来做FOC驱动。
回复

使用道具 举报 送花

  • 打卡等级:以坛为家I
  • 打卡总天数:334
  • 最近打卡:2026-04-28 11:53:20

85

主题

7349

回帖

1万

积分

超级版主

积分
15865
发表于 2026-1-28 16:34:22 | 显示全部楼层
why*** 发表于 2026-1-28 12:14
请教梁工,,今天调试时,发现一个问题,加入电流保护之后,  保护停机,电机急停,直接抱死,,再次启动就 ...

检测到异常后,延时一会再重新初始化一下电机即可。
回复

使用道具 举报 送花

  • 打卡等级:以坛为家I
  • 打卡总天数:334
  • 最近打卡:2026-04-28 11:53:20

85

主题

7349

回帖

1万

积分

超级版主

积分
15865
发表于 2026-1-28 16:50:48 | 显示全部楼层
why*** 发表于 2026-1-26 10:03
梁工,这个保护功能是怎么用的? 是要配置刹车中断功能吗?实际检测的输入信号P3.5是什么电平?高或者低 ...

去哪个先详细看一下刹车功能:

截图202601281650381011.jpg

回复

使用道具 举报 送花

  • 打卡等级:初来乍到
  • 打卡总天数:4
  • 最近打卡:2026-04-07 09:26:07
已绑定手机

0

主题

7

回帖

32

积分

新手上路

积分
32
发表于 2026-2-4 10:14:17 | 显示全部楼层
梁工, 我正在改您的V3程序改到K08芯片上。 但是发现原本hex文件(您的压缩包里的)放进ISP里就报 “--文件大小超出程序空间--”。K28的版本我已经复现了,没想到代码改了这么久出这个岔子。
原以为是Keil版本出了问题,检查了坛内最新的破解也不顶用。
截图202602041014081314.jpg

点评

请看一下程序的长度:13K,STC8H1K08只有8K,装不下,所以提示程序超过容量了。  详情 回复 发表于 2026-2-4 11:06
喜欢单片机但是没天赋
回复

使用道具 举报 送花

  • 打卡等级:初来乍到
  • 打卡总天数:4
  • 最近打卡:2026-04-07 09:26:07
已绑定手机

0

主题

7

回帖

32

积分

新手上路

积分
32
发表于 2026-2-4 10:18:10 | 显示全部楼层
Mori*** 发表于 2026-2-4 10:14
梁工, 我正在改您的V3程序改到K08芯片上。 但是发现原本hex文件(您的压缩包里的)放进ISP里就报 “--文件 ...

是不是我keil设置问题?可以把SVpwm的数组精简一下?

点评

那你可以将SVPWM的点数改为1024点的,2048个字节就可以了。原来是4096点,8192字节。  详情 回复 发表于 2026-2-4 11:08
喜欢单片机但是没天赋
回复

使用道具 举报 送花

  • 打卡等级:以坛为家I
  • 打卡总天数:334
  • 最近打卡:2026-04-28 11:53:20

85

主题

7349

回帖

1万

积分

超级版主

积分
15865
发表于 2026-2-4 11:06:39 | 显示全部楼层
Mori*** 发表于 2026-2-4 10:14
梁工, 我正在改您的V3程序改到K08芯片上。 但是发现原本hex文件(您的压缩包里的)放进ISP里就报 “--文件 ...

请看一下程序的长度:13K,STC8H1K08只有8K,装不下,所以提示程序超过容量了。
回复

使用道具 举报 送花

  • 打卡等级:以坛为家I
  • 打卡总天数:334
  • 最近打卡:2026-04-28 11:53:20

85

主题

7349

回帖

1万

积分

超级版主

积分
15865
发表于 2026-2-4 11:08:54 | 显示全部楼层
Mori*** 发表于 2026-2-4 10:18
是不是我keil设置问题?可以把SVpwm的数组精简一下?

那你可以将SVPWM的点数改为1024点的,2048个字节就可以了。原来是4096点,8192字节。
回复

使用道具 举报 送花

  • 打卡等级:偶尔看看I
  • 打卡总天数:13
  • 最近打卡:2026-04-17 15:20:02

0

主题

18

回帖

358

积分

中级会员

积分
358
发表于 2026-2-6 15:39:38 | 显示全部楼层
梁*** 发表于 2026-1-24 20:16
会不会是阻力过大造成?
我启动的逻辑是:
1、检测到顺风转动则直接进入闭环。

梁工  请问这几个参数ROLL_MinSpeed,PRE_PWM_DUTY ,START_PWM_DUTY,STOP_PWM_DUTY的取值范围是多少啊

点评

#define ROLL_MinSpeed 80 // 启动时检测到低于这个转速则认为电机停止,从静止开始启动,否则先刹车。根据电机的转动惯量、最高转速确定。 #define PRE_PWM_DUTY 60 // 预定位占空比, 一般为START_P  详情 回复 发表于 2026-2-6 23:03
回复

使用道具 举报 送花

  • 打卡等级:以坛为家I
  • 打卡总天数:334
  • 最近打卡:2026-04-28 11:53:20

85

主题

7349

回帖

1万

积分

超级版主

积分
15865
发表于 2026-2-6 23:03:58 | 显示全部楼层
新农*** 发表于 2026-2-6 15:39
梁工  请问这几个参数ROLL_MinSpeed,PRE_PWM_DUTY ,START_PWM_DUTY,STOP_PWM_DUTY的取值范围是多少啊 ...

#define ROLL_MinSpeed     80    // 启动时检测到低于这个转速则认为电机停止,从静止开始启动,否则先刹车。根据电机的转动惯量、最高转速确定。
#define PRE_PWM_DUTY      60    // 预定位占空比, 一般为START_PWM_DUTY的50%~100%,较小的占空比冲击小,但启动力矩小。
#define START_PWM_DUTY    100   // 启动时的占空比,根据电机特性确定,能顺利启动又不会有太大电流为好。
#define STOP_PWM_DUTY     50    // 停机占空比,小于此PWM占空比就停机,一般为START_PWM_DUTY的50%~80%,根据电机特性适当改变。
回复

使用道具 举报 送花

  • 打卡等级:初来乍到
  • 打卡总天数:4
  • 最近打卡:2026-04-07 09:26:07
已绑定手机

0

主题

7

回帖

32

积分

新手上路

积分
32
发表于 2026-2-9 14:43:45 | 显示全部楼层
梁*** 发表于 2026-2-4 11:08
那你可以将SVPWM的点数改为1024点的,2048个字节就可以了。原来是4096点,8192字节。 ...

感谢梁工, 已经可以成功烧录了。
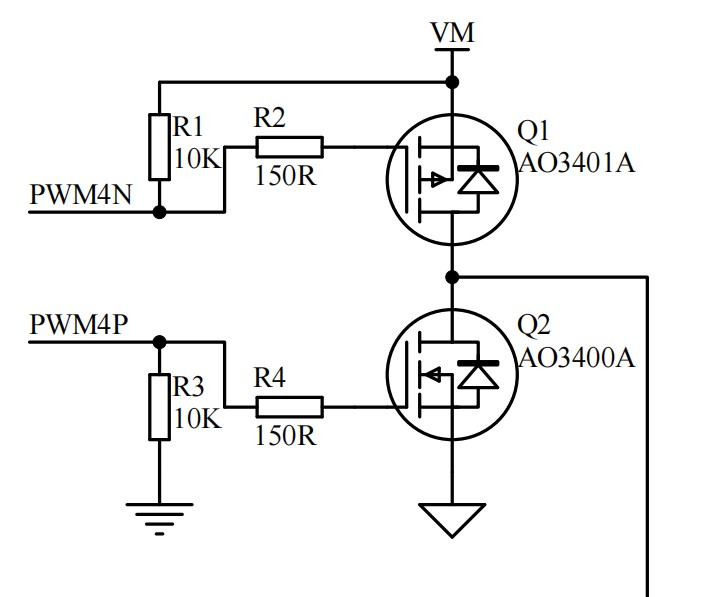
又有一个问题,我现在复刻学习您之前在别的帖子分享的 K08微功率的电路。
Pmos+Nmos的,在一个PWM通道上,但是这个电路是不能用互补pwm信号驱动的吧?我已经上下导通烧了几次了
但是PWMA也不能设置同步非反相的PWM,如果仅使能Pmos栅极的PWM,Nmos的栅极IO驱动给高也不行给低也不行。
还请梁工给一个软件思路, 纯新手搞了好几个星期了
关于PWM互补

https://www.stcaimcu.com/forum.php?mod=viewthread&tid=11241&extra=&page=2

https://www.stcaimcu.com/forum.php?mod=viewthread&tid=11241&extra=&page=2

点评

这个是驱动微型电机的,只能是驱动3~5V的电机,电机驱动与MCU同一个电源,不能互补驱动。  详情 回复 发表于 2026-2-9 20:43
喜欢单片机但是没天赋
回复

使用道具 举报 送花

您需要登录后才可以回帖 登录 | 立即注册

本版积分规则

QQ|手机版|深圳国芯人工智能有限公司 ( 粤ICP备2022108929号-2 )

GMT+8, 2026-5-1 11:26 , Processed in 0.140237 second(s), 112 queries .

Powered by Discuz! X3.5

© 2001-2026 Discuz! Team.

快速回复 返回顶部 返回列表