找回密码
 立即注册
查看: 194901|回复: 899

BLDC三相无刷直流电机驱动-8H系列/32G系列-无HALL, 12万转, 视频讲解,改进启动算法

 火... [复制链接]
  • 打卡等级:以坛为家I
  • 打卡总天数:334
  • 最近打卡:2026-04-28 11:53:20

85

主题

7349

回帖

1万

积分

超级版主

积分
15865
发表于 2023-4-15 15:58:10 | 显示全部楼层 |阅读模式
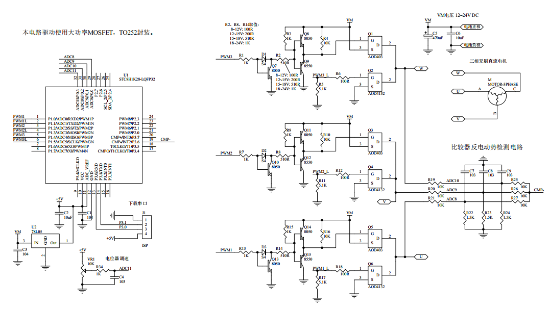
三相无刷直流电机驱动-8H系列-无HALL,有开源EDA文件,自己直接修改
视频讲解,12万转
全国智能汽车竞赛,所有组别的 电调部分 都可以参考本方案
本例子用于驱动无传感器(无HALL)的三相无刷直流电机

含原理图,C语言完整项目文件。
使用MCU自带的比较器检测反电动势做过0检测,延时30度电角度换相。
大功率电路

三相无刷电机驱动-STC8H-无HALL  梁工例子-1.png

中功率电路
三相无刷电机驱动-STC8H-无HALL  梁工例子-2.png
全国智能车竞赛,所有组别的 电调部分 都可以参考本方案

BLDC, 三相无刷直流电机驱动-8H系列-无HALL
视频讲解在山东大学的8H8K64U教学视频课程
截图202309200904303731.jpg
截图202401150738563164.jpg
视频讲解    https://www.stcaimcu.com/forum.p ... 3184&extra=page%3D1
第28集

延伸阅读:
三相无刷直流电机驱动-8H系列-带HALL
【新提醒】三相无刷电机驱动-STC8H-带HALL 梁工例子 - PWM/144MHz时钟源的PWM/45路PWM+3路CCP/7组不同周期的PWM/DAC - 国芯论坛-STC全球32位8051爱好者互助交流社区 - STC全球32位8051爱好者互助交流社区 (stcaimcu.com)

延伸阅读:
BLDC, 三相无刷直流电机驱动-32G系列-无HALL或带HALL,例子打板测试已OK
BLDC, 三相无刷直流电机驱动-STC32G-无HALL或带HALL,例子打板测试已OK - BLDC/144MHz时钟源PWM/45路PWM+3路CCP/7组不同周期的PWM/DAC - 国芯论坛-STC全球32位8051爱好者互助交流社区 - STC全球32位8051爱好者互助交流社区 (stcaimcu.com)

延伸阅读:

三相无刷电机驱动-32G系列-无HALL-PID控制-OLED显示-串口绘图
三相无刷电机驱动-STC32G-无HALL-PID控制-OLED显示-串口绘图 - BLDC/144MHz时钟源PWM/45路PWM+3路CCP/7组不同周期的PWM/DAC - 国芯论坛-STC全球32位8051爱好者互助交流社区 - STC全球32位8051爱好者互助交流社区 (stcaimcu.com)

三相无刷电机驱动-STC8H-无HALL.rar (168.94 KB, 下载次数: 4608)
三相无刷电机-无HALL-大功率-STC8H1K28.pdf (53.2 KB, 下载次数: 3850) 三相无刷电机-无HALL-中功率-STC8H1K28.pdf (51.91 KB, 下载次数: 3241)


三相无刷直流电机驱动-STC32G-无HALL 改进启动算法,启动可靠
https://www.stcaimcu.com/thread-17737-1-1.html
(出处: 国芯技术交流网站)
三相无刷电机驱动-STC32G-无HALL-Ver2.rar (246.45 KB, 下载次数: 956)

三相无刷直流电机驱动-STC8H-无HALL 改进启动算法,启动可靠
三相无刷电机驱动-STC8H-无HALL-Ver2.rar (286.38 KB, 下载次数: 1070)


三相无刷直流电机驱动-STC32G-无HALL-Ver3 改进启动算法,启动更可靠
本例使用S曲线强拖启动,只要调整好启动参数,电机都可以启动得了。
本例支持顺逆风启动,顺风启动时,如果电机正在转动并且与要求的转动方向一致,则直接进入闭环运行。如果电机逆风转动,则先制动并检测到停止,再启动电机。
启动时先按S曲线变速强行拖动电机,然后转到上述“顺逆风启动”。
三相无刷电机驱动-STC32G-无HALL-Ver3.rar (265.15 KB, 下载次数: 607)

三相无刷电机驱动-STC8H-无HALL-Ver3
三相无刷电机驱动-STC8H-无HALL-Ver3.rar (311.08 KB, 下载次数: 690)

三相无刷电机驱动-无HALL-Ver3-正反转
应用户要求,改版了一个正反转例子:

P0.3(ADC11)接的电位器用于设定转速, 电位器在中间位置时电机停止,顺时针旋转动电位器则电机正转,逆时针旋转电位器则电机反转。用户可以自行改为自己的控制方式。
电位器ADC读数转换成0~2047,中点值为1024, 电机停止。
ADC值大于1024为正转,1024~2047对应PWM值为0~1023(即PWM=ADC-1024)。
ADC值小于1024为反转,1023~0对应PWM值为0~1023(即PWM=1023-ADC)。
启动电机的最小PWM由宏定义指定。
三相无刷电机驱动-STC8H-无HALL-Ver3-正反转.rar (315.6 KB, 下载次数: 479)
三相无刷电机驱动-STC32G-无HALL-Ver3-正反转.rar (267.72 KB, 下载次数: 432)


点评

梁工说:我们 STC8H1K 系列控制电机,只要电机够好,可以支持到 12万转  发表于 2023-12-12 20:58
回复

使用道具 举报 送花

  • 打卡等级:常住居民III
  • 打卡总天数:105
  • 最近打卡:2026-04-29 08:06:21

5

主题

25

回帖

1057

积分

金牌会员

积分
1057
发表于 2023-4-15 17:18:07 | 显示全部楼层
BLDC-中功率实验板V1.0-空板, 电机控制万能板

截图202511172204549760.jpg
下面是 开源 立创EDA文件 链接,自行下载后去 改成自己需要的

截图202511021752382879.jpg

https://www.stcaimcu.com/forum.p ... id=17266&pid=189968

截图202510221137288411.jpg

截图202510221136524084.jpg

STC-BLDC-中功率-V1.0-20251017
本开发板支持无感FOC电机控制有感外接编码器转子位置反馈方案 !
本开发板支持无感方波六步换相电机控制有感外接编码器转子位置反馈方案 !
为了通用性和考虑到机械装配问题,没有板载磁编码器传感器芯片,


磁编码传感器通过CN6外接,ABZ增量编码器通过CN7外接
支持多种接口的磁编码器,

如SSC(单数据线半双工SPI)接口的TLE5012、SSI接口的MT6701、
SPI接口的MT6816、I2C接口的AS5600等

为增加ABZ增量编码器,驱动电机的PWM改为P22~P27,

P20、P21使用PWM5、PWM6接ABZ增量编码器的AB相信号,INT0接Z信号

为避免六步换相采样和磁编码器冲突,六步换相采样改为CMP+、CMP+_2、CMP+_3
此时六步换相采样和串口3冲突,但还有串口2和串口4可用,影响不大

修改后,FOC采样和六步换相采样的U相采样电阻重复,
原理图的FOC采样U相采样电阻编译屏蔽,共用R21、R30,
由于只有INT0、INT1两个外部中断支持双边沿触发,可使用CN6的P05~P07或CN7接三相霍尔
此时因32G12K128的I/O中断边沿触发不可用,不要使用32G12K128,可以使用32G8K64
某些磁编码传感器除I2C或SPI外还有一些其他的IO,如CE和模拟信号输出,

都可以接到CN6,其中P05、P06有ADC功能

开源 立创EDA文件,直接制版,任意修改
截图202510221136357778.jpg




截图202312281735542106.jpg
https://www.stcaimcu.com/forum.php?mod=viewthread&tid=2051&extra=

冲哥淘宝店, 有售套件,亲们自己焊接

===============================================

必看视频,拍的太好了,都去欣赏下 51世界 开源电机控制
STC8H1K08-36I-TSSOP20, 无刷电调实战视频, 都帮点个赞,感谢开源视频


截图202312112310544774.jpg
STC8H无刷电机驱动【薛定谔的小兔纸】 - 嘉立创EDA开源硬件平台 (oshwhub.com)
这立创开源广场也有了设计好的PCB




截图202312112206485059.jpg
截图202511021800261635.jpg

点评

DTR,死区时间,根据驱动电路+MOSFET的响应时间来确定。比如将MOSFET的栅极电压从0升到12V,用时0.5us,从12V降到0V,用时0.5us,则死区时间至少为1us,这样保证一个管子关断后,另一个管子才导通。通常用于半桥的上  详情 回复 发表于 2023-4-15 17:53
回复

使用道具 举报 送花

  • 打卡等级:以坛为家I
  • 打卡总天数:334
  • 最近打卡:2026-04-28 11:53:20

85

主题

7349

回帖

1万

积分

超级版主

积分
15865
发表于 2023-4-15 17:53:19 | 显示全部楼层
21cn*** 发表于 2023-4-15 17:18
梁工,你好,能解释一下PWMx_DTR是怎么计算与取值的吗

DTR,死区时间,根据驱动电路+MOSFET的响应时间来确定。
比如将MOSFET的栅极电压从0升到12V,用时0.5us,
从12V降到0V,用时0.5us,则死区时间至少为1us,
这样保证一个管子关断后,另一个管子才导通。通常用于半桥的上下管驱动。

本例三相电机驱动使用互补输出时,需要设置死区,如果不用互补输出,就不需要设置死区时间。

=====================================================================

另外一贴答网友问:


梁工,你好,
用STC32G12K128/STC8H8K64U的三相电机驱动方案,
把MOS管换成耐压600V能驱动310V的三相电机吗?
如可以还需改其它地方吗?


当然可以,只需要换高压MOSFE(耐压500V)和分压电阻即可。
下面是 310V 原理图

截图202507290953582714.jpg
回复

使用道具 举报 送花

0

主题

1

回帖

58

积分

注册会员

积分
58
发表于 2023-4-15 18:23:01 | 显示全部楼层
你好,我是新手,想问下这个没有控制信号输入的吗,是需要改电位机吗

点评

本例使用电位器启动调速,这样最简单,如果使用别的信号启动,则还要准备控制器,加大验证难度。 需要什么信号来控制,用户可以自己加入,比如PPM、串口、遥控信号等等。  详情 回复 发表于 2023-4-15 18:55
回复

使用道具 举报 送花

  • 打卡等级:以坛为家I
  • 打卡总天数:334
  • 最近打卡:2026-04-28 11:53:20

85

主题

7349

回帖

1万

积分

超级版主

积分
15865
发表于 2023-4-15 18:55:03 | 显示全部楼层
wumu*** 发表于 2023-4-15 18:23
你好,我是新手,想问下这个没有控制信号输入的吗,是需要改电位机吗

本例使用电位器启动调速,这样最简单,如果使用别的信号启动,则还要准备控制器,加大验证难度。
需要什么信号来控制,用户可以自己加入,比如PPM、串口、遥控信号等等。
回复

使用道具 举报 送花

14

主题

70

回帖

341

积分

中级会员

积分
341
发表于 2023-4-19 08:11:02 | 显示全部楼层
梁工,有没有驱动 380V电机的板子啊

点评

我没有现成的板子。交流3相380V,整流时其实还是220V的,峰值311V。 电路改下驱动部分,用驱动IC来驱动MOSFET就可以了,MOSFET都用N沟的,耐压要到500V(对于峰值311V),分压电阻至少要串联3个,以满足爬电要求,一  详情 回复 发表于 2023-4-19 09:21
回复

使用道具 举报 送花

  • 打卡等级:以坛为家I
  • 打卡总天数:334
  • 最近打卡:2026-04-28 11:53:20

85

主题

7349

回帖

1万

积分

超级版主

积分
15865
发表于 2023-4-19 09:21:26 | 显示全部楼层
13668840876 发表于 2023-4-19 08:11
梁工,有没有驱动 380V电机的板子啊

我没有现成的板子。交流3相380V,整流时其实还是220V的,峰值311V。
电路改下驱动部分,用驱动IC来驱动MOSFET就可以了,MOSFET都用N沟的,耐压要到500V(对于峰值311V),分压电阻至少要串联3个,以满足爬电要求,一个0805封装的电阻不要超过100V。
回复

使用道具 举报 送花

  • 打卡等级:以坛为家I
  • 打卡总天数:328
  • 最近打卡:2026-04-30 17:27:10

7

主题

30

回帖

1287

积分

金牌会员

积分
1287
发表于 2023-4-26 12:54:26 | 显示全部楼层
梁工,你好,对于低速重载且负荷不稳定的应用,24V,9对磁钢,1KW的电机。可有好的启动方法?

点评

用带霍尔的电机。  详情 回复 发表于 2023-4-28 11:43
回复

使用道具 举报 送花

  • 打卡等级:以坛为家I
  • 打卡总天数:328
  • 最近打卡:2026-04-30 17:27:10

7

主题

30

回帖

1287

积分

金牌会员

积分
1287
发表于 2023-4-26 12:56:16 | 显示全部楼层
调整这个方案中的启动参数没办法实现平稳可靠启动

点评

可以的,我驱动了从光驱电机(很小、高速)到平衡车电机(很大、慢速),均可以可靠启动。 需要根据电机特性去调整,需要耐心和细心。  详情 回复 发表于 2023-4-26 14:41
回复

使用道具 举报 送花

  • 打卡等级:以坛为家I
  • 打卡总天数:334
  • 最近打卡:2026-04-28 11:53:20

85

主题

7349

回帖

1万

积分

超级版主

积分
15865
发表于 2023-4-26 14:41:58 | 显示全部楼层
hf*** 发表于 2023-4-26 12:56
调整这个方案中的启动参数没办法实现平稳可靠启动

可以的,我驱动了从光驱电机(很小、高速)到平衡车电机(很大、慢速),均可以可靠启动。
需要根据电机特性去调整,需要耐心和细心。
回复

使用道具 举报 送花

您需要登录后才可以回帖 登录 | 立即注册

本版积分规则

QQ|手机版|深圳国芯人工智能有限公司 ( 粤ICP备2022108929号-2 )

GMT+8, 2026-5-1 10:21 , Processed in 0.131080 second(s), 110 queries .

Powered by Discuz! X3.5

© 2001-2026 Discuz! Team.

快速回复 返回顶部 返回列表