找回密码
 立即注册
查看: 3254|回复: 6

一箭双雕之USB转双串口,立创开源PCB和原理图 | 奖金已发放

[复制链接]
  • 打卡等级:以坛为家I
  • 打卡总天数:231
  • 最近打卡:2025-11-07 13:27:18

785

主题

1万

回帖

2万

积分

管理员

积分
20183
发表于 2024-6-18 18:25:21 | 显示全部楼层 |阅读模式
一箭双雕之USB串口
立创开源,奖金已发放
截图202406181834567895.jpg

截图202406181835168879.jpg

立创开源原理图/PCB 资料链接
https://oshwhub.com/mangting/51

截图202406181824366755.jpg

截图202406301917275292.jpg











STC8H2K08U-USB_to_2_UART-20240618.zip

2.26 MB, 下载次数: 286

STC-USB-TO-2UART-TINY-STC8H8K64U-20240618.zip

7.61 MB, 下载次数: 299

STC-USB-TO-2UART-TINY-SCH-20221212.pdf

252.01 KB, 下载次数: 261

STC-USB-TO-2UART-TINY-PCB.PDF

129.06 KB, 下载次数: 273

回复

使用道具 举报 送花

  • 打卡等级:以坛为家I
  • 打卡总天数:231
  • 最近打卡:2025-11-07 13:27:18

785

主题

1万

回帖

2万

积分

管理员

积分
20183
发表于 2024-6-18 18:25:40 | 显示全部楼层
截图202406201120188400.jpg
截图202406201119416150.jpg
【一箭双雕之USB串口】 也是强大的51核心功能学习板 !
承若会完成如下实验,并会在本坛将实验视频发上来的,
提前【免费+包邮 51核心功能学习板@STC8H8K64U
===STC 通用【一箭双雕之USB串口, 10Mbps
===【虚拟硬件STC-ISP|调试接口】支持显示,可做 示波器
截图202406181840044442.jpg
【一箭双雕之USB串口】配套的软件学习程序,下载
截图202406181841257235.jpg

深圳国芯人工智能有限公司-核心功能实验板 (stcai.com)

截图202406201137372147.jpg
STC-ISP V6.94E | 调试接口 中的  虚拟硬件,加速开发进度
【新提醒】视频讲解:虚拟硬件【调试接口 | STC-ISP】:键盘,LED数码管,OLED/LCD12864 - 字库生成,图片取模,串口绘图,串口助手,虚拟硬件 国芯技术交流网站 - STC全球32位8051爱好者互助交流社区 (stcaimcu.com)


【免费+包邮】 送/申样/采购 可上班时间加 如下您对应地区的客服 QQ微信联系
加STC华南区客服刘经理QQ: 3398500488 ;微信:18106296592  要求 【免费+包邮】 送, 还免费教仿真  
加STC华南区客服曹经理QQ:1933892258 ;微信:18106296595 要求 【免费+包邮】 送, 还免费教仿真
加STC华东区客服聂经理QQ:2593903262;微信:18106296598  要求 【免费+包邮】 送, 还免费教仿真
加STC西北区客服孙经理QQ: 1347154513 ;微信:18106296593  要求 【免费+包邮】 送, 还免费教仿真
加STC华北区客服石经理QQ: 1638975601 ;微信:19952583876  要求 【免费+包邮】 送, 还免费教仿真
加STC华中区客服唐经理QQ:2571301708 ;微信:18106296589 要求 【免费+包邮】 送, 还免费教仿真
加STC东北区客服张经理QQ:3141888640 ;微信:19952583265   要求 【免费+包邮】 送, 还免费教仿真
加STC西南区客服张经理QQ:3141888640 ;微信:19952583265   要求 【免费+包邮】 送, 还免费教仿真
工作时间:  8:30-12:00,13:00-17:30(周一 到 周五, 法定节假日除外)

【免费+包邮】 送/申样/采购传统电话热线:0513-55012928、0513-55012929、0513-55012966
工作时间:  8:30-12:00,13:00-17:30(周一 到 周五, 法定节假日除外)


以后技术咨询直接到 STC专业的技术支持论坛 www.STCAIMCU.com 进行技术支持
原企业QQ技术咨询已被专业的技术论坛 www.STCAIMCU.com 取代,原企业QQ已无技术人员
不愿意提供详细联系信息申请【免费+包邮送】的芯片和仿真脱机烧录设备的:
===可直接微信搜索:STCMCU; 即可进入 【STCMCU微信小商城】购买,也很方便









回复

使用道具 举报 送花

  • 打卡等级:以坛为家I
  • 打卡总天数:231
  • 最近打卡:2025-11-07 13:27:18

785

主题

1万

回帖

2万

积分

管理员

积分
20183
发表于 2024-6-18 18:46:51 | 显示全部楼层
保证做完如下实验,并发送实验视频到本坛的
免费+包邮 】的 STC 通用【一箭双雕之USB串口, 10Mbps

虚拟硬件:键盘,OLED12864, LCD12864, LED数码管 !视频讲解在二楼
===使用【STC-ISP | STC调试接口】
===通过【USB-CDC虚拟串口/就是串口】,送电脑端显示,或从电脑往下送
虚拟硬件:
通过USB-CDC虚拟串口/就是串口,
使用【STC-ISP | STC调试接口】的 虚拟键盘,虚拟显示
===串口绘图,
===虚拟硬件,OLED12864
===虚拟硬件,LCD12864
===虚拟硬件,LED数码管
===虚拟硬件,DIP40跑马灯DIP64跑马灯
===虚拟硬件,数字示波器
===虚拟硬件,OLED12864, LCD12864, LED数码管,DIP40跑马灯,数字示波器

【免费+包邮送】的 STC 通用【一箭双雕之USB串口, 10Mbps
截图202406181847251972.jpg
RMB0.99 的 USB, STC8H2K08U-45MHz-TSSOP20/SOP16,开始供货
51世界火热的夏天全面来临 全面 进入 USB 时代 !
硬件USB 支持 仿真/下载, RTC 实时时钟, 年/月/日/时/分/秒
真12位ADC, 144MHz-16位高级PWM新增硬件移相功能

串口1/串口2 都支持帧错误数据检测自动地址识别
T11,强大的24位低功耗定时器/系统定时器,支持低功耗唤醒
P1.2口在P5.4口上共享P1.0/P1.1的全部数字功能可以交换
STC8H2K08U-45MHZ-TSSOP20/SOP16,USB, RMB 0.99
PWM硬件移相的 I/O :PWMAPS5/P1.3, PWMAPS6/P1.5
让51成为永恒的经典:钻石恒久远,51永流传
截图202406181846155403.jpg
截图202406181846349700.jpg

RMB0.99, USB, STC8H2K08U-45MHz-TSSOP20,51世界全面 进入 USB 时代 - 51 发烧友,UAC,极致音频,大国工匠,艺术人生,乐林漫步 - 国芯论坛-STC全球32位8051爱好者互助交流社区 - STC全球32位8051爱好者互助交流社区 (stcaimcu.com)
USB全家福-超强演示程序包发布,2024/6/18
一箭双雕之USB双串口例程包全新升级@STC8H2K08U,RMB0.99, 10Mbps
                                                              @STC8H2K32U,RMB1.2,   10Mbps
                                                              @STC8H8K64U,RMB1.4,   10Mbps

11-HID(Human Interface Device)协议范例”;
12-CDC(Communication Device Class)协议范例 - USB-CDC串口”;
13-基于HID协议的USB键盘范例”;
14-基于HID协议的USB鼠标范例”;
15-基于HID协议的USB手柄范例”;
16-STC_HID_USB鼠标/键盘复合设备例程”;
17-USB-CDC虚拟串口单串口+USB-HID键盘复合设备”。

A0, USB-CDC串口开源程序
===根据2个串口需要的波特率会去选择内部合适的HIRC工作频率
         如使用内部出厂标定的 24MHz, 27MHz, 30MHz, 40MHz 高速IRC时钟
         没使用内部出厂标定的 33.1776MHz, 35MHz, 36.864MHz 高速IRC时钟
===最高波特率可支持到10Mbps
===按下P3.2口按键
断开给外部S-VCC供的电
        松开P3.2口按键【恢复给外部S-VCC供电
===未做控制外部自动停电/上电的功能

A1, USB-CDC串口开源程序 - 做控制外部自动停电/上电烧录器
===固定使用内部 24MHz HIRC 在跑程序

A2, USB-CDC串口开源例程

===支持DTRRTS信号输出
===根据2个串口需要的波特率会去选择内部合适的HIRC工作频率
         如使用内部出厂标定的 24MHz, 27MHz, 30MHz, 40MHz 高速IRC时钟
         没使用内部出厂标定的 33.1776MHz, 35MHz, 36.864MHz 高速IRC时钟
===最高波特率可支持到10Mbps
===按下P3.2口按键断开给外部S-VCC供的电
        松开P3.2口按键【恢复给外部S-VCC供电

A3, USB CDC转双串口开源例程 - 做控制外部自动停电/上电烧录器
===支持DTRRTS信号输出
===固定使用内部 24MHz HIRC 在跑程序

DTR1/P1.5;RTS1/P1.3
DTR2/P1.4;RTS2/P3.4




回复

使用道具 举报 送花

  • 打卡等级:以坛为家I
  • 打卡总天数:231
  • 最近打卡:2025-11-07 13:27:18

785

主题

1万

回帖

2万

积分

管理员

积分
20183
发表于 2024-6-18 19:44:18 | 显示全部楼层
画PCB, 手工布局,手工走线 !
这是艺术;不是自动化 !
地线先用粗线走通,再手工小块小块的铺铜,
地线不实际走线是不好的习惯
不要靠画个大框大面积铺地 !
===能做到这点的很少


刻意控制电流从那走,在哪会合,没理论,凭空想象的艺术

先手工画原理图,理解原理图,思考布局;
再画PCB,手动布局,手动走线







回复

使用道具 举报 送花

  • 打卡等级:以坛为家I
  • 打卡总天数:231
  • 最近打卡:2025-11-07 13:27:18

785

主题

1万

回帖

2万

积分

管理员

积分
20183
发表于 2024-6-18 20:46:28 | 显示全部楼层
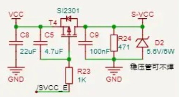
截图202406182044513221.jpg

这改的有问题

上电要对外电源输出是关闭的

截图202406182046227474.jpg

截图202406182046552130.jpg

上电要对外电源输出是关闭的


回复

使用道具 举报 送花

  • 打卡等级:常住居民III
  • 打卡总天数:185
  • 最近打卡:2025-11-07 12:02:47

2

主题

46

回帖

869

积分

高级会员

积分
869
发表于 2024-7-31 08:31:03 | 显示全部楼层
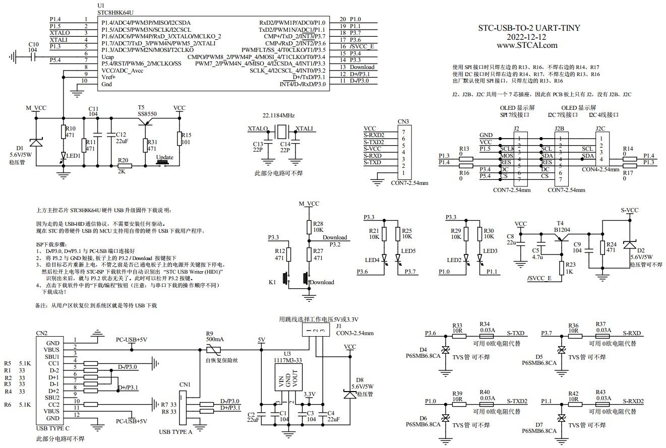
电路板有一处错误,如图



1.png


2.png



3.png


回复

使用道具 举报 送花

  • 打卡等级:以坛为家II
  • 打卡总天数:538
  • 最近打卡:2025-11-07 07:57:52
已绑定手机

154

主题

1898

回帖

2727

积分

金牌会员

积分
2727
发表于 2024-8-5 16:27:08 来自手机 | 显示全部楼层
ygyfy 发表于 2024-7-31 08:31
电路板有一处错误,如图

好像还真是,
我都已经打板了,没见有什么影响
回复

使用道具 举报 送花

您需要登录后才可以回帖 登录 | 立即注册

本版积分规则

QQ|手机版|深圳国芯人工智能有限公司 ( 粤ICP备2022108929号-2 )

GMT+8, 2025-11-7 15:58 , Processed in 0.115915 second(s), 72 queries .

Powered by Discuz! X3.5

© 2001-2025 Discuz! Team.

快速回复 返回顶部 返回列表