找回密码
 立即注册
查看: 1609|回复: 9

求助PNP三极管输出驱动电路设计

[复制链接]

7

主题

16

回帖

548

积分

高级会员

积分
548
发表于 2024-2-29 22:40:36 | 显示全部楼层 |阅读模式
本帖最后由 liuliang 于 2024-2-29 22:48 编辑

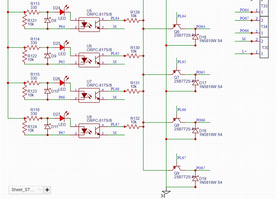
菜鸟业余爱好者求助做的电路板问题在哪里?请大家帮忙指点指正。。。



电路板做好上电,无论L+或M接不接到电源,PNP三极管一直导通。
以前只搭过NPN电路,这PNP把我整懵了,整得我怀疑以前看的一切电子书了,不知道哪里出错。
PNP三级管型号[原装正品 BC327 TO-92 45V 800mA PNP晶体管三极管(20只)]
PNP输出驱动-0.jpg
PNP输出驱动-1.jpg
PNP输出驱动-2.jpg
PNP输出驱动-3.jpg
回复

使用道具 举报 送花

  • 打卡等级:以坛为家I
  • 打卡总天数:212
  • 最近打卡:2025-10-19 11:57:43

788

主题

1万

回帖

1万

积分

管理员

积分
19851
发表于 2024-2-29 23:57:56 | 显示全部楼层
回复

使用道具 举报 送花

  • 打卡等级:偶尔看看II
  • 打卡总天数:26
  • 最近打卡:2025-10-16 11:22:17

35

主题

1130

回帖

2759

积分

荣誉版主

积分
2759
发表于 2024-3-1 09:14:26 | 显示全部楼层
截图202403010856422827.jpg

这个电路图真是晦涩难懂啊,初步理解:
1 光耦817至三极管基极缺少一个限流电阻, 对应如下图中的R1, 易导至光耦IC过流 或 三极管基极过流, 两者皆有可能损坏
2 加上限流电阻后,应仔细检查电路板和元器件封装对应情况,看看PCB有没有画错。

截图202403010900181766.jpg

回复

使用道具 举报 送花

7

主题

16

回帖

548

积分

高级会员

积分
548
发表于 2024-3-1 13:19:17 | 显示全部楼层
本帖最后由 liuliang 于 2024-3-1 13:27 编辑

tzz1*** 发表于 2024-3-1 09:14
这个电路图真是晦涩难懂啊,初步理解:
1 光耦817至三极管基极缺少一个限流电阻, 对应如下图中的R1, 易 ...

示例中的R1没有,我的知识只告诉我PNP的基极电平拉到GND三极管导通,基极高电平截止。
示例中的R3是必须的吗?R3电阻没有,但应该不是关键。我在端子T31的1#端口接了负载连好电路PNP三极管也没有受控。
PNP输出驱动-4.jpg

点评

R3不是必须的,这个电路还是比较简单的,一个节点一个节点用万用排查,很快就能知道问题在哪了。 具体做法: 1. 手工重新焊一块裸板,只焊图片上的那些元器件,芯片先不要上。 2. 在图中标示P60的地方接地/悬空两者  详情 回复 发表于 2024-3-1 13:46
回复

使用道具 举报 送花

  • 打卡等级:偶尔看看II
  • 打卡总天数:26
  • 最近打卡:2025-10-16 11:22:17

35

主题

1130

回帖

2759

积分

荣誉版主

积分
2759
发表于 2024-3-1 13:46:29 | 显示全部楼层
本帖最后由 tzz1983 于 2024-3-1 13:50 编辑
liul*** 发表于 2024-3-1 13:19
tzz1983 发表于 2024-3-1 09:14
这个电路图真是晦涩难懂啊,初步理解:
1 光耦817至三极管基极缺少一个限流 ...

R3不是必须的,这个电路还是比较简单的,一个节点一个节点用万用表可排查,很快就能知道问题在哪了。 具体做法:
1. 手工重新焊一块裸板,只焊图片上的那些元器件,芯片先不要上。
2. 在图中标示P60的地方接地/悬空两者间切换,测量光耦引脚4上的电压,看是否受控。
3. 如果光耦不受控,向前排查, VCC是多少伏? 如果发光LED是绿色需要3V才能导通,则可能 发光 “发光LED电压+光耦电压”  超过或接近VCC ,导致光耦LED驱动电流不够。
4. 如果受控,向后排查,后面电路加一个电阻后(如下图)应该问题不太,电阻的作用是限流,值取决于你L+上的电压。暂且取1K试试吧
132002xfw82rkieyyfoof8.jpg

回复

使用道具 举报 送花

7

主题

16

回帖

548

积分

高级会员

积分
548
发表于 2024-3-1 18:36:36 | 显示全部楼层
tzz1*** 发表于 2024-3-1 13:46
R3不是必须的,这个电路还是比较简单的,一个节点一个节点用万用表可排查,很快就能知道问题在哪了。 具体 ...

VCC的电压是4.3V,光耦是受控的。按照你的指正是三极管基极缺一个限流电阻。我一直以为PNP三极管基极只要把电压接到电源GND就能正常工作。那么问题来了,基极为什么要限流呢?电流具体是怎么流向的?

点评

这个得看看模拟电子基础, 我直接告诉你对你用处不大  发表于 2024-3-1 22:19
回复

使用道具 举报 送花

  • 打卡等级:常住居民I
  • 打卡总天数:60
  • 最近打卡:2025-04-07 10:31:45
已绑定手机

12

主题

57

回帖

416

积分

中级会员

积分
416
发表于 2024-9-2 12:30:53 | 显示全部楼层
tzz1*** 发表于 2024-3-1 13:46
R3不是必须的,这个电路还是比较简单的,一个节点一个节点用万用表可排查,很快就能知道问题在哪了。 具体 ...

PNP 基极放个电阻,取值不当,会不会一不小心,就长通了!
回复

使用道具 举报 送花

  • 打卡等级:以坛为家II
  • 打卡总天数:494
  • 最近打卡:2025-10-16 20:16:45

26

主题

125

回帖

661

积分

高级会员

积分
661
发表于 2024-9-3 08:40:23 | 显示全部楼层
本帖最后由 zhang32568 于 2024-9-3 08:47 编辑

你先不接光耦  看三极管是否一直导通。如果不导通说明光耦前面电路问题。测量光耦输入端。一步一步排查很简单
回复

使用道具 举报 送花

您需要登录后才可以回帖 登录 | 立即注册

本版积分规则

QQ|手机版|深圳国芯人工智能有限公司 ( 粤ICP备2022108929号-2 )

GMT+8, 2025-10-19 14:58 , Processed in 0.141148 second(s), 101 queries .

Powered by Discuz! X3.5

© 2001-2025 Discuz! Team.

快速回复 返回顶部 返回列表