找回密码
 立即注册
查看: 3550|回复: 21

转发一个电路图集,就当在论坛存档了 | 经典错误也发上来误导新人

[复制链接]
  • 打卡等级:以坛为家III
  • 打卡总天数:636
  • 最近打卡:2025-10-20 07:37:15
已绑定手机

28

主题

717

回帖

872

积分

高级会员

打工人

积分
872
发表于 2024-2-22 09:23:38 | 显示全部楼层 |阅读模式
本帖最后由 zhudean11 于 2024-2-24 07:45 编辑

实在抱歉,电路只是转发的,没仔细看有这么多错误。先删除了
打工人
回复

使用道具 举报 送花

  • 打卡等级:以坛为家I
  • 打卡总天数:213
  • 最近打卡:2025-10-20 11:12:23

788

主题

1万

回帖

1万

积分

管理员

积分
19905
发表于 2024-2-23 15:30:02 | 显示全部楼层
多看看我们几万人在把关的错误少优化过的电路,
但还会偶尔有错的电路
截图202402231528419468.jpg
上电,三极管状态稳定,不会收到干扰乱动作

https://www.stcaimcu.com/forum.p ... ptid=4830&pid=33168

截图202402231808185720.jpg







回复

使用道具 举报 送花

  • 打卡等级:以坛为家I
  • 打卡总天数:213
  • 最近打卡:2025-10-20 11:12:23

788

主题

1万

回帖

1万

积分

管理员

积分
19905
发表于 2024-2-23 15:40:45 | 显示全部楼层
建议把那个一堆潜在错误隐患的外行参考电路删除
===我们没时间帮大家审核那么多错误电路的

只是瞄了眼,就看不下去了
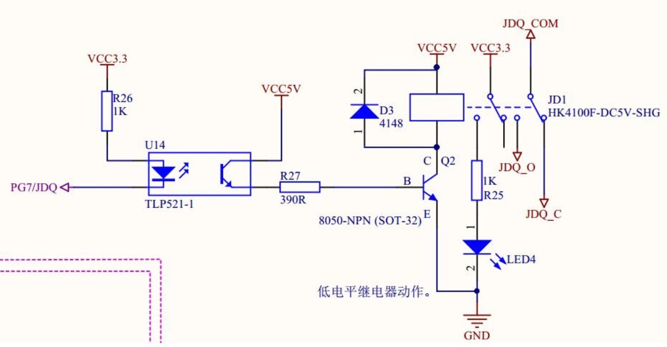
我们也有错误电路,但我们会改,那电路放那,没人指出错,很多人就被害了:
下图,小的干扰三极管就可能会乱动作,这种潜在隐患,新人能发现错吗
还有 R27 = 390欧,三极管 8050 容易坏
截图202402231541083110.jpg
你不审核就发上来 这种 经典错误




回复

使用道具 举报 送花

  • 打卡等级:以坛为家III
  • 打卡总天数:636
  • 最近打卡:2025-10-20 07:37:15
已绑定手机

28

主题

717

回帖

872

积分

高级会员

打工人

积分
872
发表于 2024-2-22 09:24:21 | 显示全部楼层
占个楼
打工人
回复

使用道具 举报 送花

  • 打卡等级:以坛为家III
  • 打卡总天数:671
  • 最近打卡:2025-10-20 08:25:45

21

主题

574

回帖

3367

积分

论坛元老

积分
3367
发表于 2024-2-22 09:56:57 | 显示全部楼层
先下载为敬
回复

使用道具 举报 送花

  • 打卡等级:以坛为家III
  • 打卡总天数:636
  • 最近打卡:2025-10-20 07:37:15
已绑定手机

28

主题

717

回帖

872

积分

高级会员

打工人

积分
872
发表于 2024-2-22 11:34:19 | 显示全部楼层
打工人
回复

使用道具 举报 送花

  • 打卡等级:以坛为家III
  • 打卡总天数:690
  • 最近打卡:2025-10-20 07:32:57

11

主题

1246

回帖

6337

积分

论坛元老

积分
6337
发表于 2024-2-22 18:02:40 | 显示全部楼层
谢谢你的分享出来给需要的人作参考

送人玫瑰手留余香。相互学习进步。
回复

使用道具 举报 送花

  • 打卡等级:常住居民III
  • 打卡总天数:144
  • 最近打卡:2025-05-17 10:23:10

0

主题

18

回帖

412

积分

中级会员

积分
412
发表于 2024-2-22 18:58:10 | 显示全部楼层
送人玫瑰手留余香。相互学习进步。受益啦!
回复

使用道具 举报 送花

  • 打卡等级:以坛为家III
  • 打卡总天数:636
  • 最近打卡:2025-10-20 07:37:15
已绑定手机

28

主题

717

回帖

872

积分

高级会员

打工人

积分
872
发表于 2024-2-23 08:53:51 | 显示全部楼层
angm*** 发表于 2024-2-22 18:02
谢谢你的分享出来给需要的人作参考

送人玫瑰手留余香。相互学习进步。

打工人
回复

使用道具 举报 送花

  • 打卡等级:以坛为家III
  • 打卡总天数:636
  • 最近打卡:2025-10-20 07:37:15
已绑定手机

28

主题

717

回帖

872

积分

高级会员

打工人

积分
872
发表于 2024-2-23 08:54:09 | 显示全部楼层
Ani*** 发表于 2024-2-22 18:58
送人玫瑰手留余香。相互学习进步。受益啦!

打工人
回复

使用道具 举报 送花

  • 打卡等级:常住居民III
  • 打卡总天数:135
  • 最近打卡:2025-09-12 14:35:46

16

主题

63

回帖

617

积分

高级会员

积分
617
发表于 2024-2-23 14:38:25 | 显示全部楼层
多谢!
回复

使用道具 举报 送花

  • 打卡等级:以坛为家I
  • 打卡总天数:213
  • 最近打卡:2025-10-20 11:12:23

788

主题

1万

回帖

1万

积分

管理员

积分
19905
发表于 2024-2-23 15:19:15 | 显示全部楼层
关键你要发没问题的图上来,你那文档你审核了没,
到处都是坏习惯的电路,建议你自己审核了再发。


如下红外发射,有个限流电阻可以调整电流大小
电容不够大,可以多焊几个
截图202402231517346355.jpg

你发的那图,你自己不认真看,限流电阻都没有,不是害人吗
不管暂时能不能用,有隐患是真

截图202402231521323231.jpg
这图,串个限流电阻更合理
回复

使用道具 举报 送花

您需要登录后才可以回帖 登录 | 立即注册

本版积分规则

QQ|手机版|深圳国芯人工智能有限公司 ( 粤ICP备2022108929号-2 )

GMT+8, 2025-10-20 15:09 , Processed in 0.146080 second(s), 125 queries .

Powered by Discuz! X3.5

© 2001-2025 Discuz! Team.

快速回复 返回顶部 返回列表