找回密码
 立即注册
楼主: 梁工

51 开源 电容表: 8H8K64U比较器+OLED12864-I2C 实现

  [复制链接]
  • 打卡等级:以坛为家I
  • 打卡总天数:340
  • 最近打卡:2026-05-08 10:33:48

85

主题

7361

回帖

1万

积分

超级版主

积分
15901
发表于 2023-12-7 23:29:18 | 显示全部楼层
daw*** 发表于 2023-12-7 21:50
梁工,经过试验发现您提供的代码与实际电路有一点不匹配,电路图及代码中均标注的OLED信号脚是“开漏”, ...

你看一下你的OLED屏是否有3.3V稳压电源芯片和上拉电阻。

我用的OLED屏,是有3.3V稳压IC,SDA、SCL上拉4.7K电阻到3.3V,我的程序就是匹配我的屏的,程序没有问题,估计有问题的是你的屏。
如果程序有问题,你看看我主楼的那些照片,为什么会正常。

OLED屏为什么要外接上拉电阻到3.3V?因为其是3.3~5V均可使用,所以屏上带3.3V稳压和上拉电阻,而MCU是5V工作,所以IO设置为开漏。

请仔细检查你的屏,如果是没有稳压IC的,则要小心,因为OLED屏是不能工作于5V的,有损坏的风险。
回复

使用道具 举报 送花

  • 打卡等级:以坛为家I
  • 打卡总天数:340
  • 最近打卡:2026-05-08 10:33:48

85

主题

7361

回帖

1万

积分

超级版主

积分
15901
发表于 2023-12-7 23:33:04 | 显示全部楼层
daw*** 发表于 2023-12-7 17:19
谢谢梁工百忙抽出时间来回复。最后确认是晶振及耦合电容都有问题,还有我的测试程序使用外部晶振的代码也 ...

若用内部晶振作24M系统时钟,则注释掉启动晶振的那几行程序,重新编译即可。
//        XOSCCR = 0xc0;                        //启动外部晶振
//        while (!(XOSCCR & 1));        //等待时钟稳定
//        CLKDIV = 0x00;                        //时钟不分频
//        CKSEL = 0x01;                        //选择外部晶振

注意,用内部时钟时,由于可能会有0.1%的抖动,所以读数可能会有0.1%的抖动。
回复

使用道具 举报 送花

  • 打卡等级:以坛为家II
  • 打卡总天数:434
  • 最近打卡:2026-05-03 10:24:36

8

主题

87

回帖

136

积分

注册会员

积分
136
发表于 2023-12-8 09:21:52 | 显示全部楼层
梁*** 发表于 2023-12-7 23:29
你看一下你的OLED屏是否有3.3V稳压电源芯片和上拉电阻。

我用的OLED屏,是有3.3V稳压IC,SDA、SCL上拉4. ...

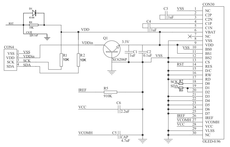
谢谢梁工。OLED屏的线路见附图,实测了XT6206P的BE间电压,确认是3.3V无问题,测量SCL,SDA对3.3V(VDD)均有10K电阻,这个应该就是上拉电阻了。但不打开MCU内的上拉电阻,这个屏就是不显示。我也搞不懂。会不会是10K仅仅拉高到3.3V,而MCU需要的是拉高到5V的信号?
IIC_013.jpg

点评

MCU的IO一定不能用电阻拉高到5V。 你将2个10K电阻改为3K试试,估计是10K电阻太大了。  详情 回复 发表于 2023-12-8 09:47
回复

使用道具 举报 送花

  • 打卡等级:以坛为家II
  • 打卡总天数:434
  • 最近打卡:2026-05-03 10:24:36

8

主题

87

回帖

136

积分

注册会员

积分
136
发表于 2023-12-8 09:22:35 | 显示全部楼层
梁*** 发表于 2023-12-7 23:33
若用内部晶振作24M系统时钟,则注释掉启动晶振的那几行程序,重新编译即可。
//        XOSCCR = 0xc0;                        //启动 ...

好的,己知悉!
回复

使用道具 举报 送花

  • 打卡等级:以坛为家I
  • 打卡总天数:340
  • 最近打卡:2026-05-08 10:33:48

85

主题

7361

回帖

1万

积分

超级版主

积分
15901
发表于 2023-12-8 09:47:49 | 显示全部楼层
daw*** 发表于 2023-12-8 09:21
谢谢梁工。OLED屏的线路见附图,实测了XT6206P的BE间电压,确认是3.3V无问题,测量SCL,SDA对3.3V(VDD)均 ...

MCU的IO一定不能用电阻拉高到5V。
你将2个10K电阻改为3K试试,估计是10K电阻太大了。
回复

使用道具 举报 送花

  • 打卡等级:以坛为家II
  • 打卡总天数:434
  • 最近打卡:2026-05-03 10:24:36

8

主题

87

回帖

136

积分

注册会员

积分
136
发表于 2023-12-8 11:27:57 | 显示全部楼层
梁*** 发表于 2023-12-8 09:47
MCU的IO一定不能用电阻拉高到5V。
你将2个10K电阻改为3K试试,估计是10K电阻太大了。 ...

己将OLED屏上的10K换成了3K3电阻(手头上没有3K的),再将晶振改为芯片内的后,现在可工作了,见图片。目前板上未焊继电器,也未接电容测试夹,这种读数正常不?我将R5改成了2K7,R4是4K7与200K并联。
IIC_014.jpg
IIC_015.jpg
IIC_016.jpg

点评

按键归0,然后实测电容。  详情 回复 发表于 2023-12-8 11:39
回复

使用道具 举报 送花

  • 打卡等级:以坛为家I
  • 打卡总天数:340
  • 最近打卡:2026-05-08 10:33:48

85

主题

7361

回帖

1万

积分

超级版主

积分
15901
发表于 2023-12-8 11:39:56 | 显示全部楼层
daw*** 发表于 2023-12-8 11:27
己将OLED屏上的10K换成了3K3电阻(手头上没有3K的),再将晶振改为芯片内的后,现在可工作了,见图片。目 ...

按键归0,然后实测电容。
回复

使用道具 举报 送花

  • 打卡等级:以坛为家II
  • 打卡总天数:434
  • 最近打卡:2026-05-03 10:24:36

8

主题

87

回帖

136

积分

注册会员

积分
136
发表于 2023-12-8 14:38:36 | 显示全部楼层
梁*** 发表于 2023-12-8 11:39
按键归0,然后实测电容。

梁工,取了4个电容(标称值100n,15u,82u,330u),用手持电桥测量的值分别是88n, 12u, 79u, 276u,用此电容表测量的值是60n,9u, 55u, 199u,实际值大概是此表值的1.4倍,硬件上需作何调整?

点评

电路零件参数有否严格按照我的电路取值?主要是比较器的参考电压的分压电阻、被测电容的充放电电阻,工作电压要稳定。在此前提下,不需要任何校准,误差一般不超过3%。  详情 回复 发表于 2023-12-8 16:25
回复

使用道具 举报 送花

  • 打卡等级:以坛为家I
  • 打卡总天数:340
  • 最近打卡:2026-05-08 10:33:48

85

主题

7361

回帖

1万

积分

超级版主

积分
15901
发表于 2023-12-8 16:25:57 | 显示全部楼层
daw*** 发表于 2023-12-8 14:38
梁工,取了4个电容(标称值100n,15u,82u,330u),用手持电桥测量的值分别是88n, 12u, 79u, 276u,用此电 ...

电路零件参数有否严格按照我的电路取值?主要是比较器的参考电压的分压电阻、被测电容的充放电电阻,工作电压要稳定。在此前提下,不需要任何校准,误差一般不超过3%。
回复

使用道具 举报 送花

  • 打卡等级:以坛为家II
  • 打卡总天数:434
  • 最近打卡:2026-05-03 10:24:36

8

主题

87

回帖

136

积分

注册会员

积分
136
发表于 2023-12-8 16:44:12 | 显示全部楼层
梁*** 发表于 2023-12-8 16:25
电路零件参数有否严格按照我的电路取值?主要是比较器的参考电压的分压电阻、被测电容的充放电电阻,工作 ...

好的,明白了方向,就知道怎么调了,非常感谢!
回复

使用道具 举报 送花

您需要登录后才可以回帖 登录 | 立即注册

本版积分规则

QQ|手机版|深圳国芯人工智能有限公司 ( 粤ICP备2022108929号-2 )

GMT+8, 2026-5-9 06:43 , Processed in 0.128667 second(s), 104 queries .

Powered by Discuz! X3.5

© 2001-2026 Discuz! Team.

快速回复 返回顶部 返回列表