找回密码
 立即注册
查看: 148|回复: 4

2.4寸TFT彩屏硬件I8080显示不正常的问题

[复制链接]
  • 打卡等级:以坛为家III
  • 打卡总天数:752
  • 最近打卡:2026-03-27 09:00:15

23

主题

135

回帖

3299

积分

论坛元老

积分
3299
发表于 2026-2-7 16:03:48 | 显示全部楼层 |阅读模式
用AI8051U-34K64单片机,烧写官方例程,模拟方式测试正常,硬件I8080测试显示花屏,有一半屏没有显示。烧录频率40MHZ,转换屏的板子是自己画的板子,请问哪位老师这个情况从哪里查呢?附上视频和官方测试程序,以及转换板原理图。谢谢
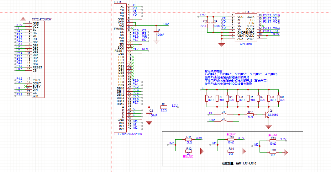
转换卡原理图.png

模拟正常.mp4

3.44 MB, 下载次数: 2

硬件不正常.mp4

1.73 MB, 下载次数: 2

模拟I8080接口程序正常.rar

3.83 MB, 下载次数: 3

硬件I8080方式不正常.rar

3.83 MB, 下载次数: 3

回复

使用道具 举报 送花

  • 打卡等级:以坛为家II
  • 打卡总天数:487
  • 最近打卡:2026-03-27 08:57:04
已绑定手机

104

主题

4202

回帖

9329

积分

荣誉版主

无情的代码机器

积分
9329
发表于 2026-2-7 19:27:54 | 显示全部楼层
首先附件程序在实验箱上测试正常。


那降低主频试试?
或者换C251例程试试
三天不学习,赶不上刘少奇~
回复

使用道具 举报 送花

  • 打卡等级:以坛为家III
  • 打卡总天数:752
  • 最近打卡:2026-03-27 09:00:15

23

主题

135

回帖

3299

积分

论坛元老

积分
3299
发表于 2026-2-7 23:31:10 来自手机 | 显示全部楼层
降低主频和换c251的32bit都测试过,硬件方式不行,模拟的都没有问题

点评

那就难搞喽,分别用模拟和硬件发送少量数据,用示波器和逻辑分析仪抓下对比看看  详情 回复 发表于 2026-2-7 23:35
回复

使用道具 举报 送花

  • 打卡等级:以坛为家II
  • 打卡总天数:487
  • 最近打卡:2026-03-27 08:57:04
已绑定手机

104

主题

4202

回帖

9329

积分

荣誉版主

无情的代码机器

积分
9329
发表于 2026-2-7 23:35:23 | 显示全部楼层
yan*** 发表于 2026-2-7 23:31
降低主频和换c251的32bit都测试过,硬件方式不行,模拟的都没有问题

那就难搞喽,分别用模拟和硬件发送少量数据,用示波器和逻辑分析仪抓下对比看看
三天不学习,赶不上刘少奇~
回复

使用道具 举报 送花

  • 打卡等级:以坛为家III
  • 打卡总天数:752
  • 最近打卡:2026-03-27 09:00:15

23

主题

135

回帖

3299

积分

论坛元老

积分
3299
发表于 2026-2-8 11:29:50 来自手机 | 显示全部楼层
会不会和屏有关系
回复

使用道具 举报 送花

您需要登录后才可以回帖 登录 | 立即注册

本版积分规则

QQ|手机版|深圳国芯人工智能有限公司 ( 粤ICP备2022108929号-2 )

GMT+8, 2026-3-27 11:03 , Processed in 0.111138 second(s), 69 queries .

Powered by Discuz! X3.5

© 2001-2026 Discuz! Team.

快速回复 返回顶部 返回列表