找回密码
 立即注册
查看: 843|回复: 33

请梁工和各位师傅帮忙指点一下

[复制链接]
  • 打卡等级:常住居民I
  • 打卡总天数:70
  • 最近打卡:2026-04-30 13:59:28
已绑定手机

21

主题

138

回帖

732

积分

高级会员

积分
732
发表于 2025-12-29 10:14:46 | 显示全部楼层 |阅读模式
下图为今天刚刚画好的项目

请教几点问题
1.78M05系列对输出电容有要求吗?比如像1117一样必须使用钽电容?我看手册里没有提到
2.以下图为例,78M05 5v输出加了C19 100uf电解电容和100nf陶瓷电容,mcu处的C5 22uf电容  和GN1650 C9 22uf电容可以去掉吗?我的理解是在不考虑成本的情况下,加上C5和C9只有好处没有坏处,因为100uf电解电容保证5v电压稳定,C5和C9的22uf避免电流突变造成的电压波动,C5和C9也要像100nf一样尽量靠近芯片的VCC引脚 ,同理 电源power虽然加了200uf电解电容,但是在eg3033的vcc处也要添加C12 22uf的陶瓷电容,而且要尽量靠近vcc
3.CJ78M05E的手册里这样写了一段话,输出电容超过20uf在输入测加电阻以限制上电时的电流
截图202512291014424062.jpg

TUBRO 3.pdf

291.37 KB, 下载次数: 19

回复

使用道具 举报 送花

  • 打卡等级:以坛为家I
  • 打卡总天数:393
  • 最近打卡:2026-04-30 08:56:47

849

主题

1万

回帖

2万

积分

管理员

积分
23131
发表于 2025-12-29 10:52:56 | 显示全部楼层
用普通的电容就行了,不要用昂贵的钽电容
回复

使用道具 举报 送花

  • 打卡等级:常住居民I
  • 打卡总天数:70
  • 最近打卡:2026-04-30 13:59:28
已绑定手机

21

主题

138

回帖

732

积分

高级会员

积分
732
发表于 2025-12-29 11:02:48 | 显示全部楼层
神*** 发表于 2025-12-29 10:52
用普通的电容就行了,不要用昂贵的钽电容

师傅我的意思是mlcc和电解都可以吗?因为全部用mlcc的话是低esr不知道会不会像AMS1117一样有震荡
回复

使用道具 举报 送花

  • 打卡等级:常住居民I
  • 打卡总天数:70
  • 最近打卡:2026-04-30 13:59:28
已绑定手机

21

主题

138

回帖

732

积分

高级会员

积分
732
发表于 2025-12-29 11:03:57 | 显示全部楼层
神*** 发表于 2025-12-29 10:52
用普通的电容就行了,不要用昂贵的钽电容

还有就是麻烦您看一下原理图指点一下
回复

使用道具 举报 送花

  • 打卡等级:以坛为家I
  • 打卡总天数:334
  • 最近打卡:2026-04-28 11:53:20

85

主题

7349

回帖

1万

积分

超级版主

积分
15865
发表于 2025-12-29 11:08:38 | 显示全部楼层
1、78M05输出不需要钽电容,普通低ESR的电解电容就可以了,或者并联一个10uF的陶瓷贴片电容。
2、78M05就近的退耦电容,与MCU就近的22uF+100nF各司其职,都是就近退耦,每个芯片都有自己的退耦电容。
3、那是减小浪涌电流的,如果输入有较大的共模电感、差模电感滤波器,则浪涌电流也会较小。如果输入线电阻较大,则不需要再串联电阻。
回复

使用道具 举报 送花

  • 打卡等级:常住居民I
  • 打卡总天数:70
  • 最近打卡:2026-04-30 13:59:28
已绑定手机

21

主题

138

回帖

732

积分

高级会员

积分
732
发表于 2025-12-29 11:41:17 | 显示全部楼层
梁*** 发表于 2025-12-29 11:08
1、78M05输出不需要钽电容,普通低ESR的电解电容就可以了,或者并联一个10uF的陶瓷贴片电容。
2、78M05就近 ...

麻烦梁工在指点一下原理图
回复

使用道具 举报 送花

  • 打卡等级:以坛为家I
  • 打卡总天数:393
  • 最近打卡:2026-04-30 08:56:47

849

主题

1万

回帖

2万

积分

管理员

积分
23131
发表于 2025-12-29 11:49:48 | 显示全部楼层
截图202512291148533950.jpg

【新提醒】完整的系统设计参考原理图@8H8K64U, [url=home.php?mod=space&uid=5]@32G12K128 - 电源/复位/省电模式/外部晶振/内部时钟/对外时钟输出/PLL-144MHz时钟 国芯人工智能技术交流网站 - AI32位8051交流社区[/url]

大的用电解,小的用陶瓷,就是用便宜的
回复

使用道具 举报 送花

  • 打卡等级:以坛为家I
  • 打卡总天数:334
  • 最近打卡:2026-04-28 11:53:20

85

主题

7349

回帖

1万

积分

超级版主

积分
15865
发表于 2025-12-29 12:46:12 | 显示全部楼层
78M05错误,按下面的建议,其余无异议。

截图202512291246083905.jpg

回复

使用道具 举报 送花

  • 打卡等级:常住居民I
  • 打卡总天数:70
  • 最近打卡:2026-04-30 13:59:28
已绑定手机

21

主题

138

回帖

732

积分

高级会员

积分
732
发表于 2025-12-29 15:41:06 | 显示全部楼层
梁*** 发表于 2025-12-29 12:46
78M05错误,按下面的建议,其余无异议。

多谢梁工,我想了一下您说的对,10Ω电阻是应该加在78M05输入电容的前面
回复

使用道具 举报 送花

  • 打卡等级:常住居民I
  • 打卡总天数:70
  • 最近打卡:2026-04-30 13:59:28
已绑定手机

21

主题

138

回帖

732

积分

高级会员

积分
732
发表于 2025-12-31 09:30:01 | 显示全部楼层
梁*** 发表于 2025-12-29 12:46
78M05错误,按下面的建议,其余无异议。

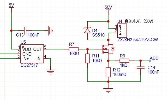
梁工,下图是我的驱动图,和您请教我现在的不良率是万分之4到万分之5,不良都是我们组装的时候发现的,目前客户没有反馈不良,现象都是第一次上电mos就坏掉了,也分析不出来原因,您看我在GS之间加14v稳压管会有改善吗?但是用示波器看波形没有发现电压有尖峰或者高于13v的时候

gs波形

gs波形

截图202512310927362661.jpg
截图202512310927499279.jpg

点评

MOSFET什么型号的?我看一下规格书。  详情 回复 发表于 2025-12-31 10:27
确定U5的VDD是5V而门极是12V?  发表于 2025-12-31 10:12
回复

使用道具 举报 送花

您需要登录后才可以回帖 登录 | 立即注册

本版积分规则

QQ|手机版|深圳国芯人工智能有限公司 ( 粤ICP备2022108929号-2 )

GMT+8, 2026-5-1 10:32 , Processed in 0.136462 second(s), 101 queries .

Powered by Discuz! X3.5

© 2001-2026 Discuz! Team.

快速回复 返回顶部 返回列表