找回密码
 立即注册
查看: 423|回复: 16

12k128下载失败

[复制链接]
  • 打卡等级:初来乍到
  • 打卡总天数:5
  • 最近打卡:2025-12-27 21:16:40
已绑定手机

2

主题

9

回帖

44

积分

新手上路

积分
44
发表于 2025-12-25 00:55:04 | 显示全部楼层 |阅读模式
截图202512250053169252.jpg
下载时提示更新固件,更新后,再下载就一直失败,
用usb-link1d,时根本识别不到串口,

回复

使用道具 举报 送花

  • 打卡等级:以坛为家III
  • 打卡总天数:724
  • 最近打卡:2026-03-18 07:56:47
已绑定手机

97

主题

7244

回帖

1万

积分

超级版主

积分
13791
发表于 2025-12-25 11:49:34 | 显示全部楼层
重新更新USB转串口芯片固件,这样设置试一下
截图202512251149322878.jpg
回复

使用道具 举报 送花

  • 打卡等级:以坛为家I
  • 打卡总天数:286
  • 最近打卡:2026-03-18 08:52:53

16

主题

763

回帖

3753

积分

超级版主

积分
3753
发表于 2025-12-25 13:16:08 | 显示全部楼层
回复

使用道具 举报 送花

  • 打卡等级:初来乍到
  • 打卡总天数:5
  • 最近打卡:2025-12-27 21:16:40
已绑定手机

2

主题

9

回帖

44

积分

新手上路

积分
44
发表于 2025-12-26 17:06:30 | 显示全部楼层
Debu*** 发表于 2025-12-25 11:49
重新更新USB转串口芯片固件,这样设置试一下

还是不行,

点评

好糊的图片,没看错的话,下载芯片和主芯片共用供电开关? 没看到在哪控制主芯片冷启动? 另外你这是带下载芯片的,再来个link1D是拆了下载芯片飞线接法?  详情 回复 发表于 2025-12-26 17:55
回复

使用道具 举报 送花

  • 打卡等级:以坛为家II
  • 打卡总天数:478
  • 最近打卡:2026-03-18 08:58:04
已绑定手机

104

主题

4183

回帖

9243

积分

荣誉版主

无情的代码机器

积分
9243
发表于 2025-12-26 17:55:17 | 显示全部楼层

好糊的图片,没看错的话,下载芯片和主芯片共用供电开关?

没看到在哪控制主芯片冷启动?

另外你这是带下载芯片的,再来个link1D是拆了下载芯片飞线接法?
三天不学习,赶不上刘少奇~
回复

使用道具 举报 送花

  • 打卡等级:初来乍到
  • 打卡总天数:5
  • 最近打卡:2025-12-27 21:16:40
已绑定手机

2

主题

9

回帖

44

积分

新手上路

积分
44
发表于 2025-12-26 19:16:51 | 显示全部楼层
erci*** 发表于 2025-12-26 17:55
好糊的图片,没看错的话,下载芯片和主芯片共用供电开关?

没看到在哪控制主芯片冷启动?

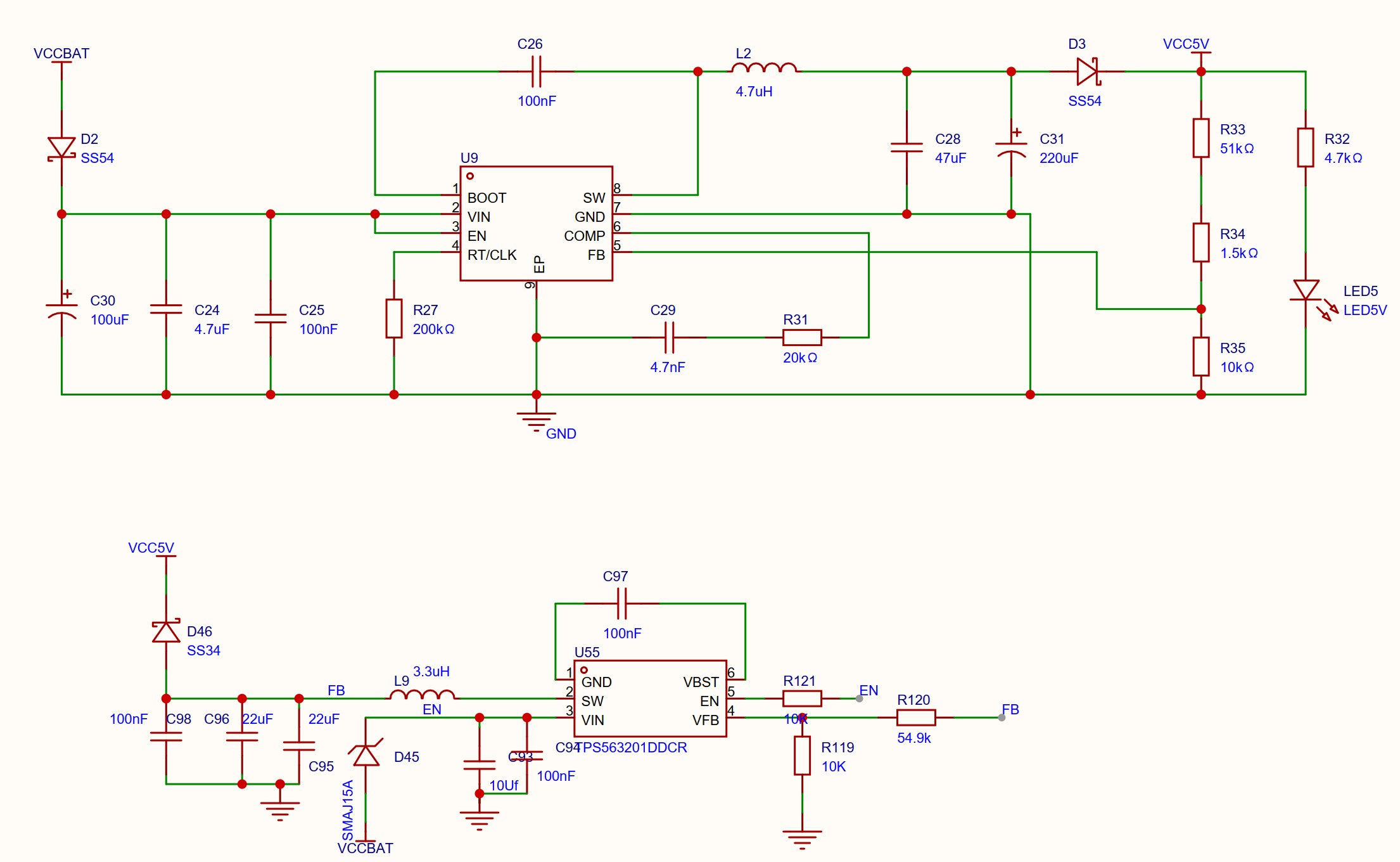
是抄的逐飞的核心板原理图,下载芯片是typec供的电,主芯片是typec转的3.3V,
复位按钮当冷启动开关,
确实不知道link1D不能这样弄,
原理图放评论区了,好像回复发不出来
回复

使用道具 举报 送花

  • 打卡等级:初来乍到
  • 打卡总天数:5
  • 最近打卡:2025-12-27 21:16:40
已绑定手机

2

主题

9

回帖

44

积分

新手上路

积分
44
发表于 2025-12-26 19:18:44 | 显示全部楼层
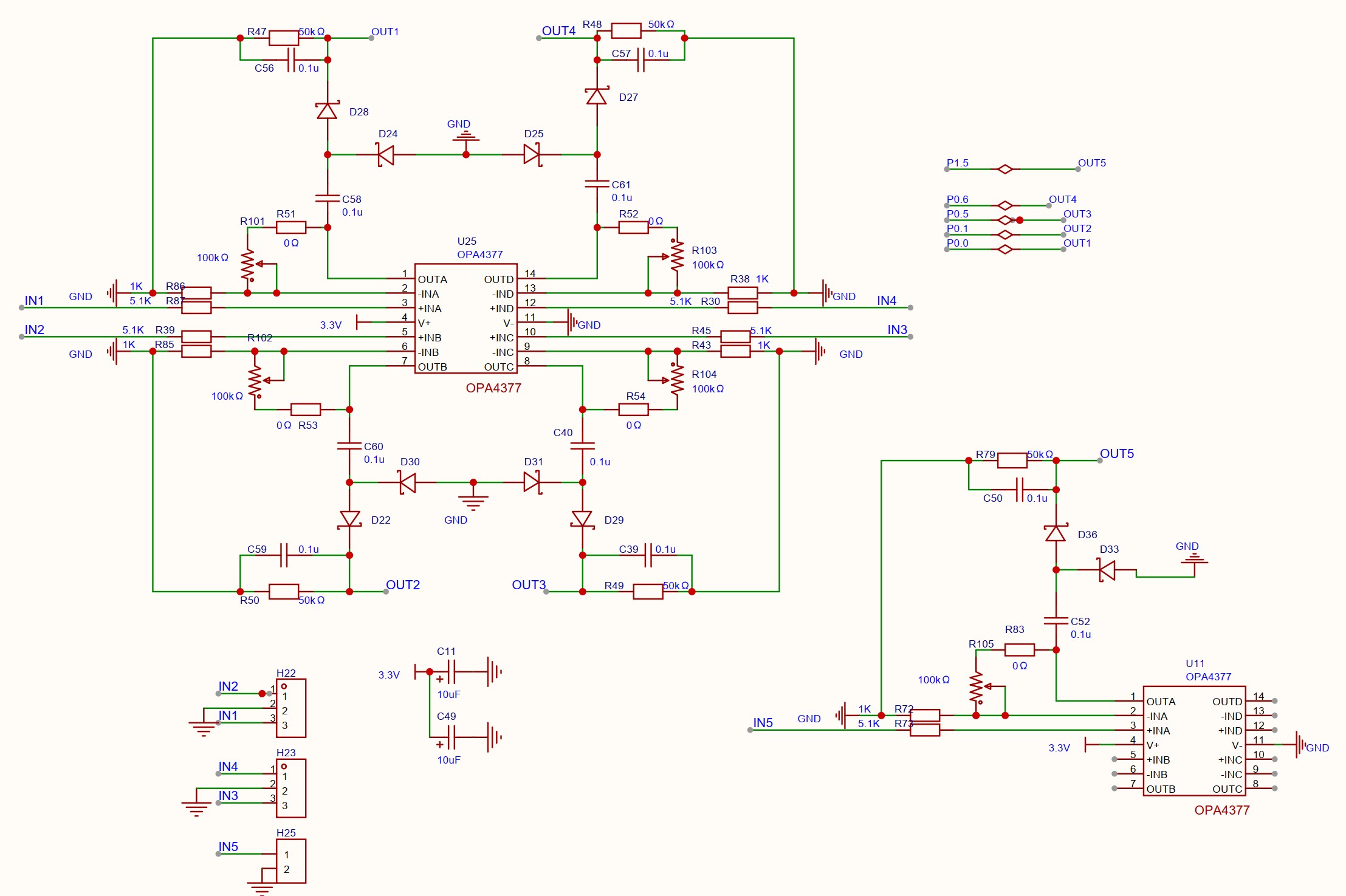
原理图
截图202512262010063007.jpg

截图202512262010325414.jpg

截图202512262011035470.jpg

SCH_Schematic1_2025-12-26.pdf

555.64 KB, 下载次数: 4

回复

使用道具 举报 送花

  • 打卡等级:以坛为家I
  • 打卡总天数:357
  • 最近打卡:2026-03-17 22:40:07

843

主题

1万

回帖

2万

积分

管理员

积分
22710
发表于 2025-12-26 20:16:19 | 显示全部楼层
回复

使用道具 举报 送花

  • 打卡等级:以坛为家I
  • 打卡总天数:357
  • 最近打卡:2026-03-17 22:40:07

843

主题

1万

回帖

2万

积分

管理员

积分
22710
发表于 2025-12-26 20:16:54 | 显示全部楼层
回复

使用道具 举报 送花

  • 打卡等级:以坛为家II
  • 打卡总天数:478
  • 最近打卡:2026-03-18 08:58:04
已绑定手机

104

主题

4183

回帖

9243

积分

荣誉版主

无情的代码机器

积分
9243
发表于 2025-12-26 23:55:27 | 显示全部楼层

截图202512262355065695.jpg
你这个RST控制冷启动的电平,是不是和官方下载器反了。
用示波器看下主芯片VCC\P30\P31情况吧

三天不学习,赶不上刘少奇~
回复

使用道具 举报 送花

您需要登录后才可以回帖 登录 | 立即注册

本版积分规则

QQ|手机版|深圳国芯人工智能有限公司 ( 粤ICP备2022108929号-2 )

GMT+8, 2026-3-19 06:18 , Processed in 0.120944 second(s), 95 queries .

Powered by Discuz! X3.5

© 2001-2026 Discuz! Team.

快速回复 返回顶部 返回列表