找回密码
 立即注册

关于STC32G12K128芯片的P5.4驱动两个LED实现三种不同状态

[复制链接]
  • 打卡等级:以坛为家III
  • 打卡总天数:643
  • 最近打卡:2026-03-05 10:28:18
已绑定手机

13

主题

63

回帖

1839

积分

金牌会员

积分
1839
发表于 2025-12-24 18:50:49 | 显示全部楼层
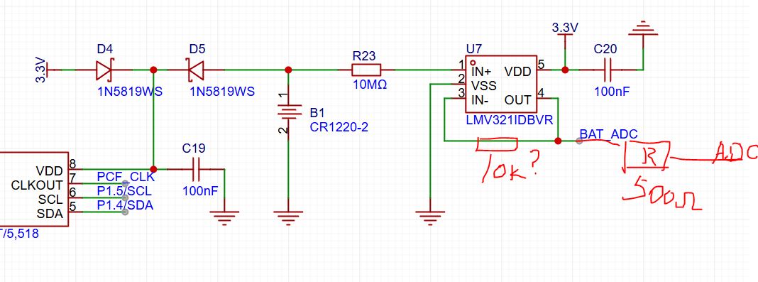
补一张图片
1111.JPG
回复

使用道具 举报 送花

  • 打卡等级:以坛为家III
  • 打卡总天数:717
  • 最近打卡:2026-03-05 07:15:06
已绑定手机

97

主题

7245

回帖

1万

积分

超级版主

积分
13772
发表于 2025-12-24 19:19:45 | 显示全部楼层
一束光*** 发表于 2025-12-24 18:49
我仿真了一下,不加电阻,当主电源断开后,无论运放的电源是否串二极管,电池的泄露电流都很大,达到uA。 ...

不需要加运放,串1MΩ电阻直接接ADC
运放有失调电压,测不准,好的低失调运放要1块钱以上
MCU内部有RTC,不需要外接RTC
使用比较器判断外部电源状态即可
外部断电就切换到PD模式

截图202512241918074812.jpg

截图202512241918598733.jpg


回复

使用道具 举报 送花

您需要登录后才可以回帖 登录 | 立即注册

本版积分规则

QQ|手机版|深圳国芯人工智能有限公司 ( 粤ICP备2022108929号-2 )

GMT+8, 2026-3-6 05:11 , Processed in 0.099675 second(s), 45 queries .

Powered by Discuz! X3.5

© 2001-2026 Discuz! Team.

快速回复 返回顶部 返回列表