找回密码
 立即注册
查看: 427|回复: 11

关于STC32G12K128芯片的P5.4驱动两个LED实现三种不同状态

[复制链接]
  • 打卡等级:以坛为家III
  • 打卡总天数:643
  • 最近打卡:2026-03-05 10:28:18
已绑定手机

13

主题

63

回帖

1839

积分

金牌会员

积分
1839
发表于 2025-12-22 15:31:25 | 显示全部楼层 |阅读模式
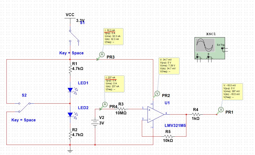
请教一下各位老师,STC32G12K128通过控制P54一个端口低电平,高电平,和高阻三种状态来控制两个LED:
我在CSDN上看到的一种电路,原理图上的mos管的用法对吗?



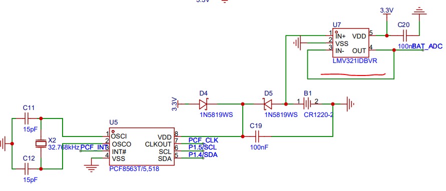
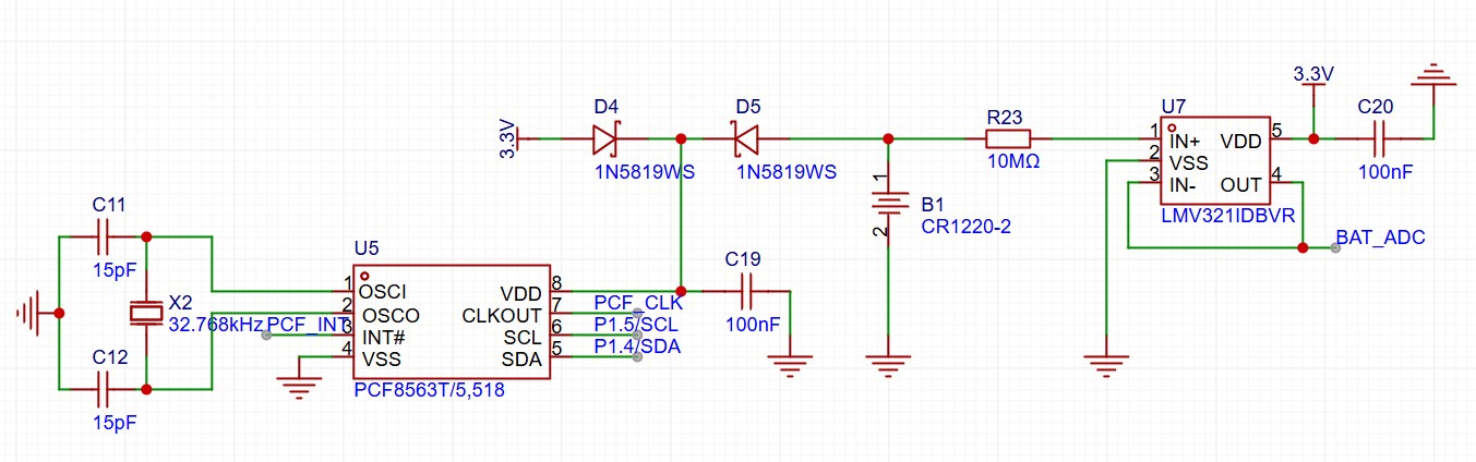
另外我使用P13端口来检测纽扣电池电压,使用了LMV321运放来检测纽扣电池电压,使用的跟随电路。也请老师指导一下。谢谢

截图202512221524313282.jpg
截图202512221528216795.jpg
截图202512221530401611.jpg

SCH_Schematic1_2025-12-22.pdf

532.36 KB, 下载次数: 5

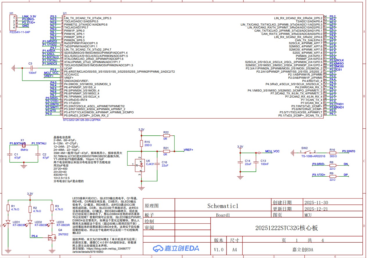
CPU板的原理图

回复

使用道具 举报 送花

  • 打卡等级:以坛为家III
  • 打卡总天数:657
  • 最近打卡:2026-03-05 10:55:05

9

主题

606

回帖

4245

积分

论坛元老

积分
4245
发表于 2025-12-22 16:11:33 | 显示全部楼层
两个电路均有缺陷:
1,P54控制两个LED灯,当P54改为高阻时候,栅极LED实际上给了mos偏压,会点亮后面的LED,跟P54输出高电平没区别.
2,当主供电3.3V掉电时候,电池会通过LMV321的输入脚到电源脚反向偷电.
回复

使用道具 举报 送花

  • 打卡等级:以坛为家III
  • 打卡总天数:717
  • 最近打卡:2026-03-05 07:15:06
已绑定手机

97

主题

7245

回帖

1万

积分

超级版主

积分
13772
发表于 2025-12-22 16:40:10 | 显示全部楼层
3.3V可以点亮一个LED但不能点亮两个串联的LED,可以使用这种连接方式,高阻熄灭,推挽0上LED亮,推挽1下LED亮
截图202512221639283711.jpg
回复

使用道具 举报 送花

  • 打卡等级:以坛为家III
  • 打卡总天数:717
  • 最近打卡:2026-03-05 07:15:06
已绑定手机

97

主题

7245

回帖

1万

积分

超级版主

积分
13772
发表于 2025-12-22 16:42:48 | 显示全部楼层
如果3.3V存在掉电的情况,建议测量一下电池通过LM321的漏电流
回复

使用道具 举报 送花

  • 打卡等级:以坛为家III
  • 打卡总天数:643
  • 最近打卡:2026-03-05 10:28:18
已绑定手机

13

主题

63

回帖

1839

积分

金牌会员

积分
1839
发表于 2025-12-24 11:14:28 | 显示全部楼层
Debu*** 发表于 2025-12-22 16:42
如果3.3V存在掉电的情况,建议测量一下电池通过LM321的漏电流

我这几天学习了一些关于运放的知识,发现LMV321运放的内部结构图,输入到VCC串的有二极管,那断电后电池会顺着二极管到VCC,这样电池的电也就漏完了。

请问有没有里面没有钳位二极管的单运放。
LMV321内部图.JPG

点评

所有芯片,某个脚电压可能超过VCC、GND电压范围时,都要注意这个问题  详情 回复 发表于 2025-12-24 11:16
回复

使用道具 举报 送花

  • 打卡等级:以坛为家III
  • 打卡总天数:717
  • 最近打卡:2026-03-05 07:15:06
已绑定手机

97

主题

7245

回帖

1万

积分

超级版主

积分
13772
发表于 2025-12-24 11:16:34 | 显示全部楼层
一束光*** 发表于 2025-12-24 11:14
我这几天学习了一些关于运放的知识,发现LMV321运放的内部结构图,输入到VCC串的有二极管,那断电后电池 ...

所有芯片,某个脚电压可能超过VCC、GND电压范围时,都要注意这个问题
回复

使用道具 举报 送花

  • 打卡等级:以坛为家III
  • 打卡总天数:643
  • 最近打卡:2026-03-05 10:28:18
已绑定手机

13

主题

63

回帖

1839

积分

金牌会员

积分
1839
发表于 2025-12-24 11:40:06 | 显示全部楼层
Debu*** 发表于 2025-12-24 11:16
所有芯片,某个脚电压可能超过VCC、GND电压范围时,都要注意这个问题

是否可以给运放的电源串一个二极管VCC|-----------▶|————运放电源

点评

不可以,无法解决问题  详情 回复 发表于 2025-12-24 12:16
回复

使用道具 举报 送花

  • 打卡等级:以坛为家III
  • 打卡总天数:657
  • 最近打卡:2026-03-05 10:55:05

9

主题

606

回帖

4245

积分

论坛元老

积分
4245
发表于 2025-12-24 12:10:08 | 显示全部楼层
一束光*** 发表于 2025-12-24 11:14
我这几天学习了一些关于运放的知识,发现LMV321运放的内部结构图,输入到VCC串的有二极管,那断电后电池 ...

串个足够大的电阻,比如M欧以上,只要电池允许小漏电,就可以
如果电池不允许小漏电,就要增加一个电子开关,测量电池电压时候才打开.掉电自动关闭.
回复

使用道具 举报 送花

  • 打卡等级:以坛为家III
  • 打卡总天数:717
  • 最近打卡:2026-03-05 07:15:06
已绑定手机

97

主题

7245

回帖

1万

积分

超级版主

积分
13772
发表于 2025-12-24 12:16:03 | 显示全部楼层
一束光*** 发表于 2025-12-24 11:40
是否可以给运放的电源串一个二极管VCC|-----------▶|————运放电源

不可以,无法解决问题
回复

使用道具 举报 送花

  • 打卡等级:以坛为家III
  • 打卡总天数:643
  • 最近打卡:2026-03-05 10:28:18
已绑定手机

13

主题

63

回帖

1839

积分

金牌会员

积分
1839
发表于 2025-12-24 18:49:19 | 显示全部楼层
Debu*** 发表于 2025-12-24 12:16
不可以,无法解决问题

我仿真了一下,不加电阻,当主电源断开后,无论运放的电源是否串二极管,电池的泄露电流都很大,达到uA。

当串一个10MΩ的电阻后,断开电源,电池泄露电流为237nA。使用运放跟随需要在输出端加一个500Ω左右的电阻吗?
还有在运放IN-和out直接有必要加一个10k电阻吗,我看网上有些加了?恳请老师百忙之中指点一下,谢谢啦。

串连了一个10MΩ电阻

串连了一个10MΩ电阻

不加电阻,断开电源

不加电阻,断开电源

加电阻,不断电源

加电阻,不断电源

加电阻,断开电源

加电阻,断开电源
电子开关2.jpg
STC32G内部ADC静态特性.JPG

点评

不需要加运放,串1MΩ电阻直接接ADC 运放有失调电压,测不准,好的低失调运放要1块钱以上 MCU内部有RTC,不需要外接RTC 使用比较器判断外部电源状态即可 外部断电就切换到PD模式 [attachimg]126151[/attachimg] [a  详情 回复 发表于 2025-12-24 19:19
回复

使用道具 举报 送花

您需要登录后才可以回帖 登录 | 立即注册

本版积分规则

QQ|手机版|深圳国芯人工智能有限公司 ( 粤ICP备2022108929号-2 )

GMT+8, 2026-3-6 05:11 , Processed in 0.114710 second(s), 88 queries .

Powered by Discuz! X3.5

© 2001-2026 Discuz! Team.

快速回复 返回顶部 返回列表