找回密码
 立即注册
查看: 216|回复: 5

STC32G144K246-LQFP64的CoreVcc为啥只有0.4v?

[复制链接]
  • 打卡等级:初来乍到
  • 打卡总天数:4
  • 最近打卡:2025-12-03 13:22:35
已绑定手机

4

主题

11

回帖

50

积分

注册会员

积分
50
发表于 2025-11-25 17:04:55 | 显示全部楼层 |阅读模式
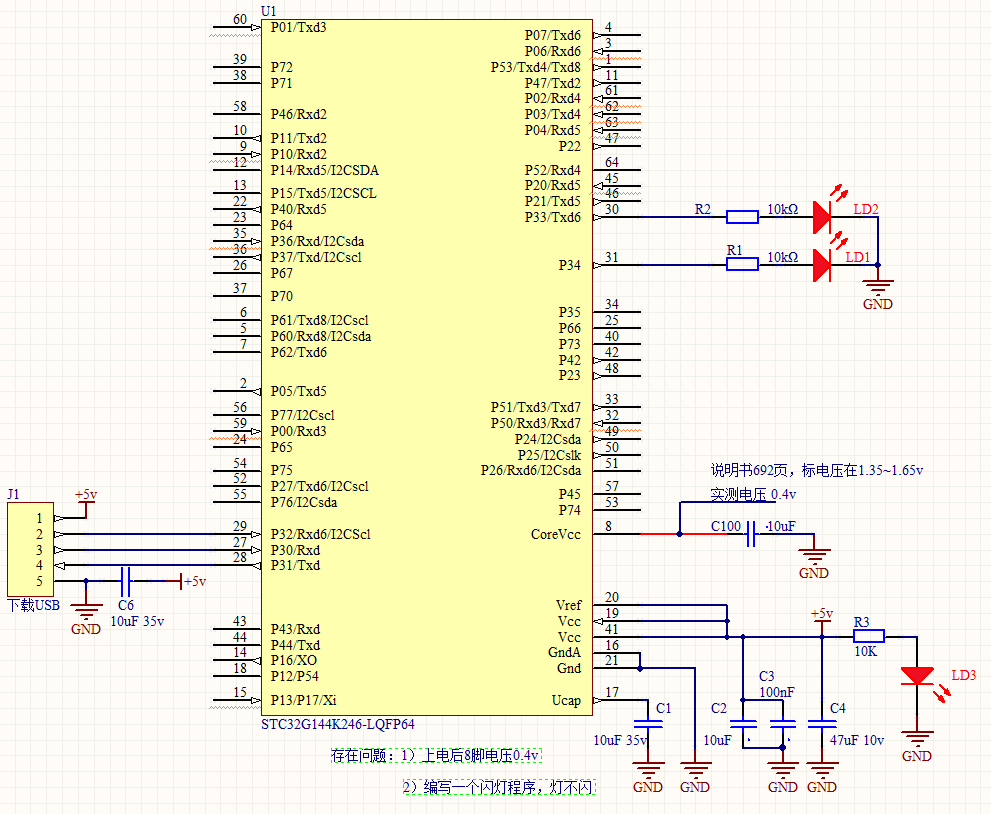
我用STC32G144K246-LQFP64做了几个电路板,原理图如附件,都是下载软件后没有反应,跑马灯不闪,测量CoreVcc电压只有0.4v,会不会是原理图绘制的不对?请老师给我指点一下
1.png

STC32G144K246-LQFP64.pdf

163.45 KB, 下载次数: 4

回复

使用道具 举报 送花

  • 打卡等级:以坛为家I
  • 打卡总天数:309
  • 最近打卡:2026-03-23 00:10:52

84

主题

7303

回帖

1万

积分

超级版主

积分
15688
发表于 2025-11-25 17:32:58 | 显示全部楼层
如果能成功下载程序,则VCC-CORE电压应该是正常的1.5V左右,否则,如果VCC-CORE电压一直为0.4V,是下载不了程序的。
回复

使用道具 举报 送花

  • 打卡等级:初来乍到
  • 打卡总天数:4
  • 最近打卡:2025-12-03 13:22:35
已绑定手机

4

主题

11

回帖

50

积分

注册会员

积分
50
发表于 2025-11-26 09:34:59 | 显示全部楼层
可以下载程序,运行不起来。我是编了一个跑马灯程序,参考网址上给的例程
回复

使用道具 举报 送花

  • 打卡等级:初来乍到
  • 打卡总天数:4
  • 最近打卡:2025-12-03 13:22:35
已绑定手机

4

主题

11

回帖

50

积分

注册会员

积分
50
发表于 2025-11-26 09:46:06 | 显示全部楼层

这个程序可以编译通过,可以下载。就是发光二极管一直不亮。17脚电压3.5v,8脚电压0.4v
#include "../../comm/STC32G.h"
#include "stdio.h"
#include "intrins.h"
typedef         unsigned char        u8;
typedef         unsigned int        u16;
#define MAIN_Fosc        24000000UL
void  delay_ms(u8 ms);
void main(void)
{
    WTST = 0;  //设置程序指令延时参数,赋值为0可将CPU执行指令的速度设置为最快
    EAXFR = 1; //扩展寄存器(XFR)访问使能
    CKCON = 0; //提高访问XRAM速度
    P0M1 = 0x00;   P0M0 = 0x00;  
    P1M1 = 0x00;   P1M0 = 0x00;   
    P2M1 = 0x00;   P2M0 = 0x00;  
    P3M1 = 0x00;   P3M0 = 0x00;   
    P4M1 = 0x00;   P4M0 = 0x00;   
    P5M1 = 0x00;   P5M0 = 0x00;   
    P6M1 = 0x00;   P6M0 = 0x00;   
    P7M1 = 0x00;   P7M0 = 0x00;   
    while(1){
        P33 = 0;          P34 = 1;                //LED Off
        delay_ms(250);
        P33 = 1;                P34 = 0;          //LED on
        delay_ms(250);
        }
}
void  delay_ms(u8 ms)
{
     u16 i;
     do{
          i = MAIN_Fosc / 6000;
          while(--i);
     }while(--ms);
}
回复

使用道具 举报 送花

  • 打卡等级:初来乍到
  • 打卡总天数:4
  • 最近打卡:2025-12-03 13:22:35
已绑定手机

4

主题

11

回帖

50

积分

注册会员

积分
50
发表于 2025-11-26 10:04:08 | 显示全部楼层
把P3M0 = 0x00;改成P3M0 = 0xff;就都正常了

点评

STC32G144K246不支持准双向口,所以要设置为推挽输出才行。  详情 回复 发表于 2025-11-26 10:59
回复

使用道具 举报 送花

  • 打卡等级:以坛为家I
  • 打卡总天数:309
  • 最近打卡:2026-03-23 00:10:52

84

主题

7303

回帖

1万

积分

超级版主

积分
15688
发表于 2025-11-26 10:59:32 | 显示全部楼层
王*** 发表于 2025-11-26 10:04
把P3M0 = 0x00;改成P3M0 = 0xff;就都正常了

STC32G144K246不支持准双向口,所以要设置为推挽输出才行。
回复

使用道具 举报 送花

您需要登录后才可以回帖 登录 | 立即注册

本版积分规则

QQ|手机版|深圳国芯人工智能有限公司 ( 粤ICP备2022108929号-2 )

GMT+8, 2026-3-24 05:49 , Processed in 0.115202 second(s), 71 queries .

Powered by Discuz! X3.5

© 2001-2026 Discuz! Team.

快速回复 返回顶部 返回列表