找回密码
 立即注册
查看: 41|回复: 5

STC11F04E

[复制链接]
  • 打卡等级:初来乍到
  • 打卡总天数:4
  • 最近打卡:2025-11-06 09:37:46
已绑定手机

4

主题

13

回帖

54

积分

注册会员

积分
54
发表于 昨天 14:31 | 显示全部楼层 |阅读模式
刚开始可以下载,多次下载,
用USB转TTL工具直连单片机下载,突然就不能下载了,
不知道哪里出了问题?
检测哪里可以判断问题在哪?其他的板子也无法下载

截图202511051429255904.jpg
回复

使用道具 举报 送花

  • 打卡等级:以坛为家I
  • 打卡总天数:226
  • 最近打卡:2025-11-05 14:39:49

16

主题

642

回帖

3493

积分

超级版主

积分
3493
发表于 昨天 14:39 | 显示全部楼层
最新版本ISP软件:https://www.stcaimcu.com/data/do ... Cube-ISP-v6.96F.zip

官方烧录工具:【USB Link1D】 仿真器/全自动烧录器,USB转双串口 的用法介绍
https://www.stcaimcu.com/thread-6988-1-1.html
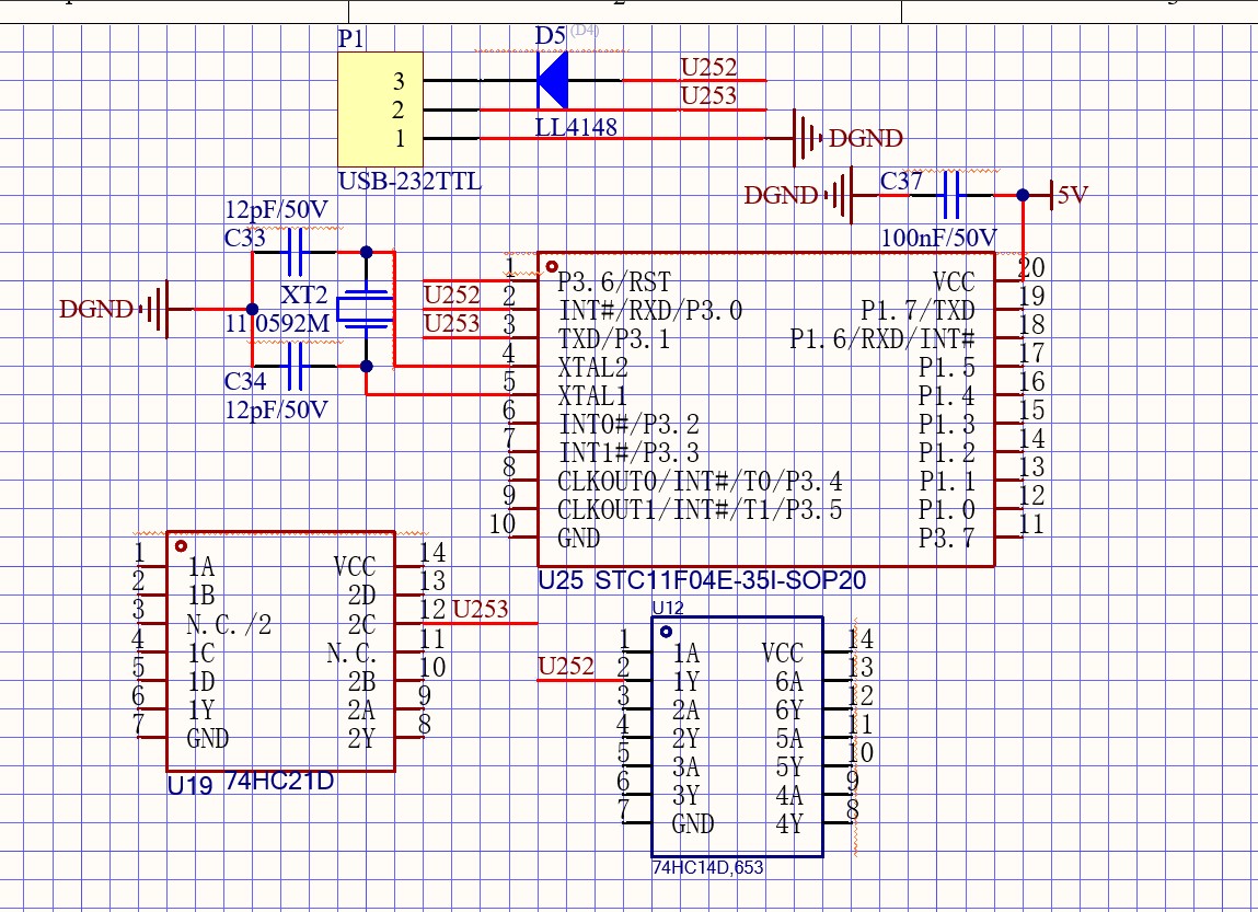
上传原理图,方便分析

回复

使用道具 举报 送花

  • 打卡等级:以坛为家III
  • 打卡总天数:606
  • 最近打卡:2025-11-06 07:28:29
已绑定手机

87

主题

6469

回帖

1万

积分

超级版主

积分
12248
发表于 昨天 14:44 | 显示全部楼层
不建议使用第三方下载工具,检查串口连接是否正常,检查冷启动是否彻底断电
回复

使用道具 举报 送花

  • 打卡等级:初来乍到
  • 打卡总天数:4
  • 最近打卡:2025-11-06 09:37:46
已绑定手机

4

主题

13

回帖

54

积分

注册会员

积分
54
发表于 昨天 15:53 | 显示全部楼层
刚才重启了电脑就能下载了,图片是下载线接到74HC14引脚上,74和P3口连接,这样是无法下载的,可以解释一下吗?
截图202511051550357968.jpg
截图202511051553375974.jpg
回复

使用道具 举报 送花

  • 打卡等级:以坛为家I
  • 打卡总天数:230
  • 最近打卡:2025-11-06 09:06:35

792

主题

1万

回帖

2万

积分

管理员

积分
20221
发表于 昨天 16:03 | 显示全部楼层
回复

使用道具 举报 送花

  • 打卡等级:初来乍到
  • 打卡总天数:4
  • 最近打卡:2025-11-06 09:37:46
已绑定手机

4

主题

13

回帖

54

积分

注册会员

积分
54
发表于 9 小时前 | 显示全部楼层
我自己用第三方USB-TTL工具这么连接有哪些问题?
截图202511060937156428.jpg
回复

使用道具 举报 送花

您需要登录后才可以回帖 登录 | 立即注册

本版积分规则

QQ|手机版|深圳国芯人工智能有限公司 ( 粤ICP备2022108929号-2 )

GMT+8, 2025-11-6 19:15 , Processed in 0.114896 second(s), 75 queries .

Powered by Discuz! X3.5

© 2001-2025 Discuz! Team.

快速回复 返回顶部 返回列表