找回密码
 立即注册
查看: 471|回复: 10

STC8H8K64 做电源PWM控制会死机发热

[复制链接]
  • 打卡等级:初来乍到
  • 打卡总天数:1
  • 最近打卡:2025-10-19 16:23:12
已绑定手机

1

主题

7

回帖

21

积分

新手上路

积分
21
发表于 2025-10-19 16:38:57 | 显示全部楼层 |阅读模式
用STC8H8K64 做半桥电源PWM控制,带死区控制的 PWM 互补输出,点空比45%左右,短时间功能和保护等运行正常,长老化单片机会死机发热,时长不确定,最快几分钟就会现,已经加了看门狗,没有用,死机时单片机发热,这时工作电流很大,由几mA上升到几百mA,硬件看不出什么问题,用EG3525替代正常


截图202510191638422837.jpg
回复

使用道具 举报 送花

  • 打卡等级:初来乍到
  • 打卡总天数:1
  • 最近打卡:2025-10-19 16:23:12
已绑定手机

1

主题

7

回帖

21

积分

新手上路

积分
21
发表于 2025-10-19 16:40:04 | 显示全部楼层
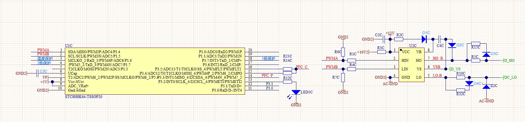
准备买STC32G8K64回来测试下,附上电路图:

截图202510191640566249.jpg

点评

感觉和单片机型号的关系不大,测量单片机电源波形看下电源有无异常  详情 回复 发表于 2025-10-19 17:09
回复

使用道具 举报 送花

  • 打卡等级:以坛为家I
  • 打卡总天数:314
  • 最近打卡:2026-03-18 07:27:50
已绑定手机

43

主题

168

回帖

1781

积分

金牌会员

积分
1781
发表于 2025-10-19 16:57:05 | 显示全部楼层
那个U2C是个啥,后面是多少电压?会不会是这个芯片的输入有往外送了高压电?

点评

半桥MOS驱动,正常情况下不会送出高压  详情 回复 发表于 2025-10-19 17:12
回复

使用道具 举报 送花

  • 打卡等级:以坛为家III
  • 打卡总天数:724
  • 最近打卡:2026-03-18 07:56:47
已绑定手机

97

主题

7244

回帖

1万

积分

超级版主

积分
13791
发表于 2025-10-19 17:09:16 | 显示全部楼层
sqdk*** 发表于 2025-10-19 16:40
准备买STC32G8K64回来测试下,附上电路图:

感觉和单片机型号的关系不大,测量单片机电源波形看下电源有无异常
注意单片机所有IO电压不能超过VCC、GND范围,VCC不能超过5.5V
回复

使用道具 举报 送花

  • 打卡等级:以坛为家III
  • 打卡总天数:724
  • 最近打卡:2026-03-18 07:56:47
已绑定手机

97

主题

7244

回帖

1万

积分

超级版主

积分
13791
发表于 2025-10-19 17:12:23 | 显示全部楼层
xiaob*** 发表于 2025-10-19 16:57
那个U2C是个啥,后面是多少电压?会不会是这个芯片的输入有往外送了高压电? ...

半桥MOS驱动,正常情况下不会送出高压
回复

使用道具 举报 送花

  • 打卡等级:初来乍到
  • 打卡总天数:1
  • 最近打卡:2025-10-19 16:23:12
已绑定手机

1

主题

7

回帖

21

积分

新手上路

积分
21
发表于 2025-10-19 17:17:08 | 显示全部楼层
xiaob*** 发表于 2025-10-19 16:57
那个U2C是个啥,后面是多少电压?会不会是这个芯片的输入有往外送了高压电? ...

驱动IC,不会有高压过来
回复

使用道具 举报 送花

  • 打卡等级:初来乍到
  • 打卡总天数:1
  • 最近打卡:2025-10-19 16:23:12
已绑定手机

1

主题

7

回帖

21

积分

新手上路

积分
21
发表于 2025-10-19 17:18:33 | 显示全部楼层
Debu*** 发表于 2025-10-19 17:09
感觉和单片机型号的关系不大,测量单片机电源波形看下电源有无异常
注意单片机所有IO电压不能超过VCC、GND ...

电压正常,做了二级稳压,最后用1117-5.0给单片机供电
回复

使用道具 举报 送花

  • 打卡等级:以坛为家III
  • 打卡总天数:667
  • 最近打卡:2026-03-17 11:57:25

9

主题

609

回帖

4272

积分

论坛元老

积分
4272
发表于 2025-10-19 18:42:06 | 显示全部楼层
再次发热时候测量单片机各个管脚的电压,方便判断工作状态
回复

使用道具 举报 送花

  • 打卡等级:以坛为家II
  • 打卡总天数:430
  • 最近打卡:2026-03-18 07:21:28

188

主题

248

回帖

451

积分

中级会员

积分
451
发表于 2025-10-19 19:21:28 | 显示全部楼层
sqdk*** 发表于 2025-10-19 16:40
准备买STC32G8K64回来测试下,附上电路图:

没有滤波/退耦电容吗?
回复

使用道具 举报 送花

  • 打卡等级:初来乍到
  • 打卡总天数:1
  • 最近打卡:2025-10-19 16:23:12
已绑定手机

1

主题

7

回帖

21

积分

新手上路

积分
21
发表于 2025-10-19 20:26:38 | 显示全部楼层
cjt*** 发表于 2025-10-19 19:21
没有滤波/退耦电容吗?

有的,截图没有截上,电解+104电容
回复

使用道具 举报 送花

您需要登录后才可以回帖 登录 | 立即注册

本版积分规则

QQ|手机版|深圳国芯人工智能有限公司 ( 粤ICP备2022108929号-2 )

GMT+8, 2026-3-19 06:17 , Processed in 0.120198 second(s), 100 queries .

Powered by Discuz! X3.5

© 2001-2026 Discuz! Team.

快速回复 返回顶部 返回列表