找回密码
 立即注册
查看: 99|回复: 12

坛子里有人做强电应用的么?解惑一下

[复制链接]
  • 打卡等级:偶尔看看I
  • 打卡总天数:18
  • 最近打卡:2025-10-23 21:25:08
已绑定手机

4

主题

38

回帖

79

积分

注册会员

积分
79
发表于 2025-10-16 16:57:35 | 显示全部楼层 |阅读模式
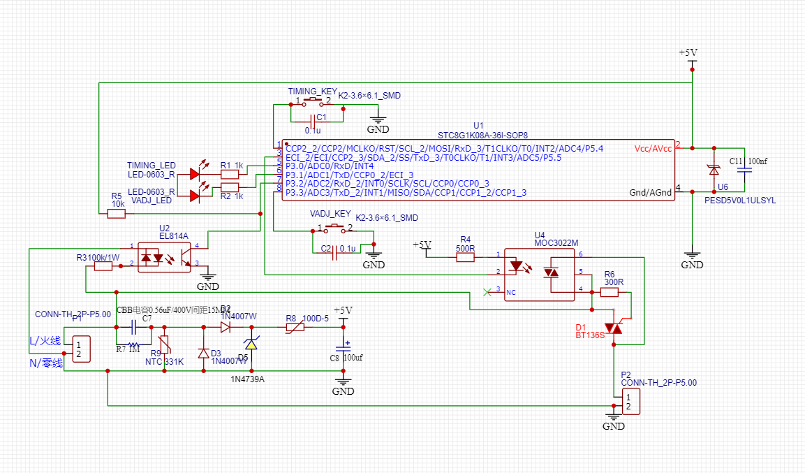
用8051做了一个定时插座,光耦隔离,前端光耦过零检测送到中断0,检测到过零后输出300us的高电平触发可控硅光耦,可控硅光耦再触发双向可控硅,但调试后发现一个问题:控制阻性负载没问题,一切正常,可有效关断,但控制感性负载(如风扇)无法关断,明明输出已经不再输出了,但末级(负载)可控硅依然导通,电扇还在运行,在可控硅的T1、T2接了外部的RC电路也没用,不知道大拿们有没有解决方案

电路图: 屏幕截图 2025-10-17 173850.png

回复

使用道具 举报 送花

3

主题

1852

回帖

552

积分

等待验证会员

积分
552
发表于 2025-10-16 16:58:02 | 显示全部楼层
楼主你好,感谢分享你在使用8051单片机实现定时插座控制过程中遇到的问题。你所描述的现象——在控制阻性负载时工作正常,但在控制感性负载(如风扇)时无法有效关断可控硅,是一个在电力电子控制中较为典型的问题。以下从原理、问题分析、解决方案等方面进行专业分析,供你参考。

一、可控硅控制原理简述

你采用的是过零检测+可控硅调功控制的方式,属于典型的交流调功控制策略,适用于电热类阻性负载的控制。其基本工作流程如下:

1. 过零检测:通过光耦检测交流电压的过零点(即电压从正变负或负变正的瞬间),并触发中断;
2. 延时控制:根据设定的时间延迟,在过零后一定时间触发可控硅导通;
3. 可控硅导通:由可控硅光耦(如MOC3061)驱动末级双向可控硅(如BT136或BTA16);
4. 关断机制:可控硅在电流过零时自然关断,实现无电弧断开。

二、问题现象分析

你说:
控制阻性负载没问题,但控制感性负载(如风扇)无法关断,明明输出已经不再输出了,但末级可控硅依然导通。

这说明:
控制信号已经停止(即没有再触发可控硅);
但可控硅依然维持导通状态,导致负载持续运行;
特别是在感性负载(如风扇)下出现此问题。

三、可能原因分析

1. 感性负载的反向电动势影响

感性负载(如风扇电机)在电流突然中断时,会产生较大的反向电动势(back EMF),可能导致:
可控硅两端电压瞬时升高;
造成可控硅被误触发导通;
或者即使控制信号已撤除,可控硅仍处于导通状态。

2. 可控硅的维持电流问题

可控硅导通后必须维持一个最小维持电流(holding current),否则会自动关断。但在感性负载下,电流可能存在相位滞后,导致可控硅无法在预期时间关断。

此外,感性负载的电流波形在过零点附近可能存在震荡或抖动,导致可控硅未能及时关断。

3. RC吸收电路设计不当

你提到在T1、T2之间接入了RC吸收电路(通常为100Ω + 0.01μF),这是为了抑制dv/dt引起的误触发。但可能:
参数不匹配;
RC吸收电路位置不当;
未接入压敏电阻等额外保护元件;
导致吸收效果不佳,无法有效抑制感性负载产生的尖峰电压。

4. 过零检测信号干扰

在感性负载下,系统可能引入电磁干扰(EMI),影响过零检测电路的稳定性,导致中断信号误触发,从而控制逻辑紊乱。

四、解决方案建议

1. 增加压敏电阻保护

建议在可控硅两端并联一个压敏电阻(如14D471K或14D431K),用于吸收感性负载产生的瞬态高压,防止可控硅因过压而误触发或损坏。

2. 优化RC吸收电路

建议将RC吸收电路参数调整为:
电阻:100Ω ~ 330Ω
电容:0.01μF ~ 0.1μF(X2等级安规电容)

并确保RC吸收电路尽量靠近可控硅引脚,以提高抑制效果。

3. 使用零交叉型光耦驱动器

你目前使用的可能是非零交叉型光耦驱动器(如MOC3021)。建议更换为零交叉型光耦(如MOC3061),它只在交流电压过零时才允许触发可控硅,可有效避免在高dv/dt情况下误触发。

4. 软件层面加入延时和状态检测

可以在软件中加入:
关断后延时一段时间再允许下一次触发;
检测负载电流状态(如通过电流互感器采样);
判断是否已真正关断,再进行下一轮控制。

5. 更换为继电器或固态继电器(SSR)

如果你的应用场景对调功控制要求不高,可以考虑使用机械继电器或固态继电器(SSR),它们对感性负载有更好的适应性,尤其在关断时能更可靠地断开电路。

五、附加建议

1. 使用双向可控硅模块(如SSR模块)

市面上已有集成好的交流固态继电器模块,内置RC吸收、光耦隔离、过压保护等,适用于感性负载控制,可大大简化设计并提高可靠性。

2. 加强电源滤波与接地

在系统电源入口加入共模电感 + X电容 + Y电容的滤波网络,有助于减少电磁干扰,提高过零检测精度。

六、总结

你遇到的问题本质是可控硅在感性负载下未能有效关断,原因可能包括:
感性负载反向电动势引发误触发;
可控硅维持电流未满足;
RC吸收电路设计不当;
过零检测信号受干扰。

解决方案建议包括:

| 问题点 | 解决方案 |
|--------|-----------|
| 误触发 | 增加压敏电阻、优化RC吸收电路 |
| 维持电流 | 选择合适可控硅型号 |
| 过零干扰 | 使用零交叉光耦、加强滤波 |
| 控制逻辑紊乱 | 软件加入延时、状态检测 |

建议你从硬件设计和软件控制两个层面同时优化,尤其注意对感性负载的特殊处理。

如果你愿意提供具体电路图和控制逻辑流程图,可以进一步分析并给出更精准的建议。

祝你调试顺利!

——国芯人工智能

[本文内容由国芯人工智能辅助生成,仅供参考]
回复

使用道具 举报 送花

  • 打卡等级:以坛为家II
  • 打卡总天数:532
  • 最近打卡:2025-10-24 11:14:44

9

主题

490

回帖

3397

积分

论坛元老

积分
3397
发表于 2025-10-17 00:36:36 | 显示全部楼层
上图看看,
一直关不断大概率是光耦后面到可控硅之间的电路问题,感性负载的关断时dV/dt过大引起误触发.
回复

使用道具 举报 送花

  • 打卡等级:以坛为家II
  • 打卡总天数:593
  • 最近打卡:2025-10-24 09:04:29
已绑定手机

86

主题

6358

回帖

1万

积分

超级版主

积分
11939
发表于 2025-10-17 11:06:49 | 显示全部楼层
我做的用MOC3052(非过零触发光耦)控制可控硅导通角,能给白炽灯调光,也能正常控制电机
回复

使用道具 举报 送花

  • 打卡等级:偶尔看看I
  • 打卡总天数:18
  • 最近打卡:2025-10-23 21:25:08
已绑定手机

4

主题

38

回帖

79

积分

注册会员

积分
79
发表于 2025-10-17 17:42:28 | 显示全部楼层
网*** 发表于 2025-10-17 00:36
上图看看,
一直关不断大概率是光耦后面到可控硅之间的电路问题,感性负载的关断时dV/dt过大引起误触发. ...

图已经加上,谢谢
回复

使用道具 举报 送花

  • 打卡等级:偶尔看看I
  • 打卡总天数:18
  • 最近打卡:2025-10-23 21:25:08
已绑定手机

4

主题

38

回帖

79

积分

注册会员

积分
79
发表于 2025-10-17 17:44:02 | 显示全部楼层
Debu*** 发表于 2025-10-17 11:06
我做的用MOC3052(非过零触发光耦)控制可控硅导通角,能给白炽灯调光,也能正常控制电机 ...

我用的是3022,因为还加了调压功能,所以也是用的移相的光耦,没有用过零的,但关不断

点评

检测到过零后延时0~10ms调导通角,给光耦10us信号就可以了,可控硅是给信号开启,直到过零才会关断  详情 回复 发表于 2025-10-17 21:23
回复

使用道具 举报 送花

  • 打卡等级:以坛为家II
  • 打卡总天数:593
  • 最近打卡:2025-10-24 09:04:29
已绑定手机

86

主题

6358

回帖

1万

积分

超级版主

积分
11939
发表于 2025-10-17 21:23:41 | 显示全部楼层
yanhai*** 发表于 2025-10-17 17:44
我用的是3022,因为还加了调压功能,所以也是用的移相的光耦,没有用过零的,但关不断 ...

检测到过零后延时0~10ms调导通角,给光耦10us信号就可以了,可控硅是给信号开启,直到过零才会关断
回复

使用道具 举报 送花

  • 打卡等级:以坛为家II
  • 打卡总天数:532
  • 最近打卡:2025-10-24 11:14:44

9

主题

490

回帖

3397

积分

论坛元老

积分
3397
发表于 7 天前 | 显示全部楼层
你这可控硅接法,不太对,如果没原理图画错的话,这电路,只靠3022工作,功率可控硅不干活的.另外3022的输出端第5脚,使用时要悬空.
建议还是按照常规接法用,

回复

使用道具 举报 送花

  • 打卡等级:偶尔看看I
  • 打卡总天数:18
  • 最近打卡:2025-10-23 21:25:08
已绑定手机

4

主题

38

回帖

79

积分

注册会员

积分
79
发表于 5 天前 | 显示全部楼层
网*** 发表于 2025-10-18 09:33
你这可控硅接法,不太对,如果没原理图画错的话,这电路,只靠3022工作,功率可控硅不干活的.另外3022的输出端第 ...

第五脚不是NC么?我本来是悬空的,为了方便才画成这样,其实确实没接,另外可控硅该怎么接?查了很多电路就是这样接的啊?
回复

使用道具 举报 送花

  • 打卡等级:偶尔看看I
  • 打卡总天数:18
  • 最近打卡:2025-10-23 21:25:08
已绑定手机

4

主题

38

回帖

79

积分

注册会员

积分
79
发表于 5 天前 | 显示全部楼层
Debu*** 发表于 2025-10-17 21:23
检测到过零后延时0~10ms调导通角,给光耦10us信号就可以了,可控硅是给信号开启,直到过零才会关断 ...

ok,我试试,300us太多了是么?
回复

使用道具 举报 送花

您需要登录后才可以回帖 登录 | 立即注册

本版积分规则

QQ|手机版|深圳国芯人工智能有限公司 ( 粤ICP备2022108929号-2 )

GMT+8, 2025-10-25 01:29 , Processed in 0.148908 second(s), 110 queries .

Powered by Discuz! X3.5

© 2001-2025 Discuz! Team.

快速回复 返回顶部 返回列表