找回密码
 立即注册
楼主: 神农鼎

实验箱-STC32G144K246-LQFP100, 讨论稿,20251020 | Ai8052U

  [复制链接]
  • 打卡等级:偶尔看看III
  • 打卡总天数:41
  • 最近打卡:2026-04-23 17:21:41

17

主题

34

回帖

131

积分

注册会员

积分
131
发表于 2025-10-16 10:25:17 | 显示全部楼层
chh*** 发表于 2025-6-10 17:40
强大
那些按键就不要了呗,留几个独立按键就行,矩阵按键实际用的不多吧 ...

现实项目,几乎没人用矩阵按键。
回复

使用道具 举报 送花

  • 打卡等级:以坛为家III
  • 打卡总天数:621
  • 最近打卡:2026-05-08 13:21:58

37

主题

113

回帖

2592

积分

金牌会员

积分
2592
发表于 2025-10-17 21:39:08 | 显示全部楼层
16日之后的PDF文档,在打开第3.1.2章节时非常慢,会不会是左下的图片造成的
截图202510172138593090.jpg
回复

使用道具 举报 送花

  • 打卡等级:以坛为家III
  • 打卡总天数:674
  • 最近打卡:2026-05-08 09:06:14
已绑定手机

52

主题

2618

回帖

9119

积分

论坛元老

积分
9119
发表于 2025-10-20 16:29:54 | 显示全部楼层
2025/10/23:
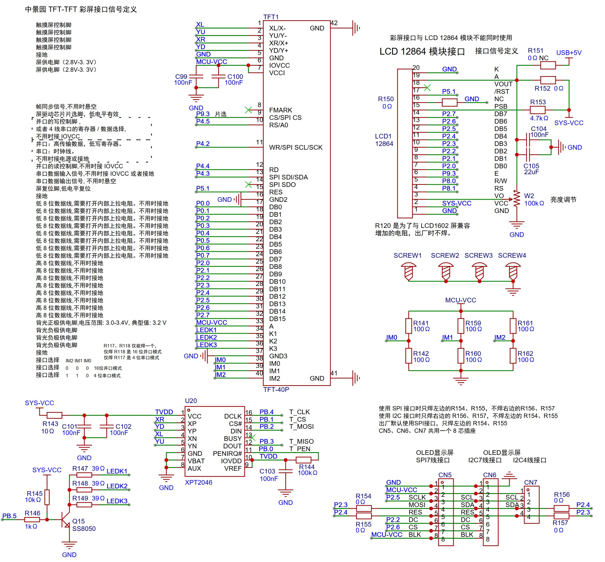
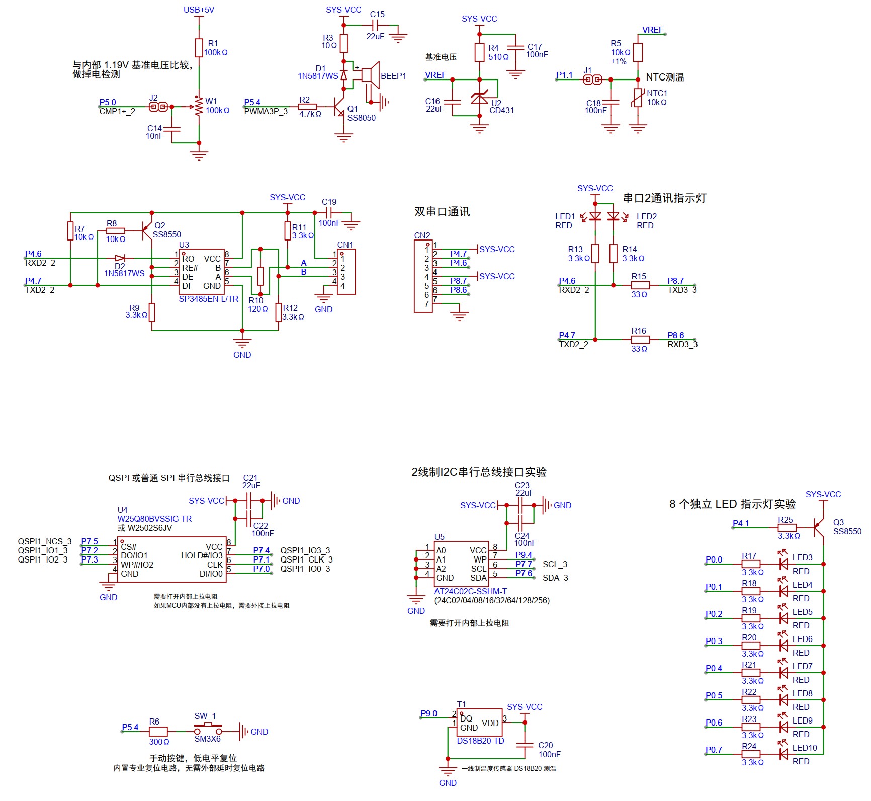
STC32G144K246-LQFP100实验箱20251023版本开源图纸
请大家一起帮忙审核,附件有 立创EDA工程文件


截图202510201711074099.jpg
大家 看下 管脚-安排 合不合理 !
一起设计强大的 STC32G144K246-LQFP100 实验箱


截图202510201711575040.jpg


截图202510201713244859.jpg

截图202510201714379576.jpg


截图202510201716465999.jpg

截图202510201717404832.jpg

截图202510201718376923.jpg

截图202510201719399390.jpg


截图202510201721224886.jpg

截图202510201722067801.jpg

PCB_实验箱STC32G144K246-V1.1_2025-10-20.pdf

5.13 MB, 下载次数: 161

SCH_实验箱STC32G144K246-V1.1_2025-10-20.pdf

1.29 MB, 下载次数: 130

实验箱STC32G144K246-V1.1.eprj

6.86 MB, 下载次数: 146

20251020版本

SCH_实验箱STC32G144K246-V1.1_2025-10-22.pdf

1.28 MB, 下载次数: 109

实验箱STC32G144K246-V1.1.eprj

7.11 MB, 下载次数: 110

20251022版本

SCH_实验箱STC32G144K246-V1.1_2025-10-23.pdf

1.29 MB, 下载次数: 135

实验箱STC32G144K246-V1.1.eprj

7.25 MB, 下载次数: 180

20251023版本

实验箱STC32G144K246-V1.1_2025-10-23.epro

1.78 MB, 下载次数: 165

点评

这个.eprj 需要安装立创的客户端才能打开。很多网友喜欢用浏览器版的线上模式,可以多导出一个在线.epro文件。这样就可以免安装,直接导入了。:) 附件就是转换好的:ProPrj_实验箱STC32G144K246-V1.1_2025-10-20.ep  详情 回复 发表于 2025-10-20 22:57
1.红外接收模块面向发射模块吧 [attachimg]118203[/attachimg] 2.建议调换485接口的SYS-VCC和GND脚,下载器插错会直接造成正负反接。 [attachimg]118204[/attachimg]  详情 回复 发表于 2025-10-20 18:37
立创 EDA 开源工程文件也上传下  详情 回复 发表于 2025-10-20 16:58
回复

使用道具 举报 送花

  • 打卡等级:以坛为家II
  • 打卡总天数:401
  • 最近打卡:2026-05-08 09:46:24

850

主题

1万

回帖

2万

积分

管理员

积分
23212
发表于 2025-10-20 16:58:54 | 显示全部楼层
乘风*** 发表于 2025-10-20 16:29
STC32G144K246实验箱20251020版本图纸,请大家一起帮忙审核

立创 EDA 开源工程文件也上传下
回复

使用道具 举报 送花

  • 打卡等级:以坛为家II
  • 打卡总天数:529
  • 最近打卡:2026-05-08 08:55:53
已绑定手机

108

主题

4363

回帖

9773

积分

荣誉版主

无情的代码机器

积分
9773
发表于 2025-10-20 18:37:40 | 显示全部楼层
乘风*** 发表于 2025-10-20 16:29
2025/10/20:
STC32G144K246-LQFP100实验箱20251020版本开源图纸,
请大家一起帮忙审核,附件有 立创EDA工 ...

1.红外接收模块面向发射模块吧

截图202510201835115395.jpg
2.建议调换485接口的SYS-VCC和GND脚,下载器插错会直接造成正负反接。
CN2\CN8\CN9同理
截图202510201836136334.jpg


三天不学习,赶不上刘少奇~
回复

使用道具 举报 送花

  • 打卡等级:以坛为家III
  • 打卡总天数:840
  • 最近打卡:2026-05-09 00:01:11
已绑定手机

5

主题

312

回帖

1503

积分

荣誉版主

积分
1503
发表于 2025-10-20 22:57:05 | 显示全部楼层
乘风*** 发表于 2025-10-20 16:29
2025/10/20:
STC32G144K246-LQFP100实验箱20251020版本开源图纸,
请大家一起帮忙审核,附件有 立创EDA工 ...

这个.eprj 需要安装立创的客户端才能打开。很多网友喜欢用浏览器版的线上模式,可以多导出一个在线.epro文件。这样就可以免安装,直接导入了。:)

附件就是转换好的:ProPrj_实验箱STC32G144K246-V1.1_2025-10-20.epro ,各位坛友导入玩起来,共同提出意见,完善起来吧。


4207
在线版-文件-导入-专业版-选epro文件.jpg
双版本对比.jpg

ProPrj_实验箱STC32G144K246-V1.1_2025-10-20.epro

1.75 MB, 下载次数: 25

(仅供参考,欢迎探讨)
回复

使用道具 举报 送花

  • 打卡等级:以坛为家III
  • 打卡总天数:690
  • 最近打卡:2026-05-08 23:55:04

2

主题

160

回帖

4040

积分

论坛元老

积分
4040
发表于 2025-10-20 23:05:35 | 显示全部楼层
jw*** 发表于 2025-8-25 15:20
把0~10V模拟量输出做进去,4~20mA也做进去,模拟量这个输入输出比较常用

用外置的不更好
回复

使用道具 举报 送花

  • 打卡等级:以坛为家III
  • 打卡总天数:690
  • 最近打卡:2026-05-08 23:55:04

2

主题

160

回帖

4040

积分

论坛元老

积分
4040
发表于 2025-10-20 23:05:56 | 显示全部楼层
gaoyang*** 发表于 2025-10-16 10:25
现实项目,几乎没人用矩阵按键。

我觉得也是
回复

使用道具 举报 送花

  • 打卡等级:以坛为家III
  • 打卡总天数:690
  • 最近打卡:2026-05-08 23:55:04

2

主题

160

回帖

4040

积分

论坛元老

积分
4040
发表于 2025-10-20 23:06:36 | 显示全部楼层
qq*** 发表于 2025-7-25 23:08
能否把LCR测量得功能加进去

如果加这个,开发板得有多大
回复

使用道具 举报 送花

  • 打卡等级:以坛为家III
  • 打卡总天数:690
  • 最近打卡:2026-05-08 23:55:04

2

主题

160

回帖

4040

积分

论坛元老

积分
4040
发表于 2025-10-20 23:08:56 | 显示全部楼层
jw*** 发表于 2025-7-16 13:03
能不能把试验箱的mcu的引脚多一排排针出来?

我也是这么想的
回复

使用道具 举报 送花

您需要登录后才可以回帖 登录 | 立即注册

本版积分规则

QQ|手机版|深圳国芯人工智能有限公司 ( 粤ICP备2022108929号-2 )

GMT+8, 2026-5-9 00:37 , Processed in 0.129616 second(s), 105 queries .

Powered by Discuz! X3.5

© 2001-2026 Discuz! Team.

快速回复 返回顶部 返回列表