找回密码
 立即注册
查看: 8589|回复: 73

核心板-STC32G144K246-LQFP100, 11/11版,不要使用,有新的版本开源

  [复制链接]
  • 打卡等级:以坛为家I
  • 打卡总天数:345
  • 最近打卡:2026-03-05 08:34:25

842

主题

1万

回帖

2万

积分

管理员

积分
22584
发表于 2025-5-20 10:25:48 | 显示全部楼层 |阅读模式
截图202512020842218525.jpg

截图202511141708598526.jpg
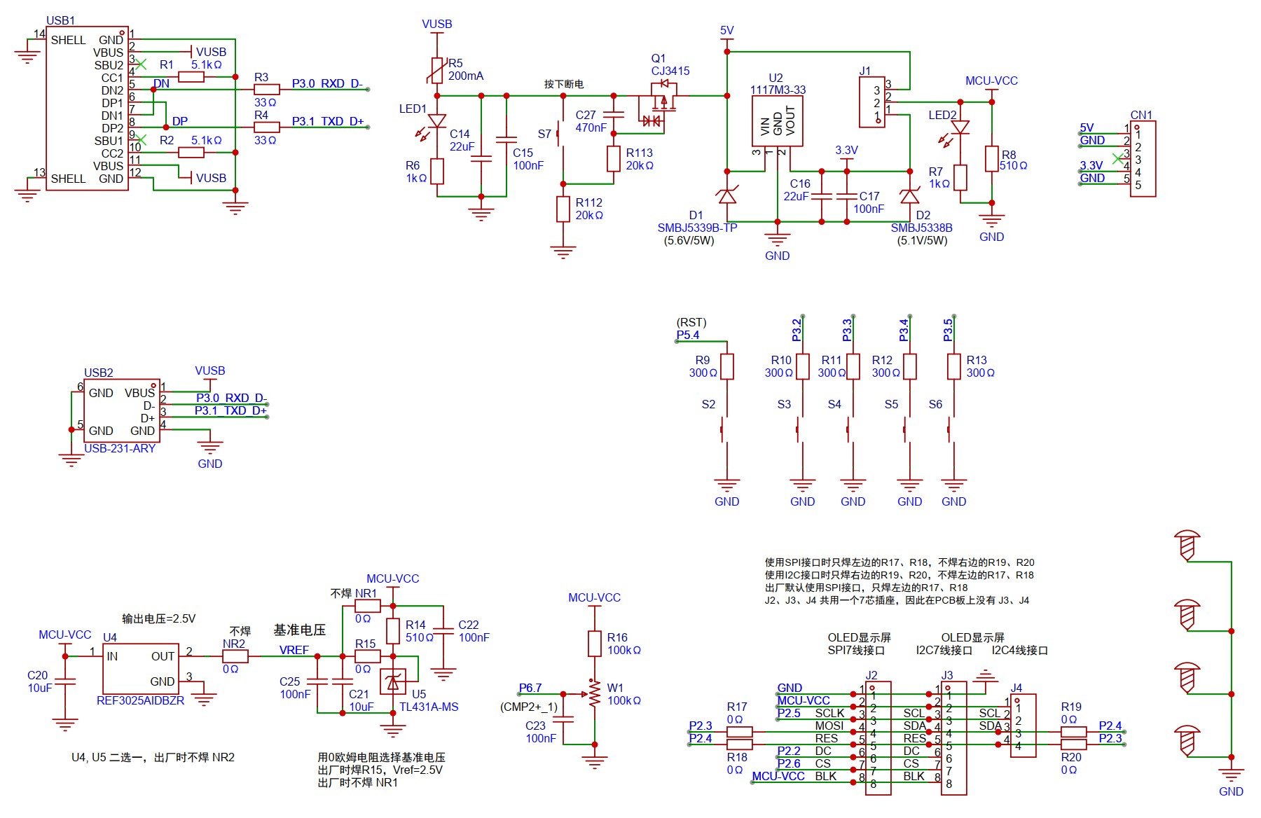
STC32G144K246-LQFP100 核心板,2025/11/11 版
截图202511111955493278.jpg

截图202511111956288471.jpg

截图202511112000422344.jpg
截图202510271002048745.jpg
STC32G144K246-LQFP100 核心板 | 又名 Ai8052U
===144K SRAM, 246K Flash, LQFP100/64
===2025-11-11版,请大家多提宝贵建议

辛苦费5000, 征集发挥 STC32G144K246 性能实验箱方案
===【DSP+支持32位/8位8051指令】@120MHz ~ 72MHz
===TFPU浮点+三角函数】@240MHz, PWM@240MHz
===144K SRAM, 246K Flash, LQFP100/64/48,QFN100/64

模拟大师:
2组独立 真12位ADC, 2组独立 12位DAC, 有DMA支持
4组独立运放, 4组独立比较器
STC32G144K246 的2个独立高速【12位DAC】直接在内部
===输出到 【内部运算放大器OPA输入】,再输出
===或输出到【内部比较器】的输入

USB 2.0
,Full-Speed,16个双向端点,支持4种端点传输模式
2组 CAN-FD !!!  3组 Lin; 2组 I2S;都有 DMA支持
DMA-P2P/外设直接到外设, DMA支持 :
        TFT-i8080/M6800接口, QSPI, 3组独立的SPI, 2组独立的I2C
        8组USART, 可分别支持异步串口UART或同步串口SPI
        2组独立的12位ADC;2组独立的12位DAC;

        6组高级16位PWM定时器, 24-通道
        3 组 4 对互补PWM(PWMA/PWMC/PWME),方便控制 3组3相电机
        3 组 4 个单独PWM(PWMB/PWMD/PWMF)
T0/T1/T2/T3/T4/T5/T6, T7/T8/T9/T10, T11系统定时器

RTC-年/月/日/星期/时/分/秒 实时时钟



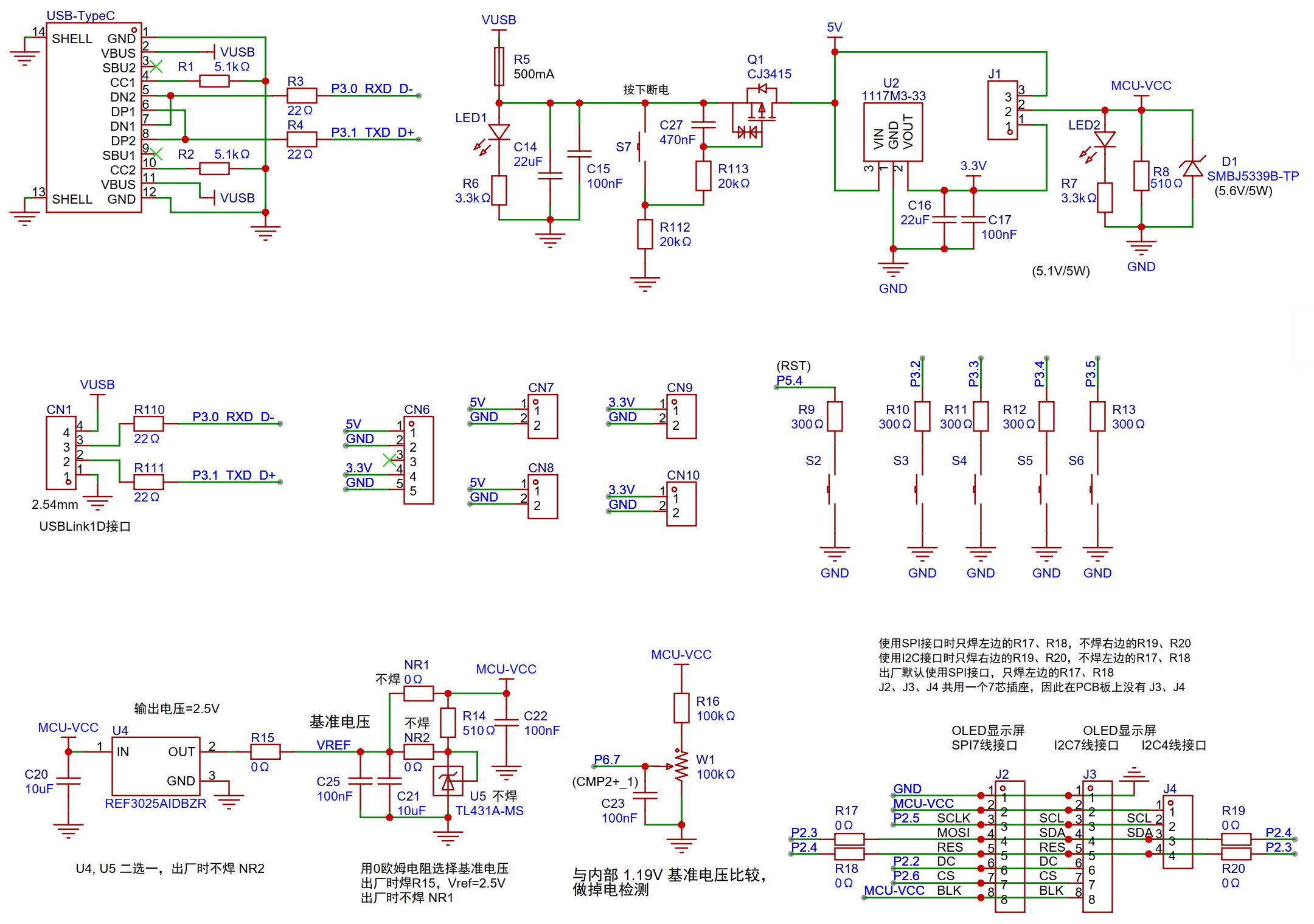
STC32G144K246-LQFP100 核心板 | 又名 Ai8052U
===144K SRAM, 246K Flash, LQFP100/64
===20251028版,请大家多提宝贵建议
===立创EDA 开源文件,见附件,<= 10 * 10

截图202511111957442235.jpg

截图202511111958281155.jpg


截图202511111959113130.jpg


STC32G144K246 用户手册
https://www.stcaimcu.com/data/do ... t/STC32G144K246.pdf

大家帮设计强大的 STC32G144K246-LQFP100 实验箱
【新提醒】STC32G144K246 实验箱 讨论稿,20251020 | Ai8052U - STC32G144K246 测试版块,PGA/运放,DAC, CAN-FD 国芯人工智能技术交流网站 - AI32位8051交流社区

PCB_STC32G144K246-100核心板-V1.2_2025-11-11.pdf

2.93 MB, 下载次数: 188

SCH_STC32G144K246-100核心板-V1.2_2025-11-11.pdf

881 KB, 下载次数: 126

STC32G144K246-100核心板-V1.2-2025-11-11.eprj

5.03 MB, 下载次数: 283

回复

使用道具 举报 送花

  • 打卡等级:以坛为家I
  • 打卡总天数:345
  • 最近打卡:2026-03-05 08:34:25

842

主题

1万

回帖

2万

积分

管理员

积分
22584
发表于 2025-11-6 21:30:07 | 显示全部楼层
2025/11/6, 收到 焊好的样板, 是已是旧版的 2025-10-29

截图202511062129105178.jpg

截图202511062129263735.jpg




回复

使用道具 举报 送花

  • 打卡等级:以坛为家I
  • 打卡总天数:345
  • 最近打卡:2026-03-05 08:34:25

842

主题

1万

回帖

2万

积分

管理员

积分
22584
发表于 2025-11-11 20:03:15 | 显示全部楼层
2025-11-11版:
STC32G144K246-LQFP100 核心板 | 又名 Ai8052U
===144K SRAM, 246K Flash, LQFP100/64
===2025-11-11版,请大家多提宝贵建议



截图202511112031224063.jpg

STC32G144K246-100核心板-V1.2-2025-11-11.eprj

5.03 MB, 下载次数: 118

SCH_STC32G144K246-100核心板-V1.2_2025-11-11.pdf

881 KB, 下载次数: 87

PCB_STC32G144K246-100核心板-V1.2_2025-11-11.pdf

2.93 MB, 下载次数: 82

回复

使用道具 举报 送花

  • 打卡等级:以坛为家III
  • 打卡总天数:631
  • 最近打卡:2026-03-04 08:45:22

33

主题

2882

回帖

6465

积分

论坛元老

积分
6465
发表于 2025-5-20 11:28:11 | 显示全部楼层
哈哈 冲哥又有的忙活啦
参考例程并不是对技术参 考手册的补充,而是对技术参 考手册的解释。
技术参 考手册不应该需要参考例程作为补充,而是解释成了参考例程的样子
回复

使用道具 举报 送花

  • 打卡等级:初来乍到
  • 打卡总天数:1
  • 最近打卡:2025-05-20 11:41:55
已绑定手机

4

主题

24

回帖

150

积分

注册会员

积分
150
发表于 2025-5-20 11:41:55 来自手机 | 显示全部楼层
type c口改成卧式的应该更好

点评

已该  发表于 2025-5-20 19:45
回复

使用道具 举报 送花

  • 打卡等级:以坛为家II
  • 打卡总天数:489
  • 最近打卡:2026-03-05 00:37:54
已绑定手机

14

主题

228

回帖

2762

积分

金牌会员

积分
2762
发表于 2025-5-20 13:45:19 | 显示全部楼层
期待ING

点评

用 TL431就不焊 NR2  发表于 2025-5-20 19:47
回复

使用道具 举报 送花

  • 打卡等级:初来乍到
  • 打卡总天数:5
  • 最近打卡:2025-10-23 00:29:02

1

主题

6

回帖

78

积分

注册会员

积分
78
发表于 2025-5-20 14:06:55 | 显示全部楼层
要是这LQFP100带背焊盘的封装就好了.可改善电源轨品质(尤其是VCore),明显提升工作频率.

现在来看,布线发明具有明显的GND路径过长的问题.
虽然无法优化Vcore-GND环路品质(17和92脚距离30脚太远),但依然可以将VCC电容放置在正面(STC芯片面)极其紧贴28-30脚位置.
这可明显提高28脚电源供电品质,优化本电源轨外设工作情况.
同理,在正面就近放置29-25脚电容,可优化ADC特性.若在28-29脚间加R做ADC供电RC滤波,优化效果将更明显.


最后对LDO方面有一个优化建议,将1117换成sot23-5带使能脚及内部泄放设计的LDO芯片(例如600mA的DS8562-33S5),
即可省去510欧关断泄放电阻优化静态电流(方便用户评估系统静态电流),又可使用电路简洁美观.

截图202511112027278868.jpg

截图202511112025305056.jpg

截图202511112022462756.jpg

截图202511112021461256.jpg

截图202511112023511103.jpg

回复

使用道具 举报 送花

  • 打卡等级:偶尔看看III
  • 打卡总天数:32
  • 最近打卡:2025-12-15 15:00:14
已绑定手机

17

主题

80

回帖

491

积分

中级会员

积分
491
发表于 2025-5-20 14:29:52 | 显示全部楼层
突然跟不上脚步了
回复

使用道具 举报 送花

  • 打卡等级:以坛为家III
  • 打卡总天数:699
  • 最近打卡:2026-03-05 08:15:46

2

主题

176

回帖

380

积分

中级会员

积分
380
发表于 2025-5-20 21:20:59 来自手机 | 显示全部楼层
别用自锁,拨动开关也比那个靠谱
回复

使用道具 举报 送花

  • 打卡等级:常住居民III
  • 打卡总天数:192
  • 最近打卡:2026-03-04 00:55:35
已绑定手机

0

主题

23

回帖

842

积分

高级会员

积分
842
发表于 2025-5-21 12:54:16 | 显示全部楼层
期待新芯片
回复

使用道具 举报 送花

  • 打卡等级:以坛为家III
  • 打卡总天数:654
  • 最近打卡:2026-03-05 00:00:22
已绑定手机

158

主题

1923

回帖

2546

积分

金牌会员

积分
2546
发表于 2025-5-21 13:23:16 来自手机 | 显示全部楼层
这个是真的牛。期待
回复

使用道具 举报 送花

  • 打卡等级:以坛为家I
  • 打卡总天数:294
  • 最近打卡:2026-03-05 13:11:43
已绑定手机

7

主题

55

回帖

419

积分

中级会员

积分
419
发表于 2025-5-25 10:36:34 | 显示全部楼层
到时候免费送的是这款LQFP100的吗
回复

使用道具 举报 送花

您需要登录后才可以回帖 登录 | 立即注册

本版积分规则

QQ|手机版|深圳国芯人工智能有限公司 ( 粤ICP备2022108929号-2 )

GMT+8, 2026-3-6 03:37 , Processed in 0.137323 second(s), 117 queries .

Powered by Discuz! X3.5

© 2001-2026 Discuz! Team.

快速回复 返回顶部 返回列表