找回密码
 立即注册
查看: 645|回复: 6

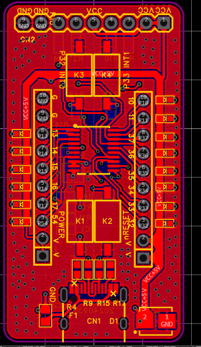
拿擎天柱改了个 tssop20的 8h8k64u的核心板

[复制链接]
  • 打卡等级:以坛为家II
  • 打卡总天数:538
  • 最近打卡:2025-11-07 07:57:52
已绑定手机

154

主题

1898

回帖

2727

积分

金牌会员

积分
2727
发表于 2024-12-22 12:05:20 | 显示全部楼层 |阅读模式

有一部分是按原理图生成的

还有一部分,直接在pcb上面画的.所以原理图和pcb有点不一样

可以做开发板用, 还可以顺带当个下载器

image.png

image.png

image.png

image.png

image.png

回复

使用道具 举报 送花

  • 打卡等级:以坛为家II
  • 打卡总天数:538
  • 最近打卡:2025-11-07 07:57:52
已绑定手机

154

主题

1898

回帖

2727

积分

金牌会员

积分
2727
发表于 2024-12-22 12:06:23 | 显示全部楼层

DRC检查的时候,

typec那里老是出错. 太近了.

回复

使用道具 举报 送花

  • 打卡等级:常住居民III
  • 打卡总天数:126
  • 最近打卡:2025-09-03 12:23:58
已绑定手机

60

主题

776

回帖

4025

积分

论坛元老

自定义头衔

积分
4025
发表于 2024-12-22 15:08:49 | 显示全部楼层
vb2*** 发表于 2024-12-22 12:06
DRC检查的时候,
typec那里老是出错. 太近了.

改规则呀,根据自己打样的pcb工艺参数,放宽drc规则
联系我请点击左下角的【回复】按钮,否则我收不到消息提
回复

使用道具 举报 送花

  • 打卡等级:以坛为家II
  • 打卡总天数:538
  • 最近打卡:2025-11-07 07:57:52
已绑定手机

154

主题

1898

回帖

2727

积分

金牌会员

积分
2727
发表于 2024-12-22 15:53:19 来自手机 | 显示全部楼层
VCC 发表于 2024-12-22 15:08
改规则呀,根据自己打样的pcb工艺参数,放宽drc规则

我直接打了,应该不会有问题吧?

回复

使用道具 举报 送花

  • 打卡等级:以坛为家I
  • 打卡总天数:342
  • 最近打卡:2025-11-07 07:36:05
已绑定手机

16

主题

215

回帖

1633

积分

金牌会员

积分
1633
发表于 2024-12-22 15:56:48 | 显示全部楼层

感觉还是紫色的比较好看点

回复

使用道具 举报 送花

  • 打卡等级:以坛为家II
  • 打卡总天数:538
  • 最近打卡:2025-11-07 07:57:52
已绑定手机

154

主题

1898

回帖

2727

积分

金牌会员

积分
2727
发表于 2024-12-22 17:28:22 | 显示全部楼层
30544*** 发表于 2024-12-22 15:56
感觉还是紫色的比较好看点

但是紫色的打板要多两三天
回复

使用道具 举报 送花

  • 打卡等级:以坛为家I
  • 打卡总天数:342
  • 最近打卡:2025-11-07 07:36:05
已绑定手机

16

主题

215

回帖

1633

积分

金牌会员

积分
1633
发表于 2024-12-22 18:17:21 | 显示全部楼层
vb2*** 发表于 2024-12-22 17:28
但是紫色的打板要多两三天

不差这两三天
回复

使用道具 举报 送花

您需要登录后才可以回帖 登录 | 立即注册

本版积分规则

QQ|手机版|深圳国芯人工智能有限公司 ( 粤ICP备2022108929号-2 )

GMT+8, 2025-11-7 14:21 , Processed in 0.109847 second(s), 81 queries .

Powered by Discuz! X3.5

© 2001-2025 Discuz! Team.

快速回复 返回顶部 返回列表