找回密码
 立即注册
查看: 3525|回复: 29

开源塑料外壳USB转串口芯片全自动停电/上电烧录/仿真/通讯

[复制链接]
1 芯愿 回复本帖可获得 1 芯愿奖励! 每人限 1 次(中奖概率 10%)
  • 打卡等级:常住居民III
  • 打卡总天数:124
  • 最近打卡:2026-03-16 15:49:36
已绑定手机

5

主题

113

回帖

739

积分

高级会员

积分
739
发表于 2024-11-21 20:03:42 | 显示全部楼层 |阅读模式
截图202411211942573258.jpg
截图202411211952394756.jpg
截图202411211953131133.jpg


截图202411211943473083.jpg

截图202411211954401458.jpg

截图202411221205105547.jpg

截图202411221206159086.jpg



截图202411221206518378.jpg

外壳 购于 某宝,USB透明电压表外壳,价格2元左右{:5_284:}。
外壳直接 某宝 搜索 USB透明电压表外壳。



截图202411212008328482.jpg



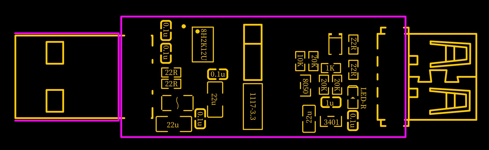
立创EDA绘制,每月免费领2张免费优惠券,打样5片。

截图202411212009215772.jpg


截图202411221057518104.jpg
截图202411221057217418.jpg





截图202411252007418453.jpg

功能测试OK,大家可以放心使用。

注意:PCB板厚1.6mm,排针要焊90°的。直插排针顶外壳。

PCB制板文件(Gerber): Gerber_USB_HID_UART_USB_HID_UART_2024-11-21.zip (55.29 KB, 下载次数: 118)
立创EDA 原理图: SCH_USB_HID_UART_2024-11-21.json (64.52 KB, 下载次数: 111)
立创EDA PCB图: PCB_USB_HID_UART_2024-11-21.json (397.11 KB, 下载次数: 97)









1 喜欢他/她就送朵鲜花吧,赠人玫瑰,手有余香!
高级软件工程师-唐工
回复

使用道具 举报 送花

  • 打卡等级:以坛为家II
  • 打卡总天数:466
  • 最近打卡:2026-02-08 20:24:31
已绑定手机

23

主题

280

回帖

1854

积分

金牌会员

积分
1854
发表于 2024-11-21 20:25:38 | 显示全部楼层
REMOVEUNUSED
回复

使用道具 举报 送花

  • 打卡等级:常住居民III
  • 打卡总天数:124
  • 最近打卡:2026-03-16 15:49:36
已绑定手机

5

主题

113

回帖

739

积分

高级会员

积分
739
发表于 2024-11-21 22:01:39 来自手机 | 显示全部楼层
wnagming 发表于 2024-11-21 20:14
可以

{:5_272:}
高级软件工程师-唐工
回复

使用道具 举报 送花

  • 打卡等级:常住居民III
  • 打卡总天数:124
  • 最近打卡:2026-03-16 15:49:36
已绑定手机

5

主题

113

回帖

739

积分

高级会员

积分
739
发表于 2024-11-22 11:27:12 | 显示全部楼层
高级软件工程师-唐工
回复

使用道具 举报 送花

  • 打卡等级:常住居民III
  • 打卡总天数:124
  • 最近打卡:2026-03-16 15:49:36
已绑定手机

5

主题

113

回帖

739

积分

高级会员

积分
739
发表于 2024-11-22 12:10:12 | 显示全部楼层
感谢 大佬送的小花花,又可以换5个芯片了。
高级软件工程师-唐工
回复

使用道具 举报 送花

  • 打卡等级:以坛为家I
  • 打卡总天数:298
  • 最近打卡:2026-03-17 05:45:09

17

主题

140

回帖

1881

积分

金牌会员

积分
1881
发表于 2024-11-22 12:22:06 | 显示全部楼层
回复

使用道具 举报 送花

  • 打卡等级:以坛为家I
  • 打卡总天数:371
  • 最近打卡:2026-01-27 06:46:46

62

主题

828

回帖

1823

积分

金牌会员

积分
1823
发表于 2024-11-22 14:09:39 | 显示全部楼层
回复

使用道具 举报 送花

  • 打卡等级:以坛为家I
  • 打卡总天数:371
  • 最近打卡:2026-01-27 06:46:46

62

主题

828

回帖

1823

积分

金牌会员

积分
1823
发表于 2024-11-22 14:10:32 | 显示全部楼层
老哥 外壳在哪买  给我发个店铺名字  我最近需要外壳
回复

使用道具 举报 送花

  • 打卡等级:常住居民III
  • 打卡总天数:124
  • 最近打卡:2026-03-16 15:49:36
已绑定手机

5

主题

113

回帖

739

积分

高级会员

积分
739
发表于 2024-11-22 14:13:26 | 显示全部楼层
zha*** 发表于 2024-11-22 14:10
老哥 外壳在哪买  给我发个店铺名字  我最近需要外壳

某宝

高级软件工程师-唐工
回复

使用道具 举报 送花

  • 打卡等级:常住居民III
  • 打卡总天数:124
  • 最近打卡:2026-03-16 15:49:36
已绑定手机

5

主题

113

回帖

739

积分

高级会员

积分
739
发表于 2024-11-22 14:14:30 | 显示全部楼层
zha*** 发表于 2024-11-22 14:10
老哥 外壳在哪买  给我发个店铺名字  我最近需要外壳

某宝搜索 USB透明电压表外壳
高级软件工程师-唐工
回复

使用道具 举报 送花

您需要登录后才可以回帖 登录 | 立即注册

本版积分规则

QQ|手机版|深圳国芯人工智能有限公司 ( 粤ICP备2022108929号-2 )

GMT+8, 2026-3-17 17:50 , Processed in 0.121986 second(s), 93 queries .

Powered by Discuz! X3.5

© 2001-2026 Discuz! Team.

快速回复 返回顶部 返回列表