| 
				打卡等级:以坛为家I打卡总天数:224最近打卡:2025-10-31 13:03:41   管理员 
 
	积分20139 
 | 
 
| STC32G144K246, 144K SRAM, 246K Flash, LQFP100/64
 ===小名,Ai8052U
 ===芯片已回来,送样中
 
 辛苦费5000, 征集发挥STC32G144K246性能的实验箱方案
 ===DSP+模拟大师,Ai8052U-支持32位/8位8051指令
 ===TFPU【浮点+三角函数】@250MHz, PWM@250MHz
 ===144K SRAM, 256K Flash, LQFP100/64/48
 ===管脚 兼容 32G12K128, 8H8K64U,LQFP48/64/100
 
 2组独立 真12位ADC, 2组独立 12位DAC,
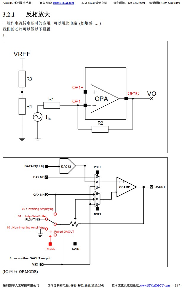
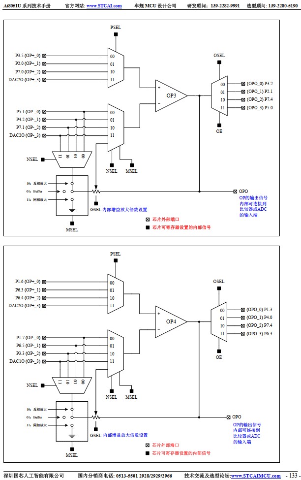
 4组独立运放, 4组独立比较器
 Ai8052U的2个独立高速【12位DAC】直接在内部
 ===输出到 【内部运算放大器OPA输入】,再输出
 ===或输出到【内部比较器】输入
 
 USB 2.0,Full-Speed,16个双向端点,支持4种端点传输模式
 2组 CAN-FD !!!  3组 Lin; 2组 I2S
 DMA-P2P/外设直接到外设, DMA支持 :
 TFT-i8080/M6800接口, QSPI, 3组独立的SPI, 2组独立的I2C
 8组USART, 可分别支持异步串口UART或同步串口SPI
 2组独立的12位ADC;2组独立的12位DAC;
 6组高级16位PWM定时器, 24-通道:
 3 组 4 对互补PWM(PWMA/PWMC/PWME),方便控制 3组3相电机
 3 组 4 个单独PWM(PWMB/PWMD/PWMF)
 T0/T1/T2/T3/T4/T5/T6, T7/T8/T9/T10, T11系统定时器
 RTC-年/月/日/星期/时/分/秒 实时时钟
 
 备战 2025年 全国大学生智能汽车竞赛, 全国大学生电子设计竞赛
 大家先看下管脚图合不合理,2025年流片,春节后回来,3月送样
 帮设计强大的 Ai8052U-144K256-LQFP100 实验箱
 
 参考Ai8051U手册中的 Ai8052U部分
 深圳国芯人工智能有限公司-产品_AI8051U系列 (stcai.com)
 
   Ai 32位8051, DSP
 8 0 5 1  凌绝顶,核心算力在哪里 !
 算力一日同风起,扶摇直上九万里 !
 百兆硬件真浮点,三角函数运算器 !
 神州春色三万里,封神榜永远是你 !
 ===老骥伏枥志在万里,DSP助力再战三万里
 
 
 高校工科非计算机专业,《单片机原理及应用》,
 大部分从 89C52RC入门,12C5A60S2 入门
 多在等我们带大家穿越一次,
 如何无难度从89C52直升到AI32位8051:
 1,头文件从 8051.h 换成 AI32 的头文件;
 2,编译器从 KEIL C51 换成 KEIL C251 编译器;
 就10分钟,直接进入32位8051新时代 !
 走的是直接穿越的康庄大道 !!!
 
   
 见 Ai8051U 数据手册中, Ai8052U 提前介绍的部分模拟电路
 https://www.stcaimcu.com/data/download/Datasheet/AI8051U.pdf
 
 
   
 
   
 
   
 
 
 
 | 
 
  |