找回密码
 立即注册
楼主: 梁工

BLDC三相无刷直流电机驱动-8H系列/32G系列-无HALL, 12万转, 视频讲解,改进启动算法

 火... [复制链接]
  • 打卡等级:以坛为家I
  • 打卡总天数:298
  • 最近打卡:2026-03-04 09:50:30

84

主题

7281

回帖

1万

积分

超级版主

积分
15612
发表于 2025-11-17 10:14:58 | 显示全部楼层
licha*** 发表于 2025-11-17 09:37
可以转起,是驱动电压小了的原因用160V的电压就很顺畅启动了
梁工,帮忙看一下电流波形是否正常?
...

所以我需要知道电机额定工作电压、KV值、功率。你这个应该是高压电机,所以要给足够的电压,电压太低会启动不了的。
电流波形看似不正常,我要看电枢波形,你测量一个电枢波形看看,50%占空比和100占空比的两个波形贴出。
回复

使用道具 举报 送花

  • 打卡等级:偶尔看看III
  • 打卡总天数:30
  • 最近打卡:2026-01-28 10:59:06

3

主题

55

回帖

475

积分

中级会员

积分
475
发表于 2025-11-17 11:20:32 | 显示全部楼层
梁*** 发表于 2025-11-17 10:14
所以我需要知道电机额定工作电压、KV值、功率。你这个应该是高压电机,所以要给足够的电压,电压太低会启 ...

额定工作电压是DC310V,也就是220V整流后的电压。KV值不详,空载转速3000r/min 最大功率200W左右。由于没有交流的可调电源担心炸机了,现在先用DC160V的电源先调试参数
50%占空比.png
100%.png

点评

波形对称,换相正确,已经很好了的。  详情 回复 发表于 2025-11-17 11:42
回复

使用道具 举报 送花

  • 打卡等级:以坛为家I
  • 打卡总天数:298
  • 最近打卡:2026-03-04 09:50:30

84

主题

7281

回帖

1万

积分

超级版主

积分
15612
发表于 2025-11-17 11:42:31 | 显示全部楼层
licha*** 发表于 2025-11-17 11:20
额定工作电压是DC310V,也就是220V整流后的电压。KV值不详,空载转速3000r/min 最大功率200W左右。由于没 ...

波形对称,换相正确,已经很好了的。

310V的电机,用160启动,要使用相对较大的启动占空比(大约2倍),最高转速也会是一半左右。
回复

使用道具 举报 送花

  • 打卡等级:常住居民III
  • 打卡总天数:178
  • 最近打卡:2026-03-05 08:09:35
已绑定手机

6

主题

52

回帖

840

积分

高级会员

积分
840
发表于 2025-11-18 14:35:32 | 显示全部楼层
问个问题,电机控制基本上使用的是PWM或者LIN,所以基本上电机外部只有电源正负、信号线,能否有办法做到单线烧录程序的功能。使用CAN或者LIN模块 。

点评

“单线烧录程序”?在呢么个单线法,请列出你的通信线。  详情 回复 发表于 2025-11-18 15:54
回复

使用道具 举报 送花

  • 打卡等级:以坛为家I
  • 打卡总天数:298
  • 最近打卡:2026-03-04 09:50:30

84

主题

7281

回帖

1万

积分

超级版主

积分
15612
发表于 2025-11-18 15:54:01 | 显示全部楼层
月亮*** 发表于 2025-11-18 14:35
问个问题,电机控制基本上使用的是PWM或者LIN,所以基本上电机外部只有电源正负、信号线,能否有办法做到单 ...

“单线烧录程序”?怎么个单线法,请列出你的通信线。
回复

使用道具 举报 送花

  • 打卡等级:常住居民III
  • 打卡总天数:178
  • 最近打卡:2026-03-05 08:09:35
已绑定手机

6

主题

52

回帖

840

积分

高级会员

积分
840
发表于 2025-11-19 09:58:37 | 显示全部楼层
梁*** 发表于 2025-11-18 15:54
“单线烧录程序”?怎么个单线法,请列出你的通信线。

就是只通过外部的PWM信号线和GND,进行通信,将.bin文件下载到MCU中。这个PWM信号线可以是连接到MCU上的任意一脚,总的来说就是相当于MCU上的GND引脚和另外的一个引脚进行通信下载。

点评

那简单,单线控制通常有3种方式: 1、PWM调速和电压调速兼容,输入是经过RC滤波后给ADC采样,ADC值控制速度,我的例子就是这样的,可以使用电位器调压送ADC调速,也可以使用频率10KHz以上的PWM经过10K+10uF滤波后送A  详情 回复 发表于 2025-11-19 11:14
回复

使用道具 举报 送花

  • 打卡等级:以坛为家I
  • 打卡总天数:298
  • 最近打卡:2026-03-04 09:50:30

84

主题

7281

回帖

1万

积分

超级版主

积分
15612
发表于 2025-11-19 11:14:38 | 显示全部楼层
月亮*** 发表于 2025-11-19 09:58
就是只通过外部的PWM信号线和GND,进行通信,将.bin文件下载到MCU中。这个PWM信号线可以是连接到MCU上的 ...

那简单,单线控制通常有3种方式:
1、PWM调速和电压调速兼容,输入是经过RC滤波后给ADC采样,ADC值控制速度,我的例子就是这样的,可以使用电位器调压送ADC调速,也可以使用频率10KHz以上的PWM经过10K+10uF滤波后送ADC,调整PWM占空比来调速。
2、PWM调速,程序捕获PWM周期和占空比,用于调速。
3、方波频率调速,程序捕获周期来计算频率实现调速。
回复

使用道具 举报 送花

  • 打卡等级:常住居民III
  • 打卡总天数:175
  • 最近打卡:2026-01-16 15:55:54
已绑定手机

25

主题

81

回帖

259

积分

中级会员

积分
259
发表于 2025-11-22 15:53:47 | 显示全部楼层
160448ylzmvmhbumi6upq0.png

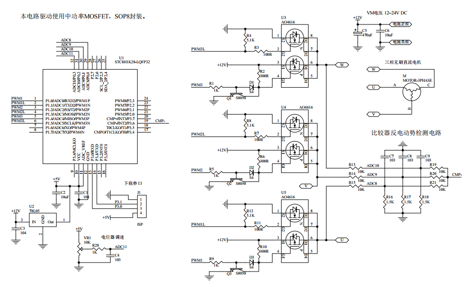
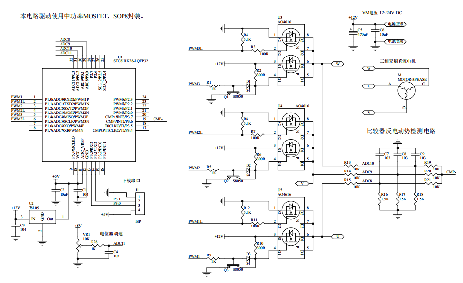
梁工,这个程序是基于这块电路板的吗?

160448ylzmvmhbumi6upq0.png
回复

使用道具 举报 送花

  • 打卡等级:常住居民III
  • 打卡总天数:175
  • 最近打卡:2026-01-16 15:55:54
已绑定手机

25

主题

81

回帖

259

积分

中级会员

积分
259
发表于 2025-11-22 16:31:13 | 显示全部楼层
梁*** 发表于 2025-11-17 10:14
所以我需要知道电机额定工作电压、KV值、功率。你这个应该是高压电机,所以要给足够的电压,电压太低会启 ...

找到了,在压缩包里有线路图
回复

使用道具 举报 送花

  • 打卡等级:初来乍到
  • 打卡总天数:2
  • 最近打卡:2025-12-01 19:06:49

1

主题

8

回帖

45

积分

新手上路

积分
45
发表于 2025-11-24 20:03:34 | 显示全部楼层
仰望大佬
回复

使用道具 举报 送花

您需要登录后才可以回帖 登录 | 立即注册

本版积分规则

QQ|手机版|深圳国芯人工智能有限公司 ( 粤ICP备2022108929号-2 )

GMT+8, 2026-3-6 03:38 , Processed in 0.114937 second(s), 99 queries .

Powered by Discuz! X3.5

© 2001-2026 Discuz! Team.

快速回复 返回顶部 返回列表