找回密码
 立即注册
楼主: 神农鼎

便宜的车规-FOC,24万转@STC32G12K128-24A车规,STC-FOC 新算法库,2/5更新

 火... [复制链接]
  • 打卡等级:偶尔看看II
  • 打卡总天数:21
  • 最近打卡:2026-01-29 19:59:41
已绑定手机

0

主题

29

回帖

268

积分

中级会员

积分
268
发表于 2025-12-1 13:07:54 | 显示全部楼层
王*** 发表于 2025-11-30 16:49
修复电流异常时更改了一个同步逻辑进行测试(实际与电流异常并无关联),忘了改回去了
现在已经修复,可 ...

王工,我测试了几个高压电机,占空比在820以下时还有轻微顿挫感,但是占空比在820以就很安静,后面再降低占空比不会有顿挫感,


我做了个电流检测,检测出的值有时是正确的,有时会是0,是什么原因呢
4.png
ScreenShot_2025-12-02_083837_550.png
3.png

点评

检出电流为0,可能是检测的时机不是很正确,可以尝试直接屏蔽掉0 轻微顿挫问题,有两个方向的问题排查 你可以试试以下两种LIB库,看看哪个会改善这个问题?  详情 回复 发表于 2025-12-2 10:43
回复

使用道具 举报 送花

  • 打卡等级:常住居民III
  • 打卡总天数:132
  • 最近打卡:2026-04-25 10:41:00

11

主题

171

回帖

308

积分

中级会员

积分
308
发表于 2025-12-1 15:15:21 | 显示全部楼层
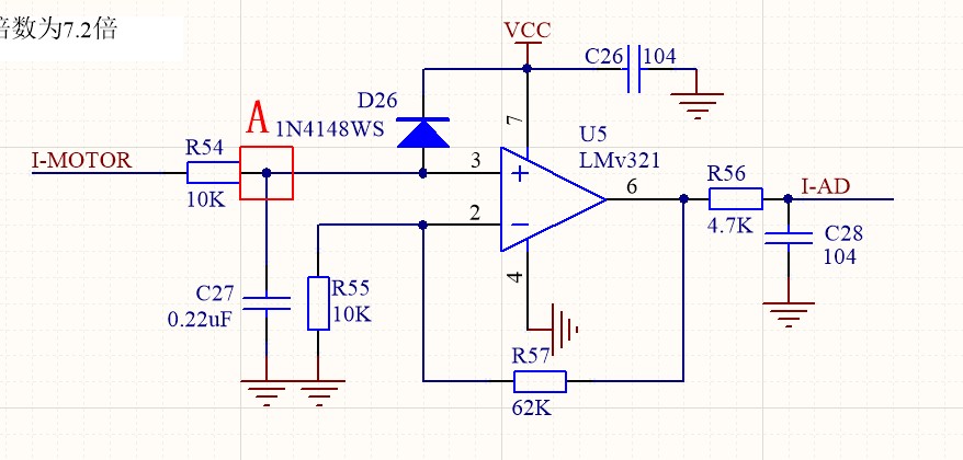
梁工,王工,你们好。我自己搭建了一个电流检测电路用在中功率方案中,原理图如下图。实际测量中发现A点干扰非常多,这是将近5A电流(稳压电源提供)时A点的波形。请问为什么杂波很多,是我的滤波电路选择有问题吗?
截图202512011515026624.jpg
截图202512011515193795.jpg

点评

我用1K+1uF滤波都比较光滑,你的滤波系数是我的2.2倍,理应更好。你示波器看看杂波是否跟PWM相关?  详情 回复 发表于 2025-12-1 15:37
回复

使用道具 举报 送花

  • 打卡等级:以坛为家I
  • 打卡总天数:334
  • 最近打卡:2026-04-28 11:53:20

85

主题

7349

回帖

1万

积分

超级版主

积分
15865
发表于 2025-12-1 15:37:38 | 显示全部楼层
HUHU*** 发表于 2025-12-1 15:15
梁工,王工,你们好。我自己搭建了一个电流检测电路用在中功率方案中,原理图如下图。实际测量中发现A点干 ...

我用1K+1uF滤波都比较光滑,你的滤波系数是我的2.2倍,理应更好。你示波器看看杂波是否跟PWM相关?
回复

使用道具 举报 送花

  • 打卡等级:常住居民III
  • 打卡总天数:132
  • 最近打卡:2026-04-25 10:41:00

11

主题

171

回帖

308

积分

中级会员

积分
308
发表于 2025-12-2 09:47:38 | 显示全部楼层
梁工,滤波电路已经可以了,谢谢。但是我在程序中读取AD数值的时候遇到了问题,只要我用查询法去读取一次AD,程序就运行不下去了,请问需要做什么处理?
已经解决!
截图202512020947378342.jpg
回复

使用道具 举报 送花

  • 打卡等级:以坛为家III
  • 打卡总天数:710
  • 最近打卡:2026-04-29 17:46:54
已绑定手机
已实名认证

131

主题

3416

回帖

8928

积分

版主

积分
8928
发表于 2025-12-2 10:43:12 | 显示全部楼层
ct1*** 发表于 2025-12-1 13:07
王工,我测试了几个高压电机,占空比在820以下时还有轻微顿挫感,但是占空比在820以就很安静,后面再降低 ...

检出电流为0,可能是检测的时机不是很正确,可以尝试直接屏蔽掉0
轻微顿挫问题,有两个方向的问题排查
你可以试试以下两种LIB库,看看哪个会改善这个问题?
STC_FAN_FOC(调整窗口大小).LIB (21.94 KB, 下载次数: 15)
STC_FAN_FOC(调整判断阈值).LIB (21.94 KB, 下载次数: 14)
回复

使用道具 举报 送花

  • 打卡等级:偶尔看看III
  • 打卡总天数:52
  • 最近打卡:2026-03-26 14:27:12
已绑定手机

0

主题

11

回帖

204

积分

中级会员

积分
204
发表于 2025-12-2 10:48:51 | 显示全部楼层
王工 为什么3.3V的电压会随着电机速度增大而增大呢?3.3V 会升到3.5V ,3.7V。我一直没有找到原因。电压的升高导致3.3V的那个基准电压就不准,比较器就无法工作。
截图202512021047459466.jpg
回复

使用道具 举报 送花

  • 打卡等级:偶尔看看II
  • 打卡总天数:21
  • 最近打卡:2026-01-29 19:59:41
已绑定手机

0

主题

29

回帖

268

积分

中级会员

积分
268
发表于 2025-12-2 10:57:18 | 显示全部楼层
王*** 发表于 2025-12-2 10:43
检出电流为0,可能是检测的时机不是很正确,可以尝试直接屏蔽掉0
轻微顿挫问题,有两个方向的问题排查
你 ...

两个库文件我都 测试了,效果没有改善,反而变差了,30号那个库,占空比调到800以上很安静,今天这两个调到800以上还一样顿挫,

调整判断阈值的效果比调整窗口大小的好


点评

我明白了,那你试一下这个  详情 回复 发表于 2025-12-2 12:55
回复

使用道具 举报 送花

  • 打卡等级:以坛为家III
  • 打卡总天数:710
  • 最近打卡:2026-04-29 17:46:54
已绑定手机
已实名认证

131

主题

3416

回帖

8928

积分

版主

积分
8928
发表于 2025-12-2 12:55:49 | 显示全部楼层
ct1*** 发表于 2025-12-2 10:57
两个库文件我都 测试了,效果没有改善,反而变差了,30号那个库,占空比调到800以上很安静,今天这两个调 ...

我明白了,那你试一下这个 STC_FAN_FOC(增大阈值).LIB (21.94 KB, 下载次数: 16)
回复

使用道具 举报 送花

  • 打卡等级:偶尔看看II
  • 打卡总天数:21
  • 最近打卡:2026-01-29 19:59:41
已绑定手机

0

主题

29

回帖

268

积分

中级会员

积分
268
发表于 2025-12-2 14:47:58 | 显示全部楼层
王*** 发表于 2025-12-2 12:55
我明白了,那你试一下这个

王工,cw_ccw =0时,现在占空比在500左右
顿挫的问题解决了,很安静,低于500时启动后进入闭环还有轻顿挫感,原来是调到800以上才安静,
cw_ccw =1时还是有轻顿挫感

点评

我复现到你的这个问题了 采样被PWM续流干扰了导致的 调整这个参数就行了,适当加大 #define Ref_MOTO_DE_TIME_uS 200 //电机退磁时间(32位无符号),如果出现换向异常可以调整这个数据,避开退磁脉冲  详情 回复 发表于 2025-12-3 14:25
这个问题涉及到内部一个防止出错的重同步算法,我尝试再改进一下吧 牵扯到算法结构层面了,单纯调参数应该是不能根本上的解决这个问题  详情 回复 发表于 2025-12-2 17:25
回复

使用道具 举报 送花

  • 打卡等级:常住居民III
  • 打卡总天数:176
  • 最近打卡:2026-03-20 12:15:39
已绑定手机

25

主题

81

回帖

261

积分

中级会员

积分
261
发表于 2025-12-2 16:28:22 | 显示全部楼层
新到的无刷电机测试板,下载不了程序,U转串换了两个都 不行,老师们帮看看,哪里出问题了?
回复

使用道具 举报 送花

您需要登录后才可以回帖 登录 | 立即注册

本版积分规则

QQ|手机版|深圳国芯人工智能有限公司 ( 粤ICP备2022108929号-2 )

GMT+8, 2026-5-1 11:16 , Processed in 0.621426 second(s), 121 queries .

Powered by Discuz! X3.5

© 2001-2026 Discuz! Team.

快速回复 返回顶部 返回列表