找回密码
 立即注册
查看: 2330|回复: 12

[求教]这个仿PLC输入端双指示灯电路有没有什么问题?

[复制链接]
  • 打卡等级:以坛为家III
  • 打卡总天数:778
  • 最近打卡:2026-03-24 10:34:45
已绑定手机

33

主题

381

回帖

3338

积分

论坛元老

机长

积分
3338
发表于 2024-7-20 19:04:04 | 显示全部楼层 |阅读模式
本帖最后由 hsrzq 于 2024-7-24 23:47 编辑

截图202407201859239724.jpg

1. 使用817光耦隔离
2. NET1/NET2用于24V外部输入
3. NET3用于连接MCU的IO端口
4. NET1/NET2不通时LED1亮
5. NET1/NET2接通时LED2亮



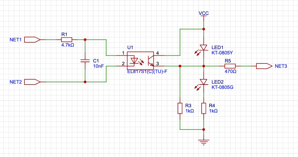
这是更新后的输入电路,不知道还有没有什么问题

截图202407242345501429.jpg


业余撸代码,专业开飞机 https://gitee.com/STC-MCU
回复

使用道具 举报 送花

  • 打卡等级:以坛为家III
  • 打卡总天数:724
  • 最近打卡:2026-03-18 07:56:47
已绑定手机

97

主题

7244

回帖

1万

积分

超级版主

积分
13791
发表于 2024-7-20 19:14:09 | 显示全部楼层
光耦输入建议再串稳压管再并电阻,否则工业用途易被干扰,只串电阻实测2V就导通了

点评

而且24V输入,电阻压降22V左右,发热大,串个5~12V稳压管,抬高输入阈值,分担发热  详情 回复 发表于 2024-7-20 19:15
回复

使用道具 举报 送花

  • 打卡等级:以坛为家III
  • 打卡总天数:724
  • 最近打卡:2026-03-18 07:56:47
已绑定手机

97

主题

7244

回帖

1万

积分

超级版主

积分
13791
发表于 2024-7-20 19:15:30 | 显示全部楼层
Debu*** 发表于 2024-7-20 19:14
光耦输入建议再串稳压管再并电阻,否则工业用途易被干扰,只串电阻实测2V就导通了 ...

而且24V输入,电阻压降22V左右,发热大,串个5~12V稳压管,抬高输入阈值,分担发热
回复

使用道具 举报 送花

  • 打卡等级:以坛为家III
  • 打卡总天数:778
  • 最近打卡:2026-03-24 10:34:45
已绑定手机

33

主题

381

回帖

3338

积分

论坛元老

机长

积分
3338
发表于 2024-7-20 19:20:22 | 显示全部楼层
Debu*** 发表于 2024-7-20 19:15
而且24V输入,电阻压降22V左右,发热大,串个5~12V稳压管,抬高输入阈值,分担发热 ...


好的,感谢感谢!
业余撸代码,专业开飞机 https://gitee.com/STC-MCU
回复

使用道具 举报 送花

  • 打卡等级:以坛为家III
  • 打卡总天数:842
  • 最近打卡:2026-03-24 07:50:47
已绑定手机

58

主题

2015

回帖

3629

积分

论坛元老

积分
3629
发表于 2024-7-20 19:50:23 | 显示全部楼层
led1这样不行吧?
回复

使用道具 举报 送花

  • 打卡等级:以坛为家III
  • 打卡总天数:778
  • 最近打卡:2026-03-24 10:34:45
已绑定手机

33

主题

381

回帖

3338

积分

论坛元老

机长

积分
3338
发表于 2024-7-20 20:54:28 | 显示全部楼层
jw*** 发表于 2024-7-20 19:50
led1这样不行吧?

真心求教?我自认逻辑上应该没问题吧?
上拉/下拉电阻的阻值倒可能不是太合理~
业余撸代码,专业开飞机 https://gitee.com/STC-MCU
回复

使用道具 举报 送花

  • 打卡等级:以坛为家III
  • 打卡总天数:842
  • 最近打卡:2026-03-24 07:50:47
已绑定手机

58

主题

2015

回帖

3629

积分

论坛元老

积分
3629
发表于 2024-7-20 21:32:58 | 显示全部楼层
我错了
截图202407202131322063.jpg
截图202407202132118008.jpg
回复

使用道具 举报 送花

  • 打卡等级:以坛为家III
  • 打卡总天数:842
  • 最近打卡:2026-03-24 07:50:47
已绑定手机

58

主题

2015

回帖

3629

积分

论坛元老

积分
3629
发表于 2024-7-20 21:34:19 | 显示全部楼层
hsr*** 发表于 2024-7-20 20:54
真心求教?我自认逻辑上应该没问题吧?
上拉/下拉电阻的阻值倒可能不是太合理~ ...

我错了
回复

使用道具 举报 送花

  • 打卡等级:以坛为家III
  • 打卡总天数:672
  • 最近打卡:2026-03-24 11:08:07

9

主题

615

回帖

4294

积分

论坛元老

积分
4294
发表于 2024-7-20 23:31:44 | 显示全部楼层
楼主的输入电路将就用,输出电路完全错了.
如果非要用电阻网络来实现转灯效果,可以参考下面电路.关键在于用电阻分压来模拟一个中点参考电压,这样就能彻底关闭上面那个LED灯.
至于输入端抗干扰措施,可以用串稳压管办法,也可以用阻容滤波办法,当然也可以两者结合用,
截图202407202331405312.jpg
回复

使用道具 举报 送花

  • 打卡等级:以坛为家III
  • 打卡总天数:778
  • 最近打卡:2026-03-24 10:34:45
已绑定手机

33

主题

381

回帖

3338

积分

论坛元老

机长

积分
3338
发表于 2024-7-20 23:52:10 | 显示全部楼层
网*** 发表于 2024-7-20 23:31
楼主的输入电路将就用,输出电路完全错了.
如果非要用电阻网络来实现转灯效果,可以参考下面电路.关键在于用 ...

非常感谢,非常感谢!
我也觉得两个灯不是太对,但就是不知道问题在哪……
业余撸代码,专业开飞机 https://gitee.com/STC-MCU
回复

使用道具 举报 送花

您需要登录后才可以回帖 登录 | 立即注册

本版积分规则

QQ|手机版|深圳国芯人工智能有限公司 ( 粤ICP备2022108929号-2 )

GMT+8, 2026-3-24 18:21 , Processed in 0.123498 second(s), 87 queries .

Powered by Discuz! X3.5

© 2001-2026 Discuz! Team.

快速回复 返回顶部 返回列表