找回密码
 立即注册
查看: 4932|回复: 43

4G 物联网远程升级

[复制链接]
  • 打卡等级:以坛为家II
  • 打卡总天数:401
  • 最近打卡:2025-10-09 22:09:27
已绑定手机

30

主题

306

回帖

712

积分

高级会员

积分
712
发表于 2024-7-5 17:23:02 | 显示全部楼层 |阅读模式
分享物联网远程升级

  首先需参考STC官方的例程弄明白大致的流程。
算了不说了,直接看图吧,底层的boot程序贴出来了,APP的部分只贴出了OTA 部分。
其它不明白的评论区留言吧

1.png
2.png
4.png
6.png
7.png
8.png
11.png
12.png
Boot 程序结构.png

STC8H8Kxx_Boot.rar

244.87 KB, 下载次数: 198

OTA升级程序.txt

9.11 KB, 下载次数: 211

1 喜欢他/她就送朵鲜花吧,赠人玫瑰,手有余香!
回复

使用道具 举报 送花

  • 打卡等级:以坛为家III
  • 打卡总天数:614
  • 最近打卡:2025-10-10 00:50:45
已绑定手机

15

主题

1346

回帖

3985

积分

论坛元老

积分
3985
发表于 2024-7-5 17:54:52 | 显示全部楼层
最好电路图也能分享下。4G模块是串口透传功能吗?PC端升级程序是自己开发还是STC官方的?
回复

使用道具 举报 送花

  • 打卡等级:以坛为家II
  • 打卡总天数:583
  • 最近打卡:2025-10-10 01:03:39
已绑定手机

19

主题

3268

回帖

6014

积分

论坛元老

积分
6014
发表于 2024-7-5 18:05:30 | 显示全部楼层
这个不错啊
回复

使用道具 举报 送花

  • 打卡等级:以坛为家III
  • 打卡总天数:678
  • 最近打卡:2025-10-10 08:22:40
已绑定手机

54

主题

1910

回帖

4007

积分

论坛元老

积分
4007
发表于 2024-7-5 20:24:31 | 显示全部楼层
21cns*** 发表于 2024-7-5 17:54
最好电路图也能分享下。4G模块是串口透传功能吗?PC端升级程序是自己开发还是STC官方的? ...

+1
回复

使用道具 举报 送花

  • 打卡等级:以坛为家II
  • 打卡总天数:401
  • 最近打卡:2025-10-09 22:09:27
已绑定手机

30

主题

306

回帖

712

积分

高级会员

积分
712
发表于 2024-7-5 21:57:42 | 显示全部楼层
21cns*** 发表于 2024-7-5 17:54
最好电路图也能分享下。4G模块是串口透传功能吗?PC端升级程序是自己开发还是STC官方的? ...

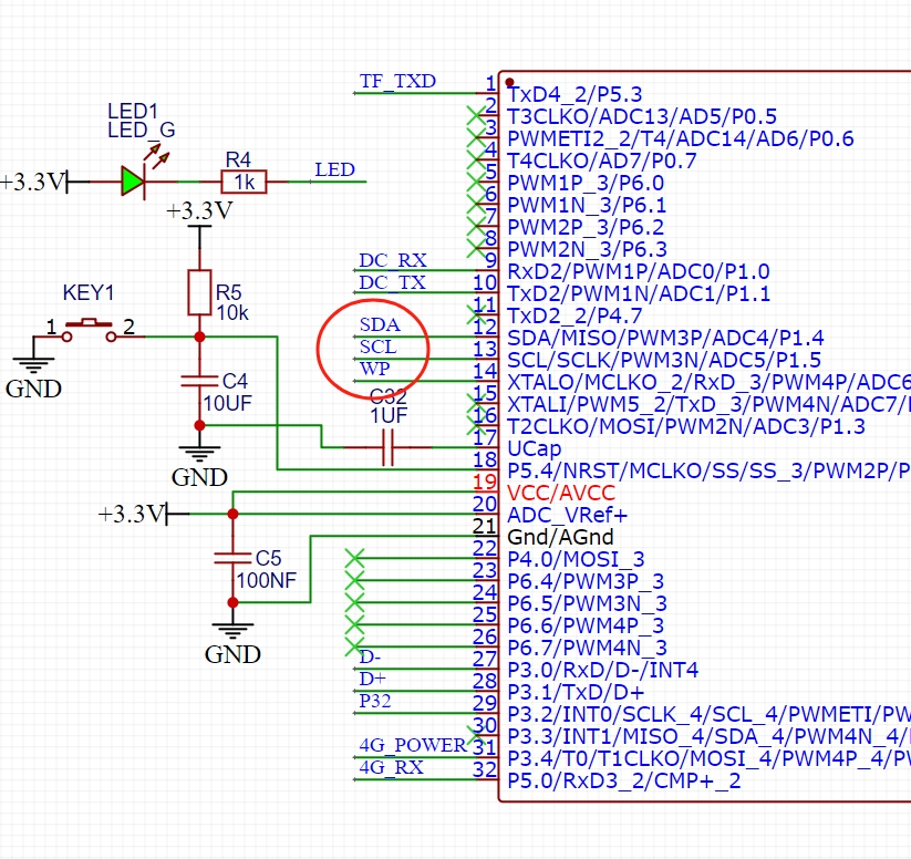
做个电路图其实没有什么,就一个外部存储。
1.png
2.png
回复

使用道具 举报 送花

  • 打卡等级:以坛为家II
  • 打卡总天数:401
  • 最近打卡:2025-10-09 22:09:27
已绑定手机

30

主题

306

回帖

712

积分

高级会员

积分
712
发表于 2024-7-5 22:03:30 | 显示全部楼层
21cns*** 发表于 2024-7-5 17:54
最好电路图也能分享下。4G模块是串口透传功能吗?PC端升级程序是自己开发还是STC官方的? ...

服务器是自己的。没有用官方的那个ISP 。我的这个是基于4G网络升级,先把所有的数据传过来,校验后再升级。走的是TCP 私有协议。也可以参考我的咯: 帧头(2字节)+协议号(1字节)+数据长度(1024字节)+校验(CRC)+帧尾(2字节)
22.png
回复

使用道具 举报 送花

  • 打卡等级:以坛为家II
  • 打卡总天数:401
  • 最近打卡:2025-10-09 22:09:27
已绑定手机

30

主题

306

回帖

712

积分

高级会员

积分
712
发表于 2024-7-5 22:07:41 | 显示全部楼层

4G模块其实看你自己,我用过两个一个是有人的4G成品模块,还有一个合宙的780ETG模块+STC8h8k64u单片机 通过AT指令去配置的。
回复

使用道具 举报 送花

  • 打卡等级:以坛为家II
  • 打卡总天数:401
  • 最近打卡:2025-10-09 22:09:27
已绑定手机

30

主题

306

回帖

712

积分

高级会员

积分
712
发表于 2024-7-5 22:14:31 | 显示全部楼层
视频演示升级成功后版本由2.0 变更为2.1

演示.mp4

8.01 MB, 下载次数: 139

回复

使用道具 举报 送花

  • 打卡等级:以坛为家II
  • 打卡总天数:502
  • 最近打卡:2025-09-28 13:44:48

17

主题

534

回帖

1557

积分

金牌会员

积分
1557
发表于 2024-7-5 22:47:23 | 显示全部楼层
需要网路升级的话 会不会考虑下直接能够使用WIFI的单片机?
自信就会温和,温和就会坚定!
回复

使用道具 举报 送花

  • 打卡等级:以坛为家III
  • 打卡总天数:614
  • 最近打卡:2025-10-10 00:50:45
已绑定手机

15

主题

1346

回帖

3985

积分

论坛元老

积分
3985
发表于 2024-7-6 15:32:20 | 显示全部楼层
小*** 发表于 2024-7-5 21:57
做个电路图其实没有什么,就一个外部存储。

是通过4G模块把要升级的固件保存到24C512、单片机再读取24C512写入单片机的ROM中码?
回复

使用道具 举报 送花

您需要登录后才可以回帖 登录 | 立即注册

本版积分规则

QQ|手机版|深圳国芯人工智能有限公司 ( 粤ICP备2022108929号-2 )

GMT+8, 2025-10-10 13:04 , Processed in 0.122175 second(s), 104 queries .

Powered by Discuz! X3.5

© 2001-2025 Discuz! Team.

快速回复 返回顶部 返回列表