找回密码
 立即注册
楼主: qiaoqiao001

STC8H8K64U最小系统开发板 | 可工作在 3.3V, 自带USB直接下载仿真

[复制链接]
  • 打卡等级:以坛为家I
  • 打卡总天数:359
  • 最近打卡:2026-03-20 21:53:40

844

主题

1万

回帖

2万

积分

管理员

积分
22719
发表于 2024-7-2 13:25:14 | 显示全部楼层
截图202407021559221580.jpg
回复

使用道具 举报 送花

  • 打卡等级:以坛为家II
  • 打卡总天数:580
  • 最近打卡:2026-03-21 07:27:50

20

主题

130

回帖

2932

积分

金牌会员

积分
2932
发表于 2024-7-2 14:19:23 | 显示全部楼层
qiaoqi*** 发表于 2024-7-2 13:24
双电压支持的,通过跳线帽选择,演示视频其在USB附近 我其实并没有焊接串口芯片,用的HID下载,立场开源 ...

@管理 :收到,谢谢提供原理图。
回复

使用道具 举报 送花

  • 打卡等级:以坛为家III
  • 打卡总天数:835
  • 最近打卡:2026-03-21 07:40:41

0

主题

80

回帖

2628

积分

金牌会员

积分
2628
发表于 2024-7-2 15:50:58 | 显示全部楼层
谢谢楼主分享  嘉立创 分享链接 打不开
回复

使用道具 举报 送花

  • 打卡等级:以坛为家II
  • 打卡总天数:580
  • 最近打卡:2026-03-21 07:27:50

20

主题

130

回帖

2932

积分

金牌会员

积分
2932
发表于 2024-7-2 17:03:19 | 显示全部楼层
wang*** 发表于 2024-7-2 15:50
谢谢楼主分享  嘉立创 分享链接 打不开

刚开源的,等立创那边审核。在等等
回复

使用道具 举报 送花

  • 打卡等级:以坛为家II
  • 打卡总天数:580
  • 最近打卡:2026-03-21 07:27:50

20

主题

130

回帖

2932

积分

金牌会员

积分
2932
发表于 2024-7-3 08:44:08 | 显示全部楼层
qiaoqi*** 发表于 2024-7-2 11:55
OK,马上整理一下上传

过些天我在上传一个3.5寸TFT演示视频,目前在看手册
回复

使用道具 举报 送花

  • 打卡等级:以坛为家II
  • 打卡总天数:580
  • 最近打卡:2026-03-21 07:27:50

20

主题

130

回帖

2932

积分

金牌会员

积分
2932
发表于 2024-7-7 18:03:04 | 显示全部楼层
qiaoqi*** 发表于 2024-7-3 08:44
过些天我在上传一个3.5寸TFT演示视频,目前在看手册

SPI点屏可以了,进一步确定工程点TFT彩屏没问题

SPI显示

SPI显示
回复

使用道具 举报 送花

  • 打卡等级:以坛为家II
  • 打卡总天数:580
  • 最近打卡:2026-03-21 07:27:50

20

主题

130

回帖

2932

积分

金牌会员

积分
2932
发表于 2024-7-8 12:15:22 | 显示全部楼层
wang*** 发表于 2024-7-2 15:50
谢谢楼主分享  嘉立创 分享链接 打不开

可以查看了
回复

使用道具 举报 送花

  • 打卡等级:以坛为家III
  • 打卡总天数:835
  • 最近打卡:2026-03-21 07:40:41

0

主题

80

回帖

2628

积分

金牌会员

积分
2628
发表于 2024-7-8 15:29:07 | 显示全部楼层
谢谢告知  学习一下
回复

使用道具 举报 送花

  • 打卡等级:以坛为家II
  • 打卡总天数:580
  • 最近打卡:2026-03-21 07:27:50

20

主题

130

回帖

2932

积分

金牌会员

积分
2932
发表于 2024-8-5 14:52:37 | 显示全部楼层
神*** 发表于 2024-7-2 13:03
刚看了下原理图,建议
1,利用 STC8H8K64U 自带的硬件 USB 直接下载,直接仿真
2,外设 3.3V 的多,能否 MC ...

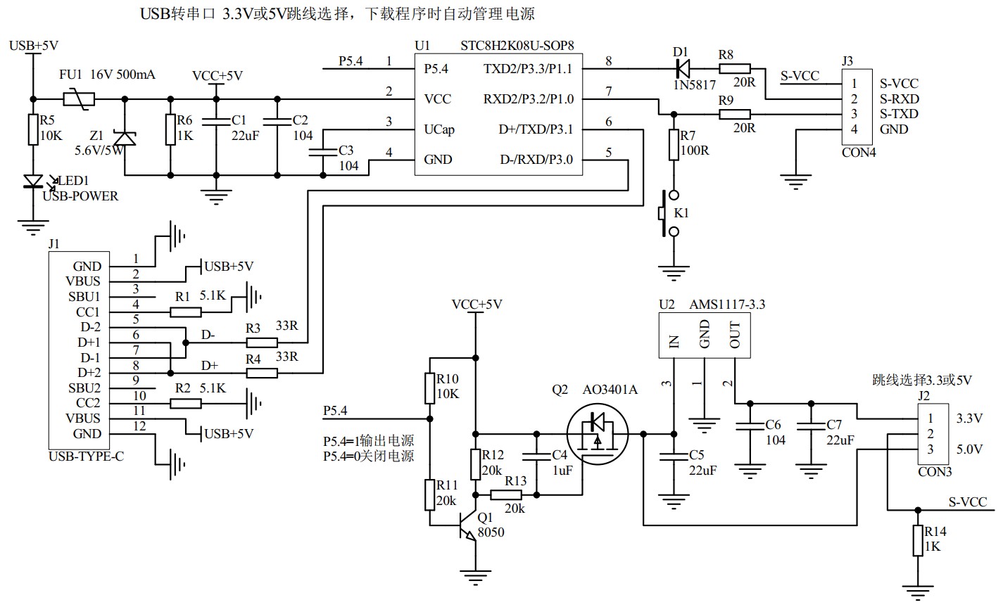
这个更改STC串口芯片(STC8H2K12U--SOP8),为啥 P5.4一直高电平,下载时候不会拉低。



手动复位,就可以重新上电,问题出现P5.4控制引脚怎么办。又打了一个PCB,验证好在开源
回复

使用道具 举报 送花

  • 打卡等级:以坛为家II
  • 打卡总天数:580
  • 最近打卡:2026-03-21 07:27:50

20

主题

130

回帖

2932

积分

金牌会员

积分
2932
发表于 2024-8-5 14:54:40 | 显示全部楼层
qiaoqi*** 发表于 2024-8-5 14:52
这个更改STC串口芯片(STC8H2K12U--SOP8),为啥 P5.4一直高电平,下载时候不会拉低。

uart.png
回复

使用道具 举报 送花

您需要登录后才可以回帖 登录 | 立即注册

本版积分规则

QQ|手机版|深圳国芯人工智能有限公司 ( 粤ICP备2022108929号-2 )

GMT+8, 2026-3-21 23:03 , Processed in 0.118371 second(s), 89 queries .

Powered by Discuz! X3.5

© 2001-2026 Discuz! Team.

快速回复 返回顶部 返回列表