找回密码
 立即注册
查看: 1022|回复: 8

RS485通讯crc校验失败

[复制链接]
  • 打卡等级:常住居民III
  • 打卡总天数:143
  • 最近打卡:2025-01-09 20:59:46

2

主题

22

回帖

275

积分

中级会员

积分
275
发表于 2024-7-1 15:34:18 | 显示全部楼层 |阅读模式
逻辑分析仪截图如下

WechatIMG15.jpg

AB高电平信号不一致是什么原因?


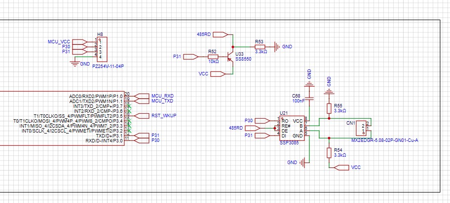
原理图如下:
截图202407011530503173.jpg

回复

使用道具 举报 送花

  • 打卡等级:常住居民III
  • 打卡总天数:143
  • 最近打卡:2025-01-09 20:59:46

2

主题

22

回帖

275

积分

中级会员

积分
275
发表于 2024-7-2 11:29:51 | 显示全部楼层
问题解决了,P31的电压过低,准双向口改为推挽输出模式就好了
回复

使用道具 举报 送花

  • 打卡等级:以坛为家I
  • 打卡总天数:388
  • 最近打卡:2025-10-24 11:58:37
已绑定手机

2

主题

196

回帖

1328

积分

金牌会员

积分
1328
发表于 2024-7-4 13:10:21 | 显示全部楼层
奇了怪,我一直用双向口,没问题啊
不抛弃,不放弃
回复

使用道具 举报 送花

  • 打卡等级:常住居民III
  • 打卡总天数:143
  • 最近打卡:2025-01-09 20:59:46

2

主题

22

回帖

275

积分

中级会员

积分
275
发表于 2024-7-4 22:14:41 | 显示全部楼层
李*** 发表于 2024-7-4 13:10
奇了怪,我一直用双向口,没问题啊

我VCC的电压3.4v。双向口时测的P31电压2.8V,改为推挽是3.1V
回复

使用道具 举报 送花

  • 打卡等级:以坛为家I
  • 打卡总天数:336
  • 最近打卡:2025-10-24 10:26:17

62

主题

828

回帖

1715

积分

金牌会员

积分
1715
发表于 2024-7-5 06:37:54 | 显示全部楼层
学习下
回复

使用道具 举报 送花

  • 打卡等级:以坛为家I
  • 打卡总天数:388
  • 最近打卡:2025-10-24 11:58:37
已绑定手机

2

主题

196

回帖

1328

积分

金牌会员

积分
1328
发表于 2024-7-5 14:34:42 | 显示全部楼层
ger*** 发表于 2024-7-4 22:14
我VCC的电压3.4v。双向口时测的P31电压2.8V,改为推挽是3.1V

3V的啊,我是SP485,5V的
不抛弃,不放弃
回复

使用道具 举报 送花

3

主题

24

回帖

67

积分

注册会员

积分
67
发表于 2024-10-8 15:16:52 | 显示全部楼层
你好,可以提供有关485的代码吗
回复

使用道具 举报 送花

  • 打卡等级:以坛为家I
  • 打卡总天数:294
  • 最近打卡:2025-03-06 09:25:41

8

主题

317

回帖

1840

积分

金牌会员

积分
1840
发表于 2024-10-8 16:35:49 | 显示全部楼层
zzz*** 发表于 2024-10-8 15:16
你好,可以提供有关485的代码吗

485是硬件,和代码没太大的关系
最多在发送前加个发送引脚使能
回复

使用道具 举报 送花

  • 打卡等级:以坛为家II
  • 打卡总天数:599
  • 最近打卡:2025-10-26 00:06:10
已绑定手机

19

主题

3274

回帖

6090

积分

论坛元老

积分
6090
发表于 2024-10-8 19:05:35 | 显示全部楼层
zzz*** 发表于 2024-10-8 15:16
你好,可以提供有关485的代码吗

485一般通过uart实现的,通过uart然后电平转换芯片就能实现485通信。
回复

使用道具 举报 送花

您需要登录后才可以回帖 登录 | 立即注册

本版积分规则

QQ|手机版|深圳国芯人工智能有限公司 ( 粤ICP备2022108929号-2 )

GMT+8, 2025-10-26 00:56 , Processed in 0.141670 second(s), 99 queries .

Powered by Discuz! X3.5

© 2001-2025 Discuz! Team.

快速回复 返回顶部 返回列表