找回密码
 立即注册
查看: 1633|回复: 9

测量交流电流互感器电压问题

[复制链接]
  • 打卡等级:以坛为家I
  • 打卡总天数:205
  • 最近打卡:2025-07-20 00:42:08

19

主题

37

回帖

248

积分

中级会员

积分
248
发表于 2024-6-17 17:12:38 | 显示全部楼层 |阅读模式
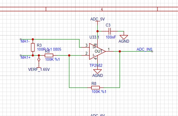
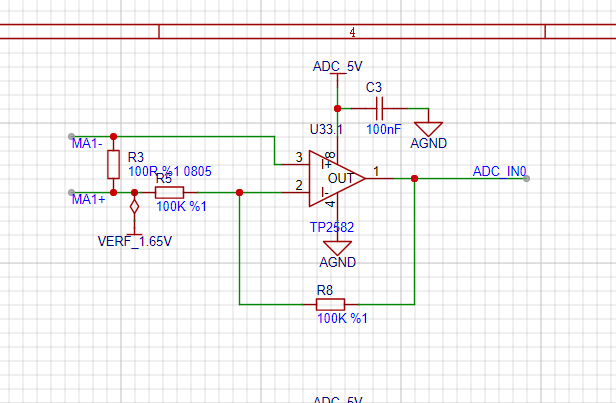
测量电流互感器电压发现没50HZ波,电流互感器接在一个灯上,用万用表交流电压档测量互感器两端的电压为0.4V,此电路仿真已通过,实际电路测试下来一点波形没有,请教各位师傅帮忙看看哪里还有问题

仿真,R10上接的是1.65V偏置

仿真,R10上接的是1.65V偏置

实际打样电路

实际打样电路

测量ADC_IN0处电压,这个口接的单片机

测量ADC_IN0处电压,这个口接的单片机

测量入口处电压,由于ldo压差原因,1.65V降到1.5V

测量入口处电压,由于ldo压差原因,1.65V降到1.5V

测量入口处电压,由于ldo压差原因,1.65V降到1.5V

测量入口处电压,由于ldo压差原因,1.65V降到1.5V

电压表测量两端

电压表测量两端
回复

使用道具 举报 送花

  • 打卡等级:以坛为家I
  • 打卡总天数:205
  • 最近打卡:2025-10-20 14:09:29

79

主题

6790

回帖

1万

积分

超级版主

积分
14472
发表于 2024-6-17 22:24:05 | 显示全部楼层
互感器输出并联一个电阻,电流足够大就可以看到输出波形。
回复

使用道具 举报 送花

  • 打卡等级:以坛为家II
  • 打卡总天数:529
  • 最近打卡:2025-10-21 00:15:10

9

主题

484

回帖

3373

积分

论坛元老

积分
3373
发表于 2024-7-8 10:25:12 | 显示全部楼层
本帖最后由 网老四 于 2024-7-8 10:45 编辑

你的仿真电路被遮盖,不完整,没法分析,
你的实际电路单电源供电的1倍差动放大,负输入加入了个1.65V直流偏置,这就导致运放输出一直处于低电平饱和状态,自然没法传输信号.
实际的电流互感器检测电路不是这么做的.你需要重新设计下电路
截图202407081041291230.jpg

截图202407081044498303.jpg

点评

[attachimg]50607[/attachimg] 上图为楼主的电路,没有原理错误,使用也会正常,不会出现您说的输出饱和的情况,这是一个放大2倍的同相放大器,当没有电流时,互感器输出为0,则运放输出1.65V,对于2.5V做ADC基准  详情 回复 发表于 2024-7-8 11:42
回复

使用道具 举报 送花

  • 打卡等级:以坛为家I
  • 打卡总天数:205
  • 最近打卡:2025-10-20 14:09:29

79

主题

6790

回帖

1万

积分

超级版主

积分
14472
发表于 2024-7-8 11:42:19 | 显示全部楼层
网*** 发表于 2024-7-8 10:25
你的仿真电路被遮盖,不完整,没法分析,
你的实际电路单电源供电的1倍差动放大,负输入加入了个1.65V直流偏置, ...



截图202407081137088718.jpg

上图为楼主的电路,没有原理错误,使用也会正常,不会出现您说的输出饱和的情况,这是一个放大2倍的同相放大器,当没有电流时,互感器输出为0,则运放输出1.65V,对于2.5V做ADC基准的,1.65V作为0点是非常合适的。当互感器有输出,则运放输出会在1.65V上下波动。

倒是您下面的电路,对于理想恒流源(内阻无穷大),仿真是没有问题的,但是互感器不是内阻无穷大,而是有比较低的内阻,比如我用的一个30A的互感器输出线圈内阻90欧姆左右,接上输入端SINE,当没有电流时,相当于接入一个90欧姆的电阻,则运放输出高至饱和。你实际接电路就会发现这个问题,或者你用一个交流信号源串90欧姆电阻代替电流源,就会发现的。
截图202407081139398633.jpg



回复

使用道具 举报 送花

  • 打卡等级:以坛为家II
  • 打卡总天数:529
  • 最近打卡:2025-10-21 00:15:10

9

主题

484

回帖

3373

积分

论坛元老

积分
3373
发表于 2024-7-8 12:07:40 | 显示全部楼层
本帖最后由 网老四 于 2024-7-8 12:23 编辑
梁*** 发表于 2024-7-8 11:42
上图为楼主的电路,没有原理错误,使用也会正常,不会出现您说的输出饱和的情况,这是一个放大2倍的同 ...

由于运放输入高阻,不会有分流,所以互感器内阻不会影响100R反馈电阻的压降,也不会影响输出电压,
互感器内阻产生的电压只会在互感器内部产生负压,互感器出口电压会被运放强制平衡到反向输入同样的电平.
截图202407081207221376.jpg
这里附上互感器厂家推荐的应用电路作参考,虽然是双电源供电,但容易改成单电源用
截图202407081209324468.jpg

楼主的实际电路,也做了仿真,应该也可以用,动态范围小了些
截图202407081222539449.jpg



点评

互感器厂家推荐的应用电路是双电源供电,没有问题。 但是你的电路是但电源,运放正输入偏置为2.5V,只要运费那个在线性范围,则负输入端也是2.5V,没有电流时互感器等效于接地的一个90欧姆电阻,那么,请问,如下图  详情 回复 发表于 2024-7-8 13:32
回复

使用道具 举报 送花

  • 打卡等级:以坛为家II
  • 打卡总天数:529
  • 最近打卡:2025-10-21 00:15:10

9

主题

484

回帖

3373

积分

论坛元老

积分
3373
发表于 2024-7-8 12:37:35 | 显示全部楼层
会不会楼主把互感器一端误接了地,如果这样,就会导致输出低电平饱和
截图202407081237251975.jpg
回复

使用道具 举报 送花

  • 打卡等级:以坛为家I
  • 打卡总天数:205
  • 最近打卡:2025-10-20 14:09:29

79

主题

6790

回帖

1万

积分

超级版主

积分
14472
发表于 2024-7-8 13:32:09 | 显示全部楼层
网*** 发表于 2024-7-8 12:07
由于运放输入高阻,不会有分流,所以互感器内阻不会影响100R反馈电阻的压降,也不会影响输出电压,
互感器内阻 ...

互感器厂家推荐的应用电路是双电源供电,没有问题。
但是你的电路是但电源,运放正输入偏置为2.5V,只要运费那个在线性范围,则负输入端也是2.5V,没有电流时互感器等效于接地的一个90欧姆电阻,那么,请问,如下图,运放输出会如何?
如果你手上有运放和互感器,你实际接一下测试看看。
截图202407081329504795.jpg


回复

使用道具 举报 送花

  • 打卡等级:以坛为家II
  • 打卡总天数:529
  • 最近打卡:2025-10-21 00:15:10

9

主题

484

回帖

3373

积分

论坛元老

积分
3373
发表于 2024-7-8 14:24:19 | 显示全部楼层
本帖最后由 网老四 于 2024-7-8 16:20 编辑
梁*** 发表于 2024-7-8 13:32
互感器厂家推荐的应用电路是双电源供电,没有问题。
但是你的电路是但电源,运放正输入偏置为2.5V,只要 ...

看来您把互感器当成恒压器件看了,
单电源供电的运放,输入0V时候,正负输入脚没压差,不考虑失调电压情况看,输出是共模电压,也就是偏置电压.
输入不为0时候,如果是恒压源激励,确实会像您说的那样由于增益过高而饱和失真,但互感器是恒流源激励,这个情况就不同了.您再按恒流源计算下.
仿真这种简单电路还是非常准确的.
手头没有合适的板子搭这个电路,互感器倒是有,回头试下能不能不用pcb直接搭一个电路试试.

梁工,您是对的.我把恒流源去掉,直接对地短接,运放输出高电平饱和,搭电路实测也一样结果.0A的恒流源还是不能当成短路用
截图202407081619537731.jpg

点评

“看来您把互感器当成恒压器件看了” 我没有将交流电流互感器当成恒压器件,用了几十年的器件,我非常熟悉。倒是你将其当做理想恒流源是不对的,实际搭一个电路测试便知。 互感器没有电流感应时,就是一个有一定电阻  详情 回复 发表于 2024-7-8 18:27
回复

使用道具 举报 送花

  • 打卡等级:以坛为家I
  • 打卡总天数:205
  • 最近打卡:2025-10-20 14:09:29

79

主题

6790

回帖

1万

积分

超级版主

积分
14472
发表于 2024-7-8 18:27:51 | 显示全部楼层
网*** 发表于 2024-7-8 14:24
看来您把互感器当成恒压器件看了,
单电源供电的运放,输入0V时候,正负输入脚没压差,不考虑失调电压情况看, ...

“看来您把互感器当成恒压器件看了”
我没有将交流电流互感器当成恒压器件,用了几十年的器件,我非常熟悉。倒是你将其当做理想恒流源是不对的,实际搭一个电路测试便知。
互感器没有电流感应时,就是一个有一定电阻(通常几十欧姆)的线圈,感应到电流时,其会按比例输出电流,前提是输出要短路(实际接近短路就可以)这就是厂家推荐的电路,运放做I-V转换,互感器两个输出端等效短路,这会得到最好的线性。如果不用运放,直接用一个电阻采样也可以,满量程时再1V RMS以内线性时可以的。
简单的电路,后面我不想再花时间讨论了,忙。
回复

使用道具 举报 送花

  • 打卡等级:以坛为家I
  • 打卡总天数:314
  • 最近打卡:2025-10-21 08:35:34
已绑定手机

10

主题

32

回帖

1611

积分

金牌会员

积分
1611
QQ
发表于 2024-8-16 14:05:01 | 显示全部楼层
旁边这个示波器看起来不错,有连接没
回复

使用道具 举报 送花

您需要登录后才可以回帖 登录 | 立即注册

本版积分规则

QQ|手机版|深圳国芯人工智能有限公司 ( 粤ICP备2022108929号-2 )

GMT+8, 2025-10-21 15:44 , Processed in 0.136550 second(s), 106 queries .

Powered by Discuz! X3.5

© 2001-2025 Discuz! Team.

快速回复 返回顶部 返回列表