找回密码
 立即注册
查看: 427|回复: 0

CAN通讯不成功

[复制链接]

1

主题

0

回帖

5

积分

新手上路

积分
5
发表于 2024-5-11 14:55:55 | 显示全部楼层 |阅读模式
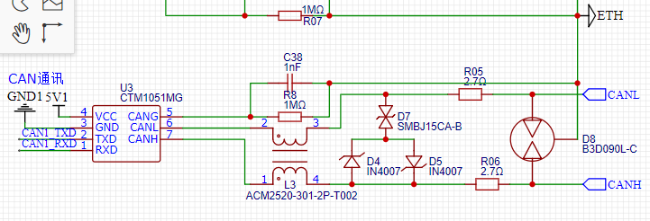
       我这个硬件用测试例程测试,上位机给这个发送CAN数据总是显示发送失败,各位给我看下硬件有没有问题哈
1715410415018.png
1715410436057.png
回复

使用道具 举报 送花

您需要登录后才可以回帖 登录 | 立即注册

本版积分规则

QQ|手机版|深圳国芯人工智能有限公司 ( 粤ICP备2022108929号-2 )

GMT+8, 2025-10-25 22:02 , Processed in 0.107240 second(s), 49 queries .

Powered by Discuz! X3.5

© 2001-2025 Discuz! Team.

快速回复 返回顶部 返回列表