找回密码
 立即注册
查看: 606|回复: 2

如何保护USB电源

[复制链接]
  • 打卡等级:以坛为家II
  • 打卡总天数:473
  • 最近打卡:2025-11-02 17:58:56
已绑定手机

249

主题

354

回帖

1927

积分

金牌会员

积分
1927
发表于 2024-4-17 18:39:21 | 显示全部楼层 |阅读模式
@H`U@49]XAHFBEIYJ5RY)}5.png


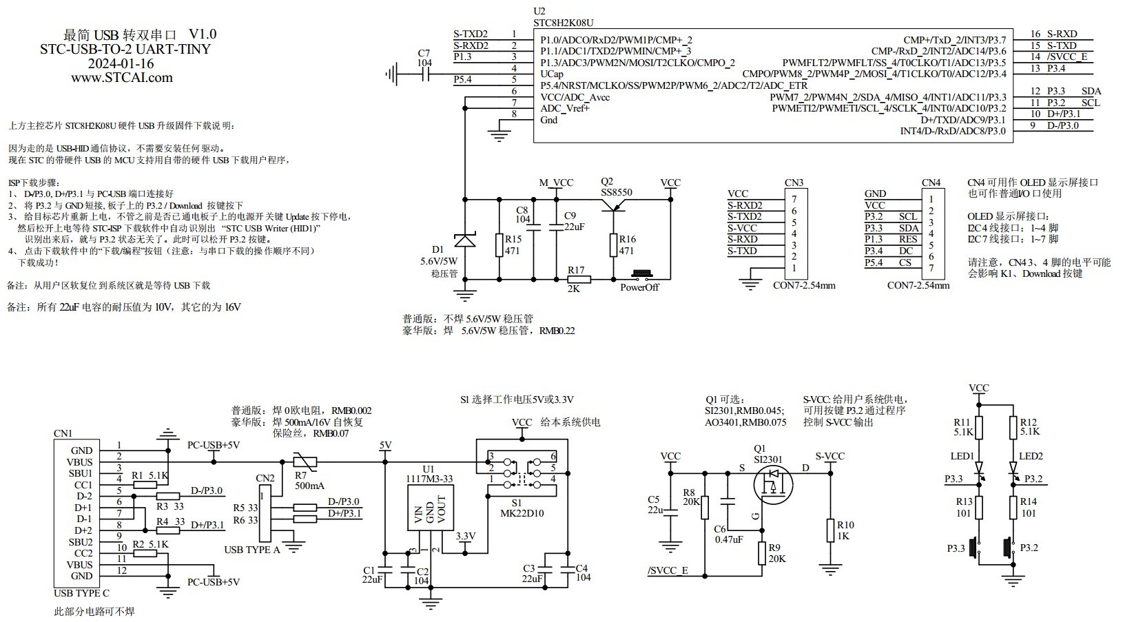
这个降压模块会影响电脑USB吗,要怎么保护电流反向流进电脑端
回复

使用道具 举报 送花

  • 打卡等级:以坛为家I
  • 打卡总天数:226
  • 最近打卡:2025-11-02 10:12:27

792

主题

1万

回帖

2万

积分

管理员

积分
20149
发表于 2024-4-17 19:49:27 | 显示全部楼层
回复

使用道具 举报 送花

  • 打卡等级:以坛为家III
  • 打卡总天数:701
  • 最近打卡:2025-11-02 08:53:05
已绑定手机

54

主题

1924

回帖

4157

积分

论坛元老

积分
4157
发表于 2024-4-17 21:44:54 | 显示全部楼层
我一般在到USB到板子这边串一个二极管
回复

使用道具 举报 送花

您需要登录后才可以回帖 登录 | 立即注册

本版积分规则

QQ|手机版|深圳国芯人工智能有限公司 ( 粤ICP备2022108929号-2 )

GMT+8, 2025-11-3 04:17 , Processed in 0.136118 second(s), 59 queries .

Powered by Discuz! X3.5

© 2001-2025 Discuz! Team.

快速回复 返回顶部 返回列表