找回密码
 立即注册
查看: 1226|回复: 1

关于产品使用RS485通讯下载问题!

[复制链接]
  • 打卡等级:常住居民I
  • 打卡总天数:72
  • 最近打卡:2025-10-22 20:23:37

37

主题

69

回帖

513

积分

高级会员

积分
513
发表于 2024-3-27 12:46:41 | 显示全部楼层 |阅读模式
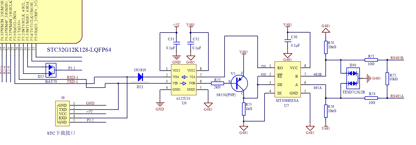
公司开发的产品一般都带RS485通讯口,为了不拆盖能下载程序,就将485口选在P3.0/P3.1输出同时满足下载用,PCB板上也保留5芯下载孔调试仿真用;但是每次用485下载要点好几次才能下载成功,我是利用通讯接收到指定命令后,执行软复位IAP_CONTR|=0x60进行下载程序;请教一下,电路中D21/1N5819是否有必要,会影响J6口调试下载吗?
485下载.jpg
回复

使用道具 举报 送花

  • 打卡等级:以坛为家I
  • 打卡总天数:219
  • 最近打卡:2025-10-27 09:19:06

16

主题

623

回帖

3423

积分

超级版主

积分
3423
发表于 2024-3-27 13:18:09 | 显示全部楼层
参考此帖:
单片机如何通过RS485通信电路下载程序 | 核心技术贴
https://www.stcaimcu.com/forum.php?mod=viewthread&tid=5057
(出处: 国芯论坛-STC全球32位8051爱好者互助交流社区)
回复

使用道具 举报 送花

您需要登录后才可以回帖 登录 | 立即注册

本版积分规则

QQ|手机版|深圳国芯人工智能有限公司 ( 粤ICP备2022108929号-2 )

GMT+8, 2025-10-28 08:19 , Processed in 0.114677 second(s), 57 queries .

Powered by Discuz! X3.5

© 2001-2025 Discuz! Team.

快速回复 返回顶部 返回列表