找回密码
 立即注册
查看: 2531|回复: 2

调试好了的PMOS开关用于实际单片机控制电路时无法关断的原因

[复制链接]
  • 打卡等级:以坛为家III
  • 打卡总天数:614
  • 最近打卡:2025-11-07 10:13:56

49

主题

190

回帖

2575

积分

金牌会员

积分
2575
发表于 2024-2-1 11:30:37 | 显示全部楼层 |阅读模式

我最近玩单片机时用到了一个AO3401的电源开关,用来控制显示屏的供电,发现了开关无法关断的问题,问题很明显、解决方法也很简单,分享于此仅供新手参考吧。
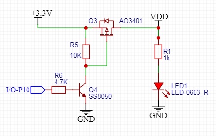
由PMOS+NPN三极管组成的3.3V(或5V)电源开关在单片机控制系统中使用很多,下图就是一个网上流传很久的应用电路原理图:

00111.jpg

网上也常有小伙伴提出这个电路在使用时有无法切断电源或者断电不彻底的问题,在最近使用调试这个开关电路时我也遇到了同样的问题,P10高电平时AO3401导通这是毫问题的,仅仅是上述图示的电路时,P10低电平时AO3401关断也是毫无问题的,不但时软件仿真没问题、实际元件搭焊电路测试也是没问题的,但是将这个开关电路用于单片机后侧的设备控制时,导通依然没问题但却无法关断了,关断后仍然有2V多电压存在,电路如下图示:
00112.jpg

这个电路中的AO3401无法关断的原因其实很简单,就是单片机与设备之间的连线馈电导致的,知道了原因就容易解决了,P10发送低电平关闭指令前把所有相关的控制引脚配置为高阻态就可以了。
回复

使用道具 举报 送花

  • 打卡等级:以坛为家III
  • 打卡总天数:621
  • 最近打卡:2025-10-25 11:11:12
已绑定手机

25

主题

592

回帖

3098

积分

论坛元老

积分
3098
发表于 2024-2-1 11:47:19 | 显示全部楼层
不停地学习
回复

使用道具 举报 送花

  • 打卡等级:以坛为家III
  • 打卡总天数:688
  • 最近打卡:2025-11-07 08:25:29

21

主题

573

回帖

3486

积分

论坛元老

积分
3486
发表于 2024-2-1 13:44:30 | 显示全部楼层
涨知识了,收藏备用
回复

使用道具 举报 送花

您需要登录后才可以回帖 登录 | 立即注册

本版积分规则

QQ|手机版|深圳国芯人工智能有限公司 ( 粤ICP备2022108929号-2 )

GMT+8, 2025-11-7 19:55 , Processed in 0.102161 second(s), 59 queries .

Powered by Discuz! X3.5

© 2001-2025 Discuz! Team.

快速回复 返回顶部 返回列表