找回密码
 立即注册
查看: 3656|回复: 13

ADC进行两路NTC测温度误差大 | 已解决

[复制链接]
  • 打卡等级:初来乍到
  • 打卡总天数:6
  • 最近打卡:2025-08-21 17:00:43

2

主题

14

回帖

174

积分

注册会员

积分
174
发表于 2024-1-29 11:52:49 | 显示全部楼层 |阅读模式
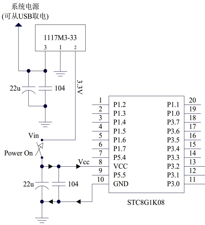
      用STC8G1K08A做了一个老笔记本CPU和独显测温电路,一路NTC检测CPU温度,另一路NTC检测显卡温度,直接用官网试验箱NTC测温的程序,分别用P54,P55两路ADC对NTC进行检测温度,通过STC串口助手打印到电脑上,P33输出PWM进行风扇转速控制。通过USB取电,在不接风扇和有或无虚线框LDO部份,两路NTC温度检测均正常误差0.几度(两路NTC测室温,3.3V供电时有改程序对应ADC值),ADC每5S定时中断检测一次,先通道P54再通道P55取最大值,PWM通过MOS驱动风扇调速测试功能也正常。
     问题:正准备将NTC往散热器贴,发现NTC检测的室温结果稍正常点的时候两路相差2度左右,大部份时间差10多度,断电重启MCU后有时候能恢复到2度左右误差,有时候通道P54偏大有时候通道P55偏大,也有试着将虚线框中LDO电路接入结果依旧,断开风扇供电后ADC检测NTC温度结果恢复正常且两路偏差较小,只要接入了风扇开始工作就不正常了。
    电路如下,请大家帮忙分析一下是NTC电路接法不对还是电路其它地方有问题,想着是电源干扰LDO部份后加测试的,因程序电脑在家只能文字描述一下现象,电路图也是按实际接线临时画的,理解一下。

原理图

原理图
回复

使用道具 举报 送花

  • 打卡等级:以坛为家I
  • 打卡总天数:212
  • 最近打卡:2025-10-19 11:57:43

788

主题

1万

回帖

1万

积分

管理员

积分
19857
发表于 2024-1-29 12:02:15 | 显示全部楼层

电源设计参考下图

截图202401291201505849.jpg
回复

使用道具 举报 送花

  • 打卡等级:以坛为家I
  • 打卡总天数:212
  • 最近打卡:2025-10-19 11:57:43

788

主题

1万

回帖

1万

积分

管理员

积分
19857
发表于 2024-1-29 12:04:19 | 显示全部楼层
ADC 设计参考下图


截图202401291203326074.jpg
截图202401291204163721.jpg

回复

使用道具 举报 送花

  • 打卡等级:以坛为家I
  • 打卡总天数:212
  • 最近打卡:2025-10-19 11:57:43

788

主题

1万

回帖

1万

积分

管理员

积分
19857
发表于 2024-1-29 12:06:05 | 显示全部楼层
回复

使用道具 举报 送花

  • 打卡等级:初来乍到
  • 打卡总天数:6
  • 最近打卡:2025-08-21 17:00:43

2

主题

14

回帖

174

积分

注册会员

积分
174
发表于 2024-1-29 12:31:35 | 显示全部楼层
神*** 发表于 2024-1-29 12:04
ADC 设计参考下图

谢谢,晚上回去加个0欧电阻试一下。

点评

你没看懂  详情 回复 发表于 2024-1-29 12:59
回复

使用道具 举报 送花

  • 打卡等级:以坛为家I
  • 打卡总天数:212
  • 最近打卡:2025-10-19 11:57:43

788

主题

1万

回帖

1万

积分

管理员

积分
19857
发表于 2024-1-29 12:59:25 | 显示全部楼层
cla*** 发表于 2024-1-29 12:31
谢谢,晚上回去加个0欧电阻试一下。

你没看懂
回复

使用道具 举报 送花

  • 打卡等级:初来乍到
  • 打卡总天数:6
  • 最近打卡:2025-08-21 17:00:43

2

主题

14

回帖

174

积分

注册会员

积分
174
发表于 2024-1-29 16:19:18 | 显示全部楼层
本帖最后由 clamb 于 2024-1-30 15:38 编辑

我才看到有个PCB截图,是不是可以理解为以前模电说的“一点接地”?

点评

各个重要的子系统的地,最后在系统地处会合  详情 回复 发表于 2024-1-29 16:25
回复

使用道具 举报 送花

  • 打卡等级:以坛为家I
  • 打卡总天数:212
  • 最近打卡:2025-10-19 11:57:43

788

主题

1万

回帖

1万

积分

管理员

积分
19857
发表于 2024-1-29 16:25:22 | 显示全部楼层
cla*** 发表于 2024-1-29 16:19
我才看到有个PCB截图,是不是可以理解为以前模电说的“一点接线”?

各个重要的子系统的地,最后在系统地处会合
回复

使用道具 举报 送花

  • 打卡等级:初来乍到
  • 打卡总天数:6
  • 最近打卡:2025-08-21 17:00:43

2

主题

14

回帖

174

积分

注册会员

积分
174
发表于 2024-1-29 18:17:14 | 显示全部楼层
神*** 发表于 2024-1-29 16:25
各个重要的子系统的地,最后在系统地处会合

十分感谢,把风扇MOS地移到系统地上问题马上解决,玩STC这么多年第一次遇到地的问题。

000

000

点评

一点接地很重要。  详情 回复 发表于 2024-1-29 19:38
回复

使用道具 举报 送花

  • 打卡等级:以坛为家I
  • 打卡总天数:203
  • 最近打卡:2025-10-18 10:10:22

78

主题

6787

回帖

1万

积分

超级版主

积分
14435
发表于 2024-1-29 19:38:04 | 显示全部楼层
cla*** 发表于 2024-1-29 18:17
十分感谢,把风扇MOS地移到系统地上问题马上解决,玩STC这么多年第一次遇到地的问题。
...

有模拟信号时,一点接地很重要。
回复

使用道具 举报 送花

您需要登录后才可以回帖 登录 | 立即注册

本版积分规则

QQ|手机版|深圳国芯人工智能有限公司 ( 粤ICP备2022108929号-2 )

GMT+8, 2025-10-19 16:27 , Processed in 0.139922 second(s), 101 queries .

Powered by Discuz! X3.5

© 2001-2025 Discuz! Team.

快速回复 返回顶部 返回列表