找回密码
 立即注册
楼主: 神农鼎

立创开源【最简 USB 转 双串口】@8H2K08U-45I-SOP16

  [复制链接]
  • 打卡等级:以坛为家II
  • 打卡总天数:504
  • 最近打卡:2025-10-12 00:10:12

0

主题

333

回帖

490

积分

中级会员

积分
490
发表于 2024-4-13 22:10:46 | 显示全部楼层
不错,考虑自己做一个
回复

使用道具 举报 送花

  • 打卡等级:以坛为家II
  • 打卡总天数:498
  • 最近打卡:2025-10-12 00:23:35
已绑定手机

2

主题

19

回帖

2148

积分

金牌会员

积分
2148
发表于 2024-4-16 10:37:16 | 显示全部楼层
问一下这个STC8H2K08U 可以用stc8h1k08代替制作USB转双串口吗?手上只有stc8h1k08 TSSOP20 封装的,没有这个8H2K08U,这两个芯片性能方面主要差异在哪里?我看了8H的规格书没看到。
回复

使用道具 举报 送花

  • 打卡等级:以坛为家II
  • 打卡总天数:502
  • 最近打卡:2025-10-13 00:09:01

4

主题

246

回帖

2291

积分

金牌会员

积分
2291
发表于 2024-4-17 13:09:54 | 显示全部楼层
{:5_286:}用QFN,还能再精简下
回复

使用道具 举报 送花

  • 打卡等级:以坛为家I
  • 打卡总天数:280
  • 最近打卡:2025-10-09 11:59:55

3

主题

151

回帖

701

积分

高级会员

积分
701
发表于 2024-4-18 21:50:16 | 显示全部楼层
神*** 发表于 2024-1-3 10:19
延伸阅读:【一箭双雕之USB转双串口, 10Mbps】

波特率自适应或者通过任意串口助手设置的波特率能正常使用么,还是仅限于STC-ISP
回复

使用道具 举报 送花

  • 打卡等级:以坛为家II
  • 打卡总天数:586
  • 最近打卡:2025-10-13 00:13:17
已绑定手机

19

主题

3269

回帖

6028

积分

论坛元老

积分
6028
发表于 2024-4-20 16:26:22 | 显示全部楼层
咫尺*** 发表于 2024-4-18 21:50
波特率自适应或者通过任意串口助手设置的波特率能正常使用么,还是仅限于STC-ISP
...

看下这个贴https://www.stcaimcu.com/forum.php?mod=viewthread&tid=7781
回复

使用道具 举报 送花

  • 打卡等级:以坛为家I
  • 打卡总天数:226
  • 最近打卡:2025-10-11 22:52:44
已绑定手机

5

主题

114

回帖

682

积分

高级会员

积分
682
发表于 2024-4-26 16:54:33 | 显示全部楼层
已经免费打版了!
回复

使用道具 举报 送花

  • 打卡等级:以坛为家I
  • 打卡总天数:239
  • 最近打卡:2025-09-30 15:44:48

1

主题

65

回帖

491

积分

中级会员

积分
491
发表于 2024-4-29 14:13:02 来自手机 | 显示全部楼层
有个问题,两个串口一般情况下用。顺便做个标记后续有想法复现一个
回复

使用道具 举报 送花

  • 打卡等级:常住居民III
  • 打卡总天数:125
  • 最近打卡:2025-09-04 19:25:16

5

主题

74

回帖

731

积分

高级会员

积分
731
发表于 2024-5-7 18:12:47 | 显示全部楼层
最简单的双串口
回复

使用道具 举报 送花

  • 打卡等级:以坛为家II
  • 打卡总天数:513
  • 最近打卡:2025-10-13 07:26:51
已绑定手机

154

主题

1889

回帖

2579

积分

金牌会员

积分
2579
发表于 2024-6-2 16:26:36 | 显示全部楼层
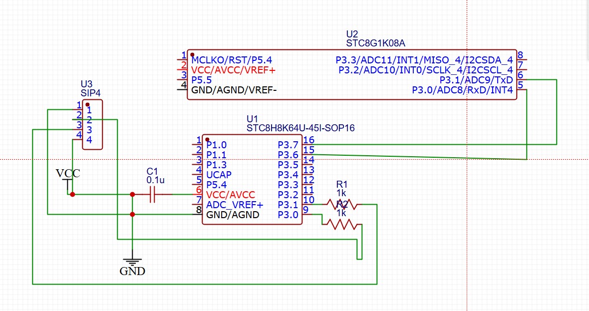
手搓了一个,电路图如下,老是卡在 调节频率
是哪里出问题了.
64u已经下载自身那个程序
给目标单片机下载的时候老是卡在调节频率上
截图202406021625526561.jpg
回复

使用道具 举报 送花

  • 打卡等级:以坛为家I
  • 打卡总天数:206
  • 最近打卡:2025-10-13 01:10:06

786

主题

1万

回帖

1万

积分

管理员

积分
19685
发表于 2024-6-2 17:01:22 | 显示全部楼层

回复

使用道具 举报 送花

您需要登录后才可以回帖 登录 | 立即注册

本版积分规则

QQ|手机版|深圳国芯人工智能有限公司 ( 粤ICP备2022108929号-2 )

GMT+8, 2025-10-13 09:49 , Processed in 0.172782 second(s), 120 queries .

Powered by Discuz! X3.5

© 2001-2025 Discuz! Team.

快速回复 返回顶部 返回列表