找回密码
 立即注册
查看: 44086|回复: 69

51 开源:USB声卡-STC32F-HSPWM驱动MOSFET做D类功放直接驱动音箱24V供电输出60W+60W

[复制链接]
  • 打卡等级:以坛为家I
  • 打卡总天数:251
  • 最近打卡:2025-12-15 16:07:19

84

主题

7144

回帖

1万

积分

超级版主

积分
15233
发表于 2023-12-12 14:14:56 | 显示全部楼层 |阅读模式
51 开源:USB声卡-STC32F-HSPWM驱动MOSFET
D类功放直接驱动音箱===24V 供电输出 60W + 60W, 2023/12/25更新
无需专门的功放,STC32F12K54的HSPWM直接驱动MOSFET做D类功放,BTL输出,24V供电,无明显失真,就可以输出正弦波功率有效值:
8欧姆负载:30W+30W,效率95%。
6欧姆负载:40W+40W,效率93%。
4欧姆负载:60W+60W,效率92%。
虽然是70KHz 12bit的PWM,但是用8寸的书架音箱听感还是不错的,小音量音质都还可以。
静音时,耳朵凑近音箱会听到一点点沙沙声,D类常见。
D类效率是非常高的,一般在90%以上,实测8欧姆负载,正弦波满功率效率可达95%,损失的功率基本在输出滤波电感(有点发热)。
由于是70KHz的PWM,所以输出音频LC滤波截止频率不能太高,本例为13KHz,声音实际听感很好的,特别合适用于公共场合的广播,
低压直流供电,功率大,效率高,省电。
或者用于户外扩音播放,电池供电续航超长。音乐功率的特点是,平均功率很小,比如输出峰值30W+30W,但实际平均功率一共不超过10W。
功放成本也不高,驱动芯片EG2104S几毛钱,MOSFET也是几毛钱一片,但是电流可以连续输出10A(峰值)没问题(要增加风扇散热)。
或者可以改为ADC输入音频,将ADC值送HSPWM就可以做线路输入了。
功放使用电容隔直输出,不需要喇叭保护电路。隔直电容使用4700uF/25V LOW ESR电容,保证低音基本无衰减。
51 开源:USB声卡-STC32F-HSPWM驱动MOSFET
D类功放直接驱动音箱===24V 供电输出 60W + 60W
无需专门的功放,STC32F12K54的HSPWM直接驱动MOSFET做D类功放
BTL输出,24V供电,无明显失真,就可以输出正弦波功率有效值 !
电脑可以使用任意播放软件,插入USB就是一个带D类功率放大的外置声卡 !
STC32F12K54下载程序时选择主频56MHz, MCU内部用PLL将时钟倍频到
287MHzHSPWM时钟,12bit的PWM频率为70KHz,LC滤波截止频率为13KHz。
我先是用“追风剑+洞洞板”验证,然后打板验证, 4个半桥推挽输出,可以做:
D类功放、普通有刷电机驱动两相步进电机直接细分驱动
输出单相交流电三相交流电逆变实验、驱动三相交流电机实验等等。

未命名.JPG
未命名1.JPG
附件有PDF版的清晰电路图,这里贴出快速预览:
截图202509111449161938.jpg
未命名3.JPG
程序源码
34-STC32F-USB声卡-HSPWM驱动MOSFET输出D类驱动音箱.rar (347.11 KB, 下载次数: 599)

STC32F系列USB声卡-HSPWM驱动MOSFET做D类功放.pdf

97.05 KB, 下载次数: 572

回复

使用道具 举报 送花

  • 打卡等级:以坛为家I
  • 打卡总天数:266
  • 最近打卡:2025-12-16 08:29:17

812

主题

1万

回帖

2万

积分

管理员

积分
21270
发表于 2023-12-12 15:40:50 | 显示全部楼层
51 开源:USB声卡-STC32F-HSPWM驱动MOSFET
D类功放直接驱动音箱===24V 供电输出 60W + 60W, 2023/12/25更新

演示视频:

STC32F-PWM转音频-昨日重现

  





展示图片:
截图202401090932502028.jpg
回复

使用道具 举报 送花

  • 打卡等级:以坛为家I
  • 打卡总天数:266
  • 最近打卡:2025-12-16 08:29:17

812

主题

1万

回帖

2万

积分

管理员

积分
21270
发表于 2023-12-12 15:40:56 | 显示全部楼层
占楼
回复

使用道具 举报 送花

  • 打卡等级:以坛为家II
  • 打卡总天数:598
  • 最近打卡:2025-12-16 09:54:42

2

主题

163

回帖

3862

积分

论坛元老

积分
3862
发表于 2023-12-12 16:03:35 | 显示全部楼层
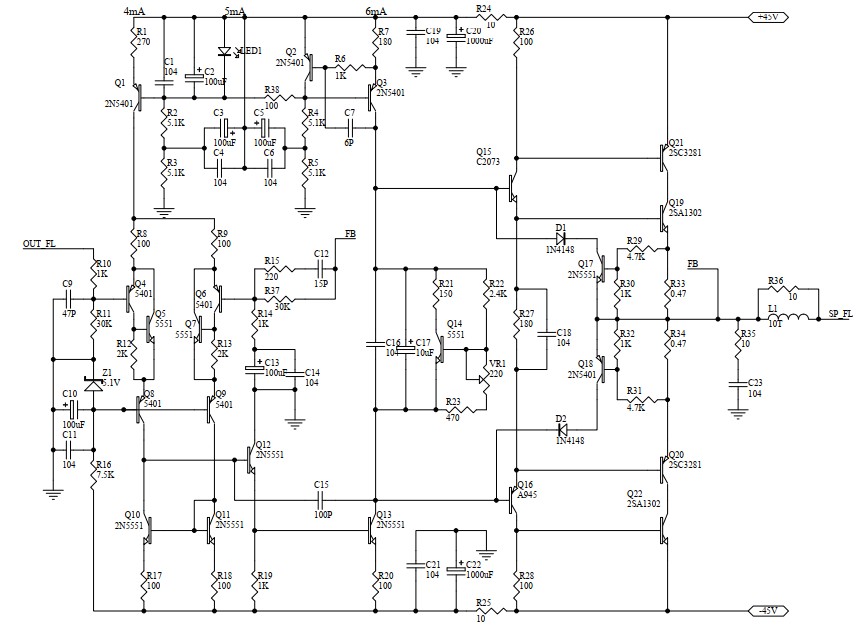
这么多分元件,大家后面方便DIY吗

点评

4个半桥而已,电路相同,只要按图设计,100%成功。 真正的分立零件功放,我贴一个多年前设计的AB类主功放部分,一个声道: [attachimg]29404[/attachimg]  详情 回复 发表于 2023-12-12 16:29
这是 检验自己的大学记忆力  发表于 2023-12-12 16:17
回复

使用道具 举报 送花

  • 打卡等级:以坛为家III
  • 打卡总天数:726
  • 最近打卡:2025-12-16 07:00:13

24

主题

537

回帖

1583

积分

荣誉版主

积分
1583
发表于 2023-12-12 16:22:23 | 显示全部楼层
24V3A的开关电源够用吗?

点评

8欧姆负载,够的,留点余量也是3.5A,满音量平均电流不到0.5A。  详情 回复 发表于 2024-1-4 13:06
回复

使用道具 举报 送花

  • 打卡等级:以坛为家I
  • 打卡总天数:251
  • 最近打卡:2025-12-15 16:07:19

84

主题

7144

回帖

1万

积分

超级版主

积分
15233
发表于 2023-12-12 16:29:16 | 显示全部楼层
hu_ji*** 发表于 2023-12-12 16:03
这么多分元件,大家后面方便DIY吗

4个半桥而已,电路相同,只要按图设计,100%成功。


真正的分立零件功放,我贴一个多年前设计的AB类主功放部分,一个声道:
截图202312121629039475.jpg


回复

使用道具 举报 送花

  • 打卡等级:以坛为家II
  • 打卡总天数:515
  • 最近打卡:2025-12-16 08:51:53
已绑定手机

3

主题

36

回帖

1871

积分

金牌会员

积分
1871
发表于 2023-12-13 10:52:33 | 显示全部楼层
这个没有反馈的 效果会怎样呢?

点评

效果可以的,相当不错。 有一些D类功放也是没有反馈的。 电感使用屏蔽电感,饱和电流至少5A,电容用2.2uF100V CBB电容,截止频率13KHz,相当不错。  详情 回复 发表于 2023-12-13 16:29
回复

使用道具 举报 送花

  • 打卡等级:以坛为家III
  • 打卡总天数:722
  • 最近打卡:2025-12-16 09:21:31
已绑定手机

34

主题

457

回帖

3236

积分

论坛元老

积分
3236
发表于 2023-12-13 16:16:10 | 显示全部楼层
这个 功放电路和步进电机驱动器差不多。是不是可以用来改造?

点评

我洞洞板验证时,MOSFET就是用的无刷电机的驱动电路来做的。  详情 回复 发表于 2023-12-13 16:30
回复

使用道具 举报 送花

  • 打卡等级:以坛为家I
  • 打卡总天数:251
  • 最近打卡:2025-12-15 16:07:19

84

主题

7144

回帖

1万

积分

超级版主

积分
15233
发表于 2023-12-13 16:29:22 | 显示全部楼层
pro*** 发表于 2023-12-13 10:52
这个没有反馈的 效果会怎样呢?

效果可以的,相当不错。
有一些D类功放也是没有反馈的。
电感使用屏蔽电感,饱和电流至少5A,电容用2.2uF100V CBB电容,截止频率13KHz,相当不错。
回复

使用道具 举报 送花

  • 打卡等级:以坛为家I
  • 打卡总天数:251
  • 最近打卡:2025-12-15 16:07:19

84

主题

7144

回帖

1万

积分

超级版主

积分
15233
发表于 2023-12-13 16:30:21 | 显示全部楼层
jackf*** 发表于 2023-12-13 16:16
这个 功放电路和步进电机驱动器差不多。是不是可以用来改造?

我洞洞板验证时,MOSFET就是用的无刷电机的驱动电路来做的。
回复

使用道具 举报 送花

您需要登录后才可以回帖 登录 | 立即注册

本版积分规则

QQ|手机版|深圳国芯人工智能有限公司 ( 粤ICP备2022108929号-2 )

GMT+8, 2025-12-16 16:03 , Processed in 0.117706 second(s), 86 queries .

Powered by Discuz! X3.5

© 2001-2025 Discuz! Team.

快速回复 返回顶部 返回列表