找回密码
 立即注册
查看: 1691|回复: 1

STC12C5A60S2 ISP烧写问题

[复制链接]

5

主题

6

回帖

56

积分

注册会员

积分
56
发表于 2023-11-4 11:26:00 | 显示全部楼层 |阅读模式
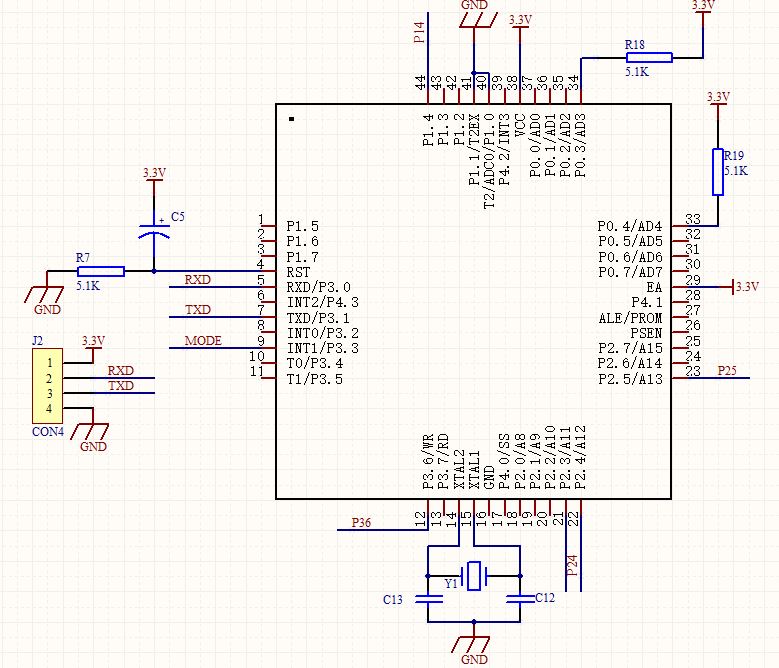
各位请教一下,我用STC12C5A60S2,原理图如下,但是无法烧写程序,失败的信息如下,请问这是什么原因。我之前一直用STC89LE516芯片,烧写的步骤一样的,都没有问题,换了STC12C5A60S2芯片之后就不行,STC12C5A60S2和STC89le516 在芯片管脚和封装上是完全一样,我是将电路板上的STC89le516直接换成了 STC12C5A60S2,用了一个USB转TTL。 希望大佬指导! 222.JPG 333.jpg 1111.JPG
回复

使用道具 举报 送花

  • 打卡等级:以坛为家I
  • 打卡总天数:262
  • 最近打卡:2025-08-05 16:28:49
已绑定手机

29

主题

781

回帖

3698

积分

超级版主

积分
3698
QQ
发表于 2023-11-4 11:57:20 | 显示全部楼层
您这边可以加一下我的QQ3133693787,我周一给您安排我司最新的烧录工具STC-USB Link1D6
回复

使用道具 举报 送花

您需要登录后才可以回帖 登录 | 立即注册

本版积分规则

QQ|手机版|深圳国芯人工智能有限公司 ( 粤ICP备2022108929号-2 )

GMT+8, 2025-11-8 00:12 , Processed in 0.099021 second(s), 53 queries .

Powered by Discuz! X3.5

© 2001-2025 Discuz! Team.

快速回复 返回顶部 返回列表