找回密码
 立即注册
楼主: 王昱顺

【STC-FOC】Fast-SVPWM输出!STC32F12K54实现,32位8051,全开源软件/硬件

  [复制链接]
  • 打卡等级:以坛为家III
  • 打卡总天数:711
  • 最近打卡:2026-05-07 12:22:27
已绑定手机
已实名认证

131

主题

3419

回帖

8936

积分

版主

积分
8936
发表于 2023-9-13 16:10:19 | 显示全部楼层
zq98*** 发表于 2023-9-13 15:05
这个触摸屏也挺好的,有地方买么

这个是淘晶驰的触摸屏,淘宝上可以搜索到的。里面这块是个4.3寸的屏幕
回复

使用道具 举报 送花

  • 打卡等级:以坛为家III
  • 打卡总天数:609
  • 最近打卡:2026-05-08 08:31:04

13

主题

139

回帖

2490

积分

金牌会员

积分
2490
发表于 2023-9-14 12:18:25 | 显示全部楼层
强烈支持   找FOC控制很久了     楼主能先把开环完善下吗?      使用的什么观测器?

点评

开环会存在电流取值不合适,电机发烫和高速性能不行的情况。现在在完善有感foc,至于说的观测器那个是无感foc的范畴,我还要再研究研究  详情 回复 发表于 2023-9-15 10:39
回复

使用道具 举报 送花

  • 打卡等级:以坛为家III
  • 打卡总天数:711
  • 最近打卡:2026-05-07 12:22:27
已绑定手机
已实名认证

131

主题

3419

回帖

8936

积分

版主

积分
8936
发表于 2023-9-15 10:39:06 | 显示全部楼层
lzz*** 发表于 2023-9-14 12:18
强烈支持   找FOC控制很久了     楼主能先把开环完善下吗?      使用的什么观测器? ...

开环会存在电流取值不合适,电机发烫和高速性能不行的情况。现在在完善有感foc,至于说的观测器那个是无感foc的范畴,我还要再研究研究
回复

使用道具 举报 送花

  • 打卡等级:以坛为家III
  • 打卡总天数:711
  • 最近打卡:2026-05-07 12:22:27
已绑定手机
已实名认证

131

主题

3419

回帖

8936

积分

版主

积分
8936
发表于 2023-9-17 16:41:30 | 显示全部楼层
电流闭环完成啦!晚上出效果视频,代码已经贴上了
回复

使用道具 举报 送花

  • 打卡等级:以坛为家II
  • 打卡总天数:401
  • 最近打卡:2026-05-08 09:46:24

850

主题

1万

回帖

2万

积分

管理员

积分
23212
发表于 2023-9-17 19:16:13 | 显示全部楼层
好,少年强则国强,32位8051才1岁
等视频出来,全网推进,全国学习
回复

使用道具 举报 送花

  • 打卡等级:初来乍到
  • 打卡总天数:1
  • 最近打卡:2024-01-09 08:51:18

0

主题

13

回帖

198

积分

注册会员

积分
198
发表于 2023-9-18 09:07:14 | 显示全部楼层

谁有空用楼主的文件到JLC贴个板子学习下,AA分担费用;

点评

目前的硬件电路存在以下问题: 5V降压部分在电机较高速度时,突然关断外部输入会造成脉冲感应电动势烧毁5v降压芯片。解决办法是增加一个大一点的电容并且并一个tvs防止反向电压。 其他部分运行正常,暂无发热/短路  详情 回复 发表于 2023-9-18 09:44
回复

使用道具 举报 送花

  • 打卡等级:以坛为家III
  • 打卡总天数:711
  • 最近打卡:2026-05-07 12:22:27
已绑定手机
已实名认证

131

主题

3419

回帖

8936

积分

版主

积分
8936
发表于 2023-9-18 09:44:15 | 显示全部楼层
xiao*** 发表于 2023-9-18 09:07
谁有空用楼主的文件到JLC贴个板子学习下,AA分担费用;
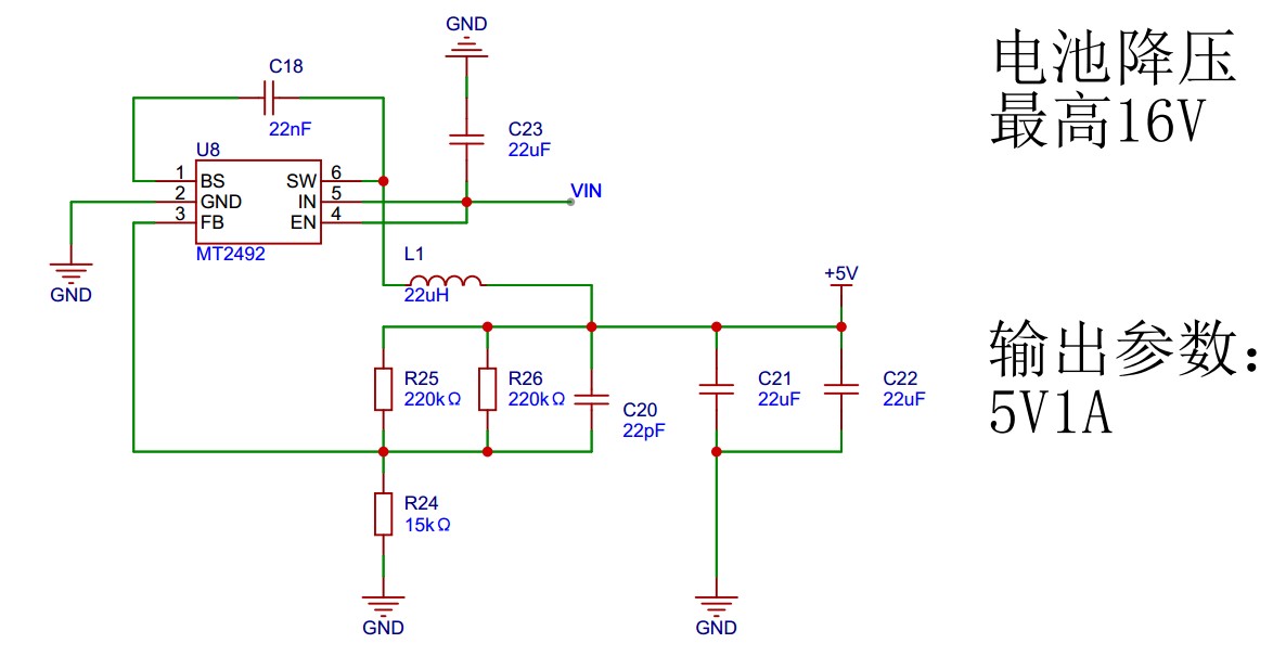
目前的硬件电路存在以下问题:
5V降压部分在电机较高速度时,突然关断外部输入会造成脉冲感应电动势烧毁5v降压芯片。

解决办法是增加一个大一点的电容并且并一个tvs防止反向电压。

其他部分运行正常,暂无发热/短路问题。


点评

电机转速较高时,反电动势也比较高,电源IC是最高16V的,比较危险。建议措施: 1、输入电容使用2个低ESR的470uF并联(好多电调就是用2个低ESR的220uF或470uF并联),用于吸收反电动势。使用并联15V TVS效果不好,因  详情 回复 发表于 2023-9-18 15:12
烧电源IC, 附件是您开源的第一版原理图,建议: [attachimg]21687[/attachimg] [attachimg]21690[/attachimg] [attachimg]21691[/attachimg] 建议电源IC 改成下面的耐压更更高的: [attachimg]21692[/attachimg  详情 回复 发表于 2023-9-18 13:15
回复

使用道具 举报 送花

  • 打卡等级:初来乍到
  • 打卡总天数:1
  • 最近打卡:2024-01-09 08:51:18

0

主题

13

回帖

198

积分

注册会员

积分
198
发表于 2023-9-18 10:38:01 | 显示全部楼层
本帖最后由 xiaoyao 于 2023-9-18 10:43 编辑
王*** 发表于 2023-9-18 09:44
目前的硬件电路存在以下问题:
5V降压部分在电机较高速度时,突然关断外部输入会造成脉冲感应电动势烧毁5 ...

建议:
1:电源部分24V输入增加10mm 2个680UF电解;
2:24V输入到5V降压芯片前串个SS34二极管,降压5V电源的输入输出增加220UF电解电容;
3:LED指示灯限流电阻33欧姆改为330欧姆;
3:有多余IO增加1个24C02存储;
截图202309181037294708.jpg


点评

建议收到,在完善剩余两个环(位置环,速度环)后,会着手优化电路板。 ==关于at24c02,我觉得可以用单片机内部的EEPROM直接进行数据保存.  详情 回复 发表于 2023-9-18 11:32
回复

使用道具 举报 送花

  • 打卡等级:以坛为家III
  • 打卡总天数:711
  • 最近打卡:2026-05-07 12:22:27
已绑定手机
已实名认证

131

主题

3419

回帖

8936

积分

版主

积分
8936
发表于 2023-9-18 11:32:28 | 显示全部楼层
xiao*** 发表于 2023-9-18 10:38
建议:
1:电源部分24V输入增加10mm 2个680UF电解;
2:24V输入到5V降压芯片前串个SS34二极管,降压5V电源 ...

建议收到,在完善剩余两个环(位置环,速度环)后,会着手优化电路板。
==关于at24c02,我觉得可以用单片机内部的EEPROM直接进行数据保存.
回复

使用道具 举报 送花

  • 打卡等级:以坛为家II
  • 打卡总天数:401
  • 最近打卡:2026-05-08 09:46:24

850

主题

1万

回帖

2万

积分

管理员

积分
23212
发表于 2023-9-18 13:15:16 | 显示全部楼层
王*** 发表于 2023-9-18 09:44
目前的硬件电路存在以下问题:
5V降压部分在电机较高速度时,突然关断外部输入会造成脉冲感应电动势烧毁5 ...

烧如下电源IC, 附件是您开源的第一版原理图

截图202309181309359474.jpg

截图202309181312373764.jpg

截图202309181312582623.jpg
MT2942, 耐压16V
建议将您上面这个电源IC,MT2942 改成下面的耐压更高的:


XL1509-5.0, 耐压40V
可用40V 以下输入的DC-DC降压芯片 XL1509-5.0,
产生5V输出的电源, RMB0.54

截图202309181315102978.jpg
截图202309181321276281.jpg

另外加上如下保护电路:
1, 自恢复保险丝/根据实际电流消耗选择
2, 5.6V/5W的稳压管,反应速度是微秒级:
截图202309181317418743.jpg
https://www.stcaimcu.com/forum.p ... 1178&extra=page%3D1





SCH_FOC驱动板电路图_2023-09-11.pdf

753.82 KB, 下载次数: 227

C89358_DC-DC电源芯片_MT2492_规格书_西安航天民芯DC-DC电源芯片规格书.PDF

584.27 KB, 下载次数: 207

C61063_DC-DC电源芯片_XL1509-5.0E1_规格书_XLSEMI(芯龙)DC-DC电源芯片规格书.PDF

271.21 KB, 下载次数: 213

回复

使用道具 举报 送花

您需要登录后才可以回帖 登录 | 立即注册

本版积分规则

QQ|手机版|深圳国芯人工智能有限公司 ( 粤ICP备2022108929号-2 )

GMT+8, 2026-5-9 00:35 , Processed in 0.141167 second(s), 104 queries .

Powered by Discuz! X3.5

© 2001-2026 Discuz! Team.

快速回复 返回顶部 返回列表