找回密码
 立即注册
查看: 3322|回复: 11

基于STC8H8K64U和I2C-OLED12864的QC3.0超小电源[3.6-20V]

[复制链接]
  • 打卡等级:以坛为家II
  • 打卡总天数:497
  • 最近打卡:2025-10-31 11:22:21

2

主题

32

回帖

1909

积分

金牌会员

积分
1909
发表于 2023-5-24 17:01:35 | 显示全部楼层 |阅读模式
本帖最后由 D_Works 于 2023-6-3 10:21 编辑

基于STC8H8K64U和I2C-OLED12864的QC3.0超小电源[3.6V-20V]
更新:最近发现降低采样速率(设置500ms以上采样)就和万用表一致了,所以,并不是精度不够,是精度超过普通万用表了!
很早就想做一个基于QC3.0的可调电源了,这两天有空,就开工了。

需要配合QC3.0的手机充电器使用,具体调整范围,看充电器的范围。我用的小米的28W充电头,可以实现3.6-20V,0.2V步进可调。
1.原理,如下图。

QC3.0原理

QC3.0原理


2.实现,采用电阻分压。5.1K和22K

主要电路就是IO中间的分压,分别使用一个5.1K和一个22K,
22K那边的IO给3.3V,5.1K那边置零,中间就有0.6V。
两边IO都给3.3V,中间就有3.3V.
两边IO都置零,中间就是0V。
IO.png

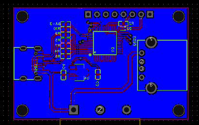
3.画图,当然是嘉立创。
板子.png

4.效果

效果1

效果1
1684917379711.jpg
程序见附件。

缺陷:由于ADC采样使用的27K和5.1K分压后采样,20V以下基本误差还凑合,20V ADC采样比较漂。
目前来说还是比较满意的。
写出来给大家参考!
OLED-1306-1315.zip (159.25 KB, 下载次数: 236)




1684918561653.jpg

焊接正面

焊接正面
回复

使用道具 举报 送花

  • 打卡等级:以坛为家III
  • 打卡总天数:634
  • 最近打卡:2025-10-31 00:03:29
已绑定手机

31

主题

361

回帖

2757

积分

金牌会员

机长

积分
2757
发表于 2023-5-24 17:28:38 | 显示全部楼层
先赞后看,前排支持
业余撸代码,专业开飞机 https://gitee.com/STC-MCU
回复

使用道具 举报 送花

  • 打卡等级:以坛为家I
  • 打卡总天数:332
  • 最近打卡:2025-09-15 20:02:54

9

主题

327

回帖

4526

积分

荣誉版主

积分
4526
发表于 2023-5-24 17:50:52 | 显示全部楼层
回复

使用道具 举报 送花

  • 打卡等级:常住居民III
  • 打卡总天数:139
  • 最近打卡:2024-05-24 15:33:43

13

主题

51

回帖

1437

积分

金牌会员

积分
1437
发表于 2023-5-24 22:21:51 | 显示全部楼层
这个在数码之家是俗称QC诱骗器,名字很奇特。
有源码可以学习了,支持一下。
回复

使用道具 举报 送花

  • 打卡等级:以坛为家I
  • 打卡总天数:224
  • 最近打卡:2025-10-31 13:03:41

792

主题

1万

回帖

2万

积分

管理员

积分
20093
发表于 2023-5-25 07:37:20 | 显示全部楼层
楼主说:【缺陷:由于ADC采样使用的27K和5.1K分压后采样,20V以下基本误差还凑合,
                20V ADC采样比较漂。目前来说还是比较满意的】

不清楚原因,也未下载看原理图,建议:
1,ADC输入的I/O管脚对地接个0.01uF的电容
2,设置ADC采样转换的采样时间加长
3,分压的2个电阻,缩小 N 倍, 电阻越大,需要的 采样/充放电 时间 R*C 越长
================================================================
1,ADC输入的I/O管脚对地接个0.01uF的电容
1.png
2,设置ADC采样转换的采样时间加长
2.png


其他,关于布线
1.png

2.png

回复

使用道具 举报 送花

  • 打卡等级:以坛为家II
  • 打卡总天数:497
  • 最近打卡:2025-10-31 11:22:21

2

主题

32

回帖

1909

积分

金牌会员

积分
1909
发表于 2023-5-25 08:07:04 | 显示全部楼层
感谢楼上姚总建议!有空试试!
回复

使用道具 举报 送花

  • 打卡等级:以坛为家II
  • 打卡总天数:497
  • 最近打卡:2025-10-31 11:22:21

2

主题

32

回帖

1909

积分

金牌会员

积分
1909
发表于 2023-5-26 00:15:36 | 显示全部楼层
根据上面的提示,增加了采样时间,程序中的分压计算改为理论数值,即原来的*512/82改为*321/51,
现在基本精度在±0.03V左右。实际误差如果大,那是电阻的差异,
手上做了两个,一个到20V很准,一个到20V,漂得厉害。应该是原件差异导致的。
回复

使用道具 举报 送花

  • 打卡等级:以坛为家I
  • 打卡总天数:224
  • 最近打卡:2025-10-31 13:03:41

792

主题

1万

回帖

2万

积分

管理员

积分
20093
发表于 2023-5-26 07:19:07 | 显示全部楼层
我一般不下载下来看的,这次还是下载下来,
没看到你原理图的PDF,你上传下您原理图的PDF,
我请梁工来分析下

1.png

回复

使用道具 举报 送花

  • 打卡等级:以坛为家I
  • 打卡总天数:224
  • 最近打卡:2025-10-31 13:03:41

792

主题

1万

回帖

2万

积分

管理员

积分
20093
发表于 2023-5-26 07:23:54 | 显示全部楼层
回复

使用道具 举报 送花

  • 打卡等级:以坛为家II
  • 打卡总天数:497
  • 最近打卡:2025-10-31 11:22:21

2

主题

32

回帖

1909

积分

金牌会员

积分
1909
发表于 2023-5-26 08:21:40 | 显示全部楼层
现在19.60V以下,精度很好了。
1685059737254.jpg 1685059737273.jpg 1685059737286.jpg 1685059737298.jpg
原理图太简单,就没有放,图示如下,用22uF是因为手上只有这个。
ADC.png
回复

使用道具 举报 送花

您需要登录后才可以回帖 登录 | 立即注册

本版积分规则

QQ|手机版|深圳国芯人工智能有限公司 ( 粤ICP备2022108929号-2 )

GMT+8, 2025-11-1 07:59 , Processed in 0.135941 second(s), 97 queries .

Powered by Discuz! X3.5

© 2001-2025 Discuz! Team.

快速回复 返回顶部 返回列表