找回密码
 立即注册
查看: 171|回复: 8

还是那个稳压二极管的问题

[复制链接]
  • 打卡等级:以坛为家I
  • 打卡总天数:302
  • 最近打卡:2026-03-05 07:13:09
已绑定手机

41

主题

163

回帖

1731

积分

金牌会员

积分
1731
发表于 2026-1-31 13:31:34 | 显示全部楼层 |阅读模式
这次是玻璃封装的5.1V,板子是22年1月份的

同样是10K电阻串联,放在脉动15V电压下为了取得过零信号的。
5.1V.jpg

现在就是这样子,但是这个板子返修的原因并不是这个原因,就是此时的状态还是能被芯片识别到过零信号的。
回复

使用道具 举报 送花

  • 打卡等级:以坛为家III
  • 打卡总天数:665
  • 最近打卡:2026-03-07 13:10:17

6

主题

320

回帖

2949

积分

金牌会员

积分
2949
发表于 2026-1-31 15:52:57 | 显示全部楼层
最好把原来的帖子链接发下,没看过之前的帖子,看的没头没尾。
回复

使用道具 举报 送花

  • 打卡等级:以坛为家I
  • 打卡总天数:302
  • 最近打卡:2026-03-05 07:13:09
已绑定手机

41

主题

163

回帖

1731

积分

金牌会员

积分
1731
发表于 2026-1-31 17:45:32 | 显示全部楼层
宁阳*** 发表于 2026-1-31 15:52
最好把原来的帖子链接发下,没看过之前的帖子,看的没头没尾。

都是独立的,可能不是这个论坛吧
就是想探查一下究竟为何4.7V或者5.1V的稳压二极管在脉动电压环境下会有一定的概率稳压值降低到一半多点的情况。
虽然概率并不大,低于1%吧,但是仍然很讨厌。
还有一种现象,在另外一个板子上就是这种电路,只是在脉动电压上面并联了一个1uF的0805电容,目的是获得掉电信号用来保存实时的计数值。现象是哪个1uF的电容很容易发生失效的问题。同样也是概率不高,小于1%。
难道脉动电压这么厉害吗?
回复

使用道具 举报 送花

  • 打卡等级:以坛为家III
  • 打卡总天数:659
  • 最近打卡:2026-03-07 11:42:18

9

主题

607

回帖

4251

积分

论坛元老

积分
4251
发表于 2026-1-31 18:41:39 | 显示全部楼层
没有原理图不好分析,
盲猜是工频电压全波整流后串联电阻和稳压管做的过零检测电路.

第一个稳压管的问题:
稳压管达到稳定电压是有条件的,就是电流要足够大(1-5mA样子),才能进入稳压区,如果不是稳压管自身损坏了.可能是下面这个原因.
15V电压是峰值还是有效值楼主没说清楚,假如是峰值15V,那么10k限流的话,稳压管峰值电流=15-5.1/10k=1mA左右,
这个值处于临界状态,,个别稳压管特性偏差大一点的话,可能输出电压就达不到额定稳压值.解决办法是适当降低限流电阻阻值.

第二个电容损坏问题:
根据多年量产经验,大容量贴片电容确实容易坏,主要几个原因:
1,电容器选型耐压不够,1uF的0805封装电容通常耐压25V或者50V,如果楼主选用了25V耐压的电容用在15V有效值整流电压电路,有击穿短路风险.
2,焊接和PCB受力弯曲问题导致电容器应力过大拉裂开路.
3,使用了劣质假电容,
回复

使用道具 举报 送花

  • 打卡等级:以坛为家I
  • 打卡总天数:302
  • 最近打卡:2026-03-05 07:13:09
已绑定手机

41

主题

163

回帖

1731

积分

金牌会员

积分
1731
发表于 2026-2-1 07:43:01 | 显示全部楼层
网*** 发表于 2026-1-31 18:41
没有原理图不好分析,
盲猜是工频电压全波整流后串联电阻和稳压管做的过零检测电路.

驱动电流偏小的问题,确实有可能。但是新的板子都是好的,极少数问题也是用了1-2年后发生的。
下次再发现类似的情况,先不换二极管,先把电阻搞小点。比如2K的。似乎再小就超过功率了。
电容失效是容量变0,不是击穿,这导致每隔10MS就调用一次中断写一次它的那个EEPROM。关键是写的过程是等待的,影响其他工作了。
回复

使用道具 举报 送花

  • 打卡等级:以坛为家I
  • 打卡总天数:302
  • 最近打卡:2026-03-05 07:13:09
已绑定手机

41

主题

163

回帖

1731

积分

金牌会员

积分
1731
发表于 2026-2-1 15:20:58 | 显示全部楼层
网*** 发表于 2026-1-31 18:41
没有原理图不好分析,
盲猜是工频电压全波整流后串联电阻和稳压管做的过零检测电路.

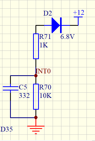
稳压二极管.png 稳压二极管2.png 原理图来了
电流小有点牵强,但是我没看过稳压管的PDF。
有电容的电路就是第一个图并联在R17上面的。电容容易失效,容量变0.
第二个图是掉电信号,芯片比较老,是5A60,供电是开关电源的,这个电路保存数据是好使的,而且从来没有坏过二极管,或者说没有发生无法掉电保存失败的情况。
脉动的情况下二极管容易变,即使电流太小无法使它正常工作,也不至于损坏它吧。
回复

使用道具 举报 送花

  • 打卡等级:以坛为家II
  • 打卡总天数:417
  • 最近打卡:2026-03-07 11:27:49

12

主题

541

回帖

1260

积分

金牌会员

积分
1260
发表于 2026-2-22 13:34:29 | 显示全部楼层
用稳压管是不是有点牵强?
回复

使用道具 举报 送花

  • 打卡等级:偶尔看看I
  • 打卡总天数:13
  • 最近打卡:2026-03-06 15:51:42
已绑定手机

2

主题

17

回帖

114

积分

注册会员

积分
114
发表于 2026-2-22 15:04:55 | 显示全部楼层
xiaob*** 发表于 2026-2-1 15:20
原理图来了
电流小有点牵强,但是我没看过稳压管的PDF。
有电容的电路就是第一个图并联在R17上面的。电容 ...

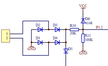
过零检测不必用稳压管,新款MCU端口有保护二极管,老款MCU可以接钳位二极管到VCC。下图是一款恒温加热器的过零检测取样电路,MCU型号STC15W408AS,端口没有保护二极管,P3.2设开漏模式。下降沿触发外部中断再延时550微秒达到真实零点。
无标题.jpg 无标题1.jpg

回复

使用道具 举报 送花

  • 打卡等级:以坛为家I
  • 打卡总天数:302
  • 最近打卡:2026-03-05 07:13:09
已绑定手机

41

主题

163

回帖

1731

积分

金牌会员

积分
1731
发表于 2026-2-22 18:07:00 | 显示全部楼层
wul*** 发表于 2026-2-22 15:04
过零检测不必用稳压管,新款MCU端口有保护二极管,老款MCU可以接钳位二极管到VCC。下图是一款恒温加热器 ...

早期就是因为不用稳压管会引发复位才加上的,后来一直沿用。
现在看来是不如不用
回复

使用道具 举报 送花

您需要登录后才可以回帖 登录 | 立即注册

本版积分规则

QQ|手机版|深圳国芯人工智能有限公司 ( 粤ICP备2022108929号-2 )

GMT+8, 2026-3-7 15:32 , Processed in 0.123254 second(s), 83 queries .

Powered by Discuz! X3.5

© 2001-2026 Discuz! Team.

快速回复 返回顶部 返回列表