- 打卡等级:常住居民III
- 打卡总天数:192
- 最近打卡:2025-10-02 16:25:18
超级版主
- 积分
- 14273
|
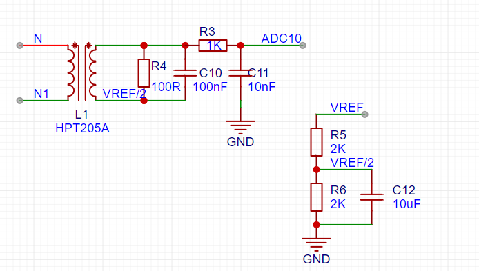
测量交流电压,测量直流电压,兼容,ADC采样转换计算有效值
==8H8K64U, 32G12K128
==串口1(P3.1)送回电脑端【AiCube-ISP | 调试接口】虚拟数码管 显示。

本程序演示使用开天斧三.1的P1.6的12位ADC输入通道,
测量直流电压或50Hz正弦波电压有效值,
DC/AC兼容, 通过串口1(P3.1)发送给上位机,波特率115200,8,n,1.
用户请先别修改程序, 直接下载"ADC.hex"测试.
下载时选择主频24MHZ. 测试时, 电脑的串口助手设置115200,8,n,1.
打开串口助手开始接收, 再打开"STC调试助手"中的"7段数码管"即可看到结果.
本程序使用均方值计算, DC/AC兼容, 不需要切换, 但不判断和显示是交流还是直流.
上电后显示 xx.xx
将输入短路, 看显示是否为0, 不为0则按下P3.5按键归0.
输入DC电压或AC 50Hz交流电压, 将会显示电压有效值, 输入范围为DC 0~+-40V, AC 0~28V,
交流电压超量程会显示不对, 直流超过则显示EEEE.
用户可以自行增加自动判断DC/AC的程序, 以及DC/AC溢出显示.
特别提醒:
由于电路是用1.25V做输入0点参考, 所以输入电压不能跟本电路共地, 否则读数不准确.
本电路供电可以3.5~5V, 电压精度基本不变, 建议用一节3.7V锂电池供电, 就可以任意测量了.
方波信号(50%占空比)的平均电压是幅值的一半, 但有效值是幅值的0.7071, 比如5V幅值的方波, 平均值是2.5V, 有效值是3.53V.
12-开天斧3.1-P1.6交直流兼容采样计算有效值-串口1(P3.1)返回虚拟数码管显示.rar
(369.11 KB, 下载次数: 876)
|
|