找回密码
 立即注册
查看: 508|回复: 11

STC32G144K246-LQFP64 核心板层次分明 一目了然,过目不忘

[复制链接]
  • 打卡等级:常住居民II
  • 打卡总天数:89
  • 最近打卡:2026-02-19 18:05:06
已绑定手机

20

主题

25

回帖

378

积分

中级会员

积分
378
发表于 2025-12-16 20:40:44 | 显示全部楼层 |阅读模式
STC32G144K246-LQFP64 核心板层次分明 一目了然,过目不忘
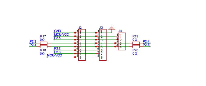
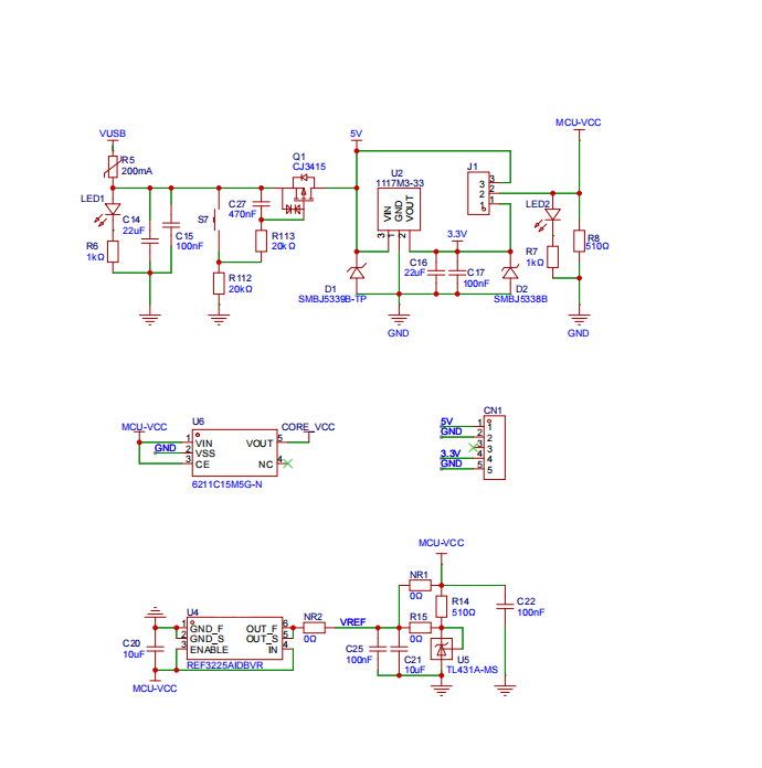
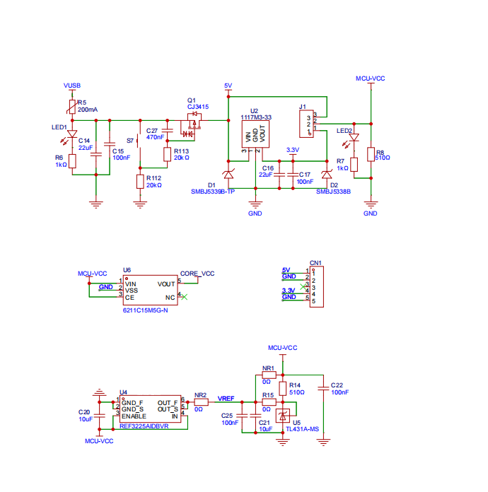
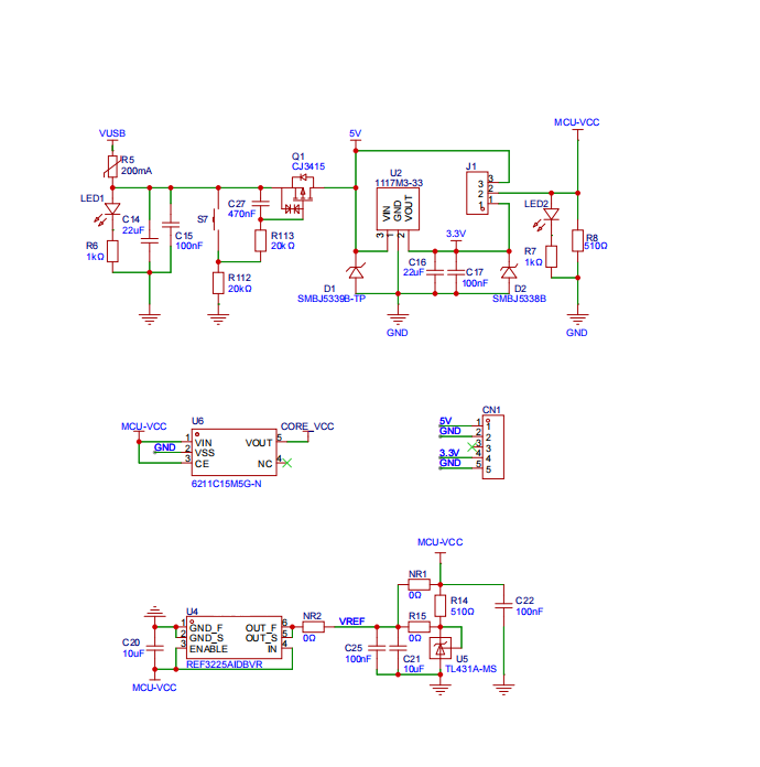
这是我画的原理图,一目了然,清清爽爽,看一遍,就全部记住硬件
原理图上的每个功能模块电路和PCB板上一样独立分开,直观性非常强,一目了然,过目不忘!

截图20251216202028.png
截图20251216201837.png
截图20251216201933.png
截图20251216202043.png
截图20251216201910.png
截图20251216201703.png
截图20251216202028.png
截图20251216201837.png
截图20251216201933.png
截图20251216201910.png
截图20251216202043.png
截图20251216201703.png
3D_PCB2_2_2025-12-16.png
截图20251216202028.png
截图20251216201837.png
截图20251216201933.png
截图20251216201910.png
截图20251216202043.png
截图20251216201703.png
3D_PCB2_2_2025-12-16.png

AI8052U-64核心板-V1.0.eprj

4.36 MB, 下载次数: 10

开源文件

回复

使用道具 举报 送花

  • 打卡等级:以坛为家I
  • 打卡总天数:382
  • 最近打卡:2026-05-08 09:05:25
已绑定手机

47

主题

258

回帖

2253

积分

金牌会员

积分
2253
发表于 2025-12-16 20:42:24 | 显示全部楼层
学习一下。恐怖,GND没铺铜啊。
8位程序---换个STC32G.h头文件,换个C251编译器就直接到STC32的高度了;
          想回到8位机,则换个STC8H.h头文件,换个C51编译器就回到8位机了.
回复

使用道具 举报 送花

  • 打卡等级:常住居民II
  • 打卡总天数:89
  • 最近打卡:2026-02-19 18:05:06
已绑定手机

20

主题

25

回帖

378

积分

中级会员

积分
378
发表于 2025-12-16 20:43:01 | 显示全部楼层

STC32G144K246-LQFP64 核心板层次分明 一目了然,过目不忘

STC32G144K246-LQFP64 核心板层次分明 一目了然,过目不忘
这是我画的原理图,一目了然,清清爽爽,看一遍,就全部记住硬件
原理图上的每个功能模块电路和PCB板上一样独立分开,直观性非常强,一目了然,过目不忘!

截图20251216202028.png
截图20251216201837.png
截图20251216201933.png
截图20251216201910.png
截图20251216202043.png
截图20251216201703.png
3D_PCB2_2_2025-12-16.png

AI8052U-64核心板-V1.0.eprj

4.36 MB, 下载次数: 6

开源文件

回复

使用道具 举报 送花

  • 打卡等级:常住居民II
  • 打卡总天数:89
  • 最近打卡:2026-02-19 18:05:06
已绑定手机

20

主题

25

回帖

378

积分

中级会员

积分
378
发表于 2025-12-16 21:18:59 来自手机 | 显示全部楼层
East Wind 41 发表于 2025-12-16 20:42
学习一下。恐怖,GND没铺铜啊。

我是第一次用嘉立创,很多功能不会用!😂😂😂
回复

使用道具 举报 送花

  • 打卡等级:以坛为家II
  • 打卡总天数:401
  • 最近打卡:2026-05-08 09:46:24

850

主题

1万

回帖

2万

积分

管理员

积分
23212
发表于 2025-12-16 22:48:21 | 显示全部楼层

地线要加强:

截图202512162247548040.jpg
回复

使用道具 举报 送花

  • 打卡等级:以坛为家III
  • 打卡总天数:791
  • 最近打卡:2026-05-08 01:15:15
已绑定手机

19

主题

3387

回帖

7230

积分

论坛元老

积分
7230
发表于 2025-12-16 23:02:47 | 显示全部楼层
typec接口感觉放的不是很好
回复

使用道具 举报 送花

  • 打卡等级:以坛为家I
  • 打卡总天数:356
  • 最近打卡:2026-05-08 01:44:15
已绑定手机

25

主题

216

回帖

1958

积分

金牌会员

积分
1958
发表于 2025-12-17 21:16:15 | 显示全部楼层
有能导入嘉立创EDA专业版的网页版的后缀是epro的文件吗?
学习MCU
回复

使用道具 举报 送花

  • 打卡等级:常住居民II
  • 打卡总天数:89
  • 最近打卡:2026-02-19 18:05:06
已绑定手机

20

主题

25

回帖

378

积分

中级会员

积分
378
发表于 2025-12-17 23:12:41 来自手机 | 显示全部楼层
我心飞扬 发表于 2025-12-17 21:16
有能导入嘉立创EDA专业版的网页版的后缀是epro的文件吗?

我把开源文件放在上面,大神下载一下,用嘉立创软件打开就看了,可以自己修改!!
回复

使用道具 举报 送花

  • 打卡等级:常住居民II
  • 打卡总天数:89
  • 最近打卡:2026-02-19 18:05:06
已绑定手机

20

主题

25

回帖

378

积分

中级会员

积分
378
发表于 2025-12-17 23:19:09 来自手机 | 显示全部楼层
soma 发表于 2025-12-16 23:02
typec接口感觉放的不是很好

原理图和PCB发光二极管和电阻的编号按照p0.0~p7.0编写LED0.0~LED7.0         R0.0~R7.0,一一对应!
按照顺序排挤工工整整!

和排针顺序也是一一对应!

看懂排针等于看懂发光二极管
回复

使用道具 举报 送花

  • 打卡等级:以坛为家I
  • 打卡总天数:356
  • 最近打卡:2026-05-08 01:44:15
已绑定手机

25

主题

216

回帖

1958

积分

金牌会员

积分
1958
发表于 2025-12-19 21:09:53 | 显示全部楼层
2007年*** 发表于 2025-12-17 23:12
我把开源文件放在上面,大神下载一下,用嘉立创软件打开就看了,可以自己修改!! ...

我想借鉴一下你选择的元件、封装等内容。
你是用嘉立创EDA专业版客户端程序保存的项目文件吧?文件后缀是eprj。
我用的嘉立创EDA专业版的网页版打不开你的文件。
这个软件的客户端和网页版保存的项目文件格式不同。
你能保存一份后缀是epro的文件吗?
学习MCU
回复

使用道具 举报 送花

您需要登录后才可以回帖 登录 | 立即注册

本版积分规则

QQ|手机版|深圳国芯人工智能有限公司 ( 粤ICP备2022108929号-2 )

GMT+8, 2026-5-9 00:35 , Processed in 0.140817 second(s), 107 queries .

Powered by Discuz! X3.5

© 2001-2026 Discuz! Team.

快速回复 返回顶部 返回列表