找回密码
 立即注册
查看: 85|回复: 12

求助关于STC32G144K246芯片下载问题

[复制链接]
  • 打卡等级:以坛为家I
  • 打卡总天数:381
  • 最近打卡:2025-12-17 06:48:29
已绑定手机

17

主题

237

回帖

1866

积分

金牌会员

积分
1866
发表于 5 天前 | 显示全部楼层 |阅读模式
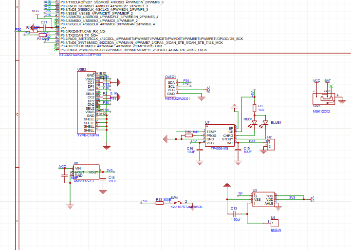
用stc32g144k246焊了一块板子
电路图如下
电路图.png
但是在连接电脑的过程中发现无法连接电脑 ,然后用下载器下载的时候进度快结束的时候提示下载失败 是什么问题
下载提示.png
回复

使用道具 举报 送花

  • 打卡等级:以坛为家I
  • 打卡总天数:381
  • 最近打卡:2025-12-17 06:48:29
已绑定手机

17

主题

237

回帖

1866

积分

金牌会员

积分
1866
发表于 5 天前 | 显示全部楼层
在检查过程中用万用表测量 供电和下载线路都正常 不存在虚焊问题
回复

使用道具 举报 送花

  • 打卡等级:以坛为家I
  • 打卡总天数:390
  • 最近打卡:2025-12-17 08:54:40
已绑定手机

97

主题

3863

回帖

8332

积分

荣誉版主

无情的代码机器

积分
8332
发表于 5 天前 | 显示全部楼层
看着没有电源开关,切电池掉电不彻底,或者,按住P32插拔USB导致的USB下载模式不识别?


串口下载,换个小文件或改个低波特率试下

截图202512121438045462.jpg
三天不学习,赶不上刘少奇~
回复

使用道具 举报 送花

  • 打卡等级:以坛为家I
  • 打卡总天数:381
  • 最近打卡:2025-12-17 06:48:29
已绑定手机

17

主题

237

回帖

1866

积分

金牌会员

积分
1866
发表于 5 天前 | 显示全部楼层
erci*** 发表于 2025-12-12 14:38
看着没有电源开关,切电池掉电不彻底,或者,按住P32插拔USB导致的USB下载模式不识别?

串口下载问题解决了 可能是连接下载器的杜邦线有点虚接  现在就是不知道为什么USB无法识别

点评

连接USB线,确认MCU VCC无电压,再按住P32上电。 可以示波器观察下VCC和P32。 拍照看看实物  详情 回复 发表于 5 天前
回复

使用道具 举报 送花

  • 打卡等级:以坛为家I
  • 打卡总天数:390
  • 最近打卡:2025-12-17 08:54:40
已绑定手机

97

主题

3863

回帖

8332

积分

荣誉版主

无情的代码机器

积分
8332
发表于 5 天前 | 显示全部楼层
30544*** 发表于 2025-12-12 14:42
串口下载问题解决了 可能是连接下载器的杜邦线有点虚接  现在就是不知道为什么USB无法识别 ...

连接USB线,确认MCU VCC无电压,再按住P32上电。
可以示波器观察下VCC和P32。

拍照看看实物


截图202512121445425919.jpg
三天不学习,赶不上刘少奇~
回复

使用道具 举报 送花

  • 打卡等级:以坛为家I
  • 打卡总天数:381
  • 最近打卡:2025-12-17 06:48:29
已绑定手机

17

主题

237

回帖

1866

积分

金牌会员

积分
1866
发表于 5 天前 | 显示全部楼层
没有示波器 反正是按住P32 插USB不行  然后插上USB 按住P32 再打开开关也不行
5BE688E15B9CA516F16C59378D45CD9C.jpg

点评

必须确保最后上电,不能用P32接地再插连接器的方式,因为没办法保证先接通P30、P31最后上电  详情 回复 发表于 5 天前
回复

使用道具 举报 送花

  • 打卡等级:以坛为家I
  • 打卡总天数:237
  • 最近打卡:2025-12-17 02:32:37
已绑定手机

23

主题

190

回帖

1582

积分

金牌会员

积分
1582
发表于 5 天前 | 显示全部楼层
Ucap电容接了吗?原理图不完整看不出来。
学习MCU
回复

使用道具 举报 送花

  • 打卡等级:以坛为家III
  • 打卡总天数:646
  • 最近打卡:2025-12-17 07:25:27
已绑定手机

93

主题

6932

回帖

1万

积分

超级版主

积分
13008
发表于 5 天前 | 显示全部楼层
30544*** 发表于 2025-12-12 15:20
没有示波器 反正是按住P32 插USB不行  然后插上USB 按住P32 再打开开关也不行

必须确保最后上电,不能用P32接地再插连接器的方式,因为没办法保证先接通P30、P31最后上电
回复

使用道具 举报 送花

  • 打卡等级:以坛为家I
  • 打卡总天数:381
  • 最近打卡:2025-12-17 06:48:29
已绑定手机

17

主题

237

回帖

1866

积分

金牌会员

积分
1866
发表于 5 天前 | 显示全部楼层
我心*** 发表于 2025-12-12 15:27
Ucap电容接了吗?原理图不完整看不出来。

接了 电路图是正常的 该接的都接了
回复

使用道具 举报 送花

  • 打卡等级:以坛为家I
  • 打卡总天数:381
  • 最近打卡:2025-12-17 06:48:29
已绑定手机

17

主题

237

回帖

1866

积分

金牌会员

积分
1866
发表于 5 天前 | 显示全部楼层
Debu*** 发表于 2025-12-12 15:44
必须确保最后上电,不能用P32接地再插连接器的方式,因为没办法保证先接通P30、P31最后上电 ...

插上USB  按住P32 上打开开关上电也识别不了

点评

上传完整原理图的pdf看一下  详情 回复 发表于 5 天前
回复

使用道具 举报 送花

您需要登录后才可以回帖 登录 | 立即注册

本版积分规则

QQ|手机版|深圳国芯人工智能有限公司 ( 粤ICP备2022108929号-2 )

GMT+8, 2025-12-17 12:56 , Processed in 0.172407 second(s), 97 queries .

Powered by Discuz! X3.5

© 2001-2025 Discuz! Team.

快速回复 返回顶部 返回列表