找回密码
 立即注册
查看: 106|回复: 4

串口助手打印汉字问题?| 经典 keil-0xFD 乱码问题

[复制链接]
  • 打卡等级:常住居民III
  • 打卡总天数:148
  • 最近打卡:2025-12-16 08:04:28
已绑定手机

12

主题

52

回帖

746

积分

高级会员

积分
746
发表于 2025-12-6 09:38:06 | 显示全部楼层 |阅读模式
在使用AI8H8K64 MCU 串口打印 汉字时候       有关出现   三  的都乱码? 还有个别其他字也是乱码?是什么问题  大部分都是都对的, 波特率降低也无效?   ,这些汉字有什么方法正确显示???
1.png
你先做了,再说话。
回复

使用道具 举报 送花

  • 打卡等级:以坛为家II
  • 打卡总天数:583
  • 最近打卡:2025-12-16 08:55:36

33

主题

2769

回帖

6230

积分

论坛元老

积分
6230
发表于 2025-12-6 10:00:34 | 显示全部楼层
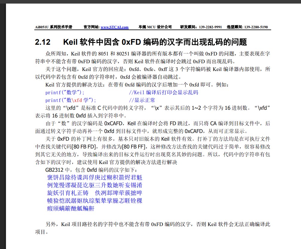
经典keil的 0xFD问题
截图202512061000236603.jpg

抬走 下一个
参考例程并不是对技术参 考手册的补充,而是对技术参 考手册的解释。
技术参 考手册不应该需要参考例程作为补充,而是解释成了参考例程的样子
回复

使用道具 举报 送花

  • 打卡等级:以坛为家III
  • 打卡总天数:619
  • 最近打卡:2025-12-16 16:14:20
已绑定手机

44

主题

2573

回帖

2693

积分

荣誉版主

积分
2693
发表于 2025-12-6 10:02:21 | 显示全部楼层
可能是keil的0xfd的bug,也可能是串口接受到的是单字节编码的符号,凑不成一个正确的汉字
睁开眼睛做场梦~~~
回复

使用道具 举报 送花

  • 打卡等级:常住居民III
  • 打卡总天数:148
  • 最近打卡:2025-12-16 08:04:28
已绑定手机

12

主题

52

回帖

746

积分

高级会员

积分
746
发表于 2025-12-6 10:37:46 | 显示全部楼层
_奶*** 发表于 2025-12-6 10:00
经典keil的 0xFD问题

感谢 元老
你先做了,再说话。
回复

使用道具 举报 送花

  • 打卡等级:常住居民III
  • 打卡总天数:148
  • 最近打卡:2025-12-16 08:04:28
已绑定手机

12

主题

52

回帖

746

积分

高级会员

积分
746
发表于 2025-12-6 10:38:08 | 显示全部楼层
晓*** 发表于 2025-12-6 10:02
可能是keil的0xfd的bug,也可能是串口接受到的是单字节编码的符号,凑不成一个正确的汉字 ...

就是0XFD问题
你先做了,再说话。
回复

使用道具 举报 送花

您需要登录后才可以回帖 登录 | 立即注册

本版积分规则

QQ|手机版|深圳国芯人工智能有限公司 ( 粤ICP备2022108929号-2 )

GMT+8, 2025-12-16 18:23 , Processed in 0.116790 second(s), 70 queries .

Powered by Discuz! X3.5

© 2001-2025 Discuz! Team.

快速回复 返回顶部 返回列表