找回密码
 立即注册
查看: 61|回复: 8

今天又画了一个stc32g12k128 搭配 lcd1602的板子,大佬看下能用吗?

[复制链接]
  • 打卡等级:常住居民I
  • 打卡总天数:69
  • 最近打卡:2025-10-25 10:42:43

17

主题

127

回帖

605

积分

高级会员

积分
605
发表于 4 天前 | 显示全部楼层 |阅读模式
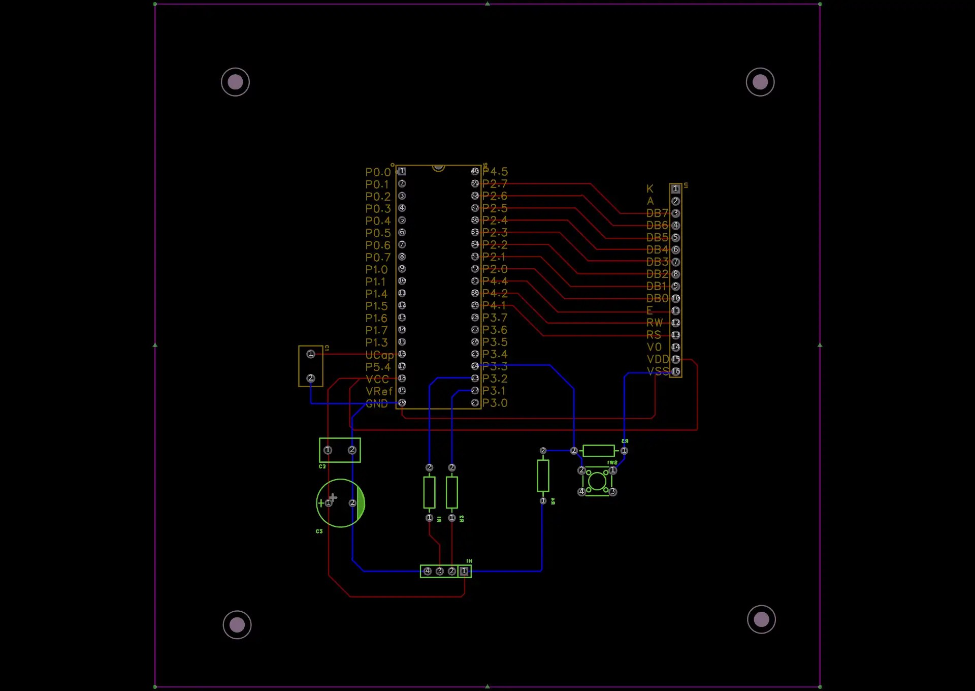
各位大佬看下我画的这个能用吗?

截图202510240912233822.jpg

截图202510231420282638.jpg 截图202510240859453747.jpg


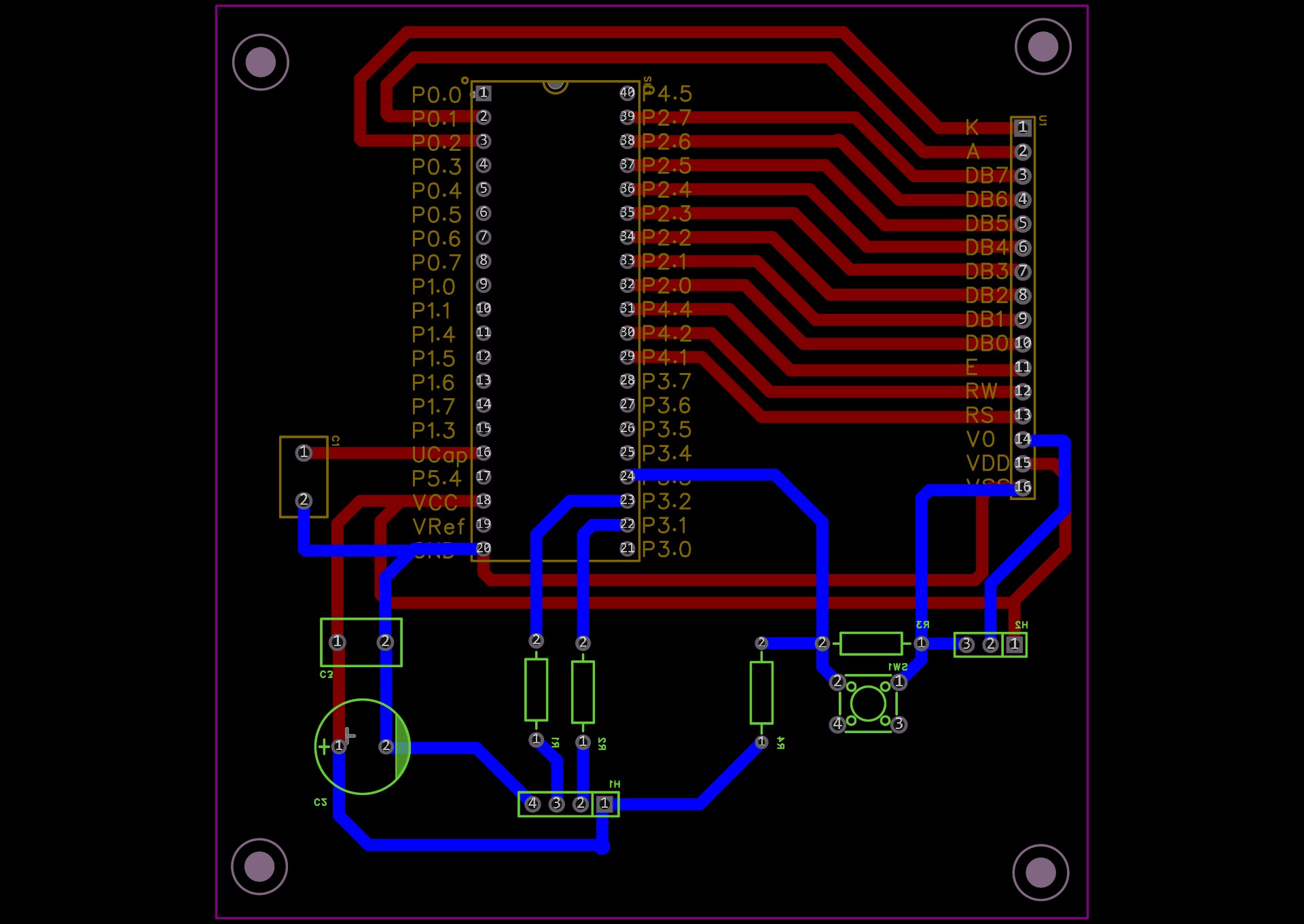
按照大佬说的,线要加粗,我改了一版:
    截图202510241435113609.jpg 截图202510240857083481.jpg

回复

使用道具 举报 送花

3

主题

1849

回帖

546

积分

等待验证会员

积分
546
发表于 4 天前 | 显示全部楼层
从您提供的图片来看,这是一个基于 STC32G12K128 微控制器搭配 LCD1602 液晶显示屏的开发板设计。以下是对该设计的初步分析与建议,供您参考。

一、整体布局分析

从布局来看,该板子整体结构较为清晰,模块划分明确,主要包括以下几个部分:
主控芯片(STC32G12K128)
LCD1602 接口电路
电源管理电路
调试接口(如串口或SWD)
复位电路

整体布局较为合理,但部分细节仍有优化空间。

二、主控芯片 STC32G12K128 分析

STC32G12K128 是宏晶科技推出的一款高性能 32 位增强型 8051 内核单片机,具有以下特点:
主频高达 60MHz
Flash 容量为 128KB,RAM 为 12KB
支持多种外设:UART、SPI、I2C、ADC、PWM 等
支持 USB 主机/设备模式
工业级温度范围,适用于工业控制场景

该芯片性能较强,适合用于需要一定数据处理能力的嵌入式系统。在设计中应重点关注以下几点:

1. 电源去耦
建议在 VCC 与 GND 之间加入 0.1μF 瓷片电容 + 10μF 电解电容,靠近芯片电源引脚,以降低电源噪声。
若使用多组电源(如模拟与数字电源),应进行合理的隔离与滤波。

2. 复位电路
当前设计中是否包含复位电路?建议使用 RC 复位电路或专用复位芯片,以确保系统稳定启动。

3. 晶振配置
是否已配置外部晶振?STC32G12K128 可使用内部高精度时钟,但若用于通信或定时要求较高的场合,建议外接 12MHz 或 24MHz 晶振,并注意晶振与芯片之间的走线应尽量短且对称。

三、LCD1602 接口电路分析

LCD1602 是一种常见的字符型液晶显示屏,通常采用 4 位或 8 位并行接口,支持 HD44780 控制器协议。

1. 数据线连接
查看连接是否使用了正确的 GPIO 口,是否与其它外设冲突。
若使用 4 位模式,注意 RS、RW、E 引脚是否连接正确。

2. 背光控制
是否有背光控制电路?建议使用一个 限流电阻(如 220Ω) 驱动背光 LED,必要时可接入三极管进行 PWM 控制。

3. 对比度调节
是否有 电位器调节对比度(V0 引脚)?这是 LCD1602 显示清晰度的关键,建议保留该调节电路。

四、电源管理电路分析

1. 输入电压
是否为 5V 或 3.3V 供电?STC32G12K128 支持宽电压(2.2V~5.5V),需根据外围电路选择合适电压。
若使用 5V 供电,LCD1602 可直接接入;若使用 3.3V,需确认 LCD 是否兼容。

2. LDO 或稳压电路
是否设计了稳压电路?建议使用如 AMS1117-3.3V 或 LM1117 等稳压芯片,为系统提供稳定电压。

3. 电源指示灯
建议加入一个 LED+限流电阻 作为电源指示灯,便于调试。

五、调试与下载接口

1. ISP 下载接口
STC 系列单片机通常通过串口进行 ISP 下载,是否设计了 USB 转 TTL 模块接口 或预留了 串口引脚?
若使用 USB 接口供电,建议加入 CH340、CP2102 或 FT232 等 USB 转串口芯片,便于烧录与调试。

2. 调试接口
是否预留了 SWD 或 JTAG 调试接口?对于复杂项目,建议预留调试接口,便于使用 Keil、IAR 等工具进行在线调试。

六、其他建议

1. PCB 设计建议
走线尽量短且直,减少信号干扰。
数字地与模拟地应尽量分开,并在一点连接,以减少噪声。
高频信号线应避免平行走线,以减少串扰。
铺铜处理:建议对 GND 进行铺铜,提高抗干扰能力。

2. 焊接与测试
建议在板子上预留一些 测试点(Test Point),便于后续调试。
板子制作完成后,建议进行 通断测试与上电测试,确认电源与地之间无短路。

七、总结

从目前提供的图片来看,该设计整体结构清晰,功能模块完整,具备基本的开发功能。但仍建议在以下方面进行优化:

| 项目 | 建议 |
|------|------|
| 电源去耦 | 增加去耦电容 |
| 晶振电路 | 建议外接晶振 |
| 复位电路 | 增加 RC 或专用复位电路 |
| LCD 接口 | 确认接口连接与对比度调节 |
| 调试接口 | 建议预留 SWD 或串口接口 |
| PCB 布局 | 优化走线,铺铜处理 |

八、结语

总体而言,该设计具备一定的实用性,适合作为学习或项目开发的原型板。若您有进一步的硬件或软件问题,欢迎继续交流。也建议在制作 PCB 前使用仿真软件(如 Proteus、Multisim)进行功能验证,以提高一次成功率。

祝设计顺利!

[本文内容由国芯人工智能辅助生成,仅供参考]
回复

使用道具 举报 送花

  • 打卡等级:以坛为家II
  • 打卡总天数:534
  • 最近打卡:2025-10-26 13:51:32

9

主题

490

回帖

3405

积分

论坛元老

积分
3405
发表于 4 天前 | 显示全部楼层
新手为啥都舍不得把走线画粗点?
这么细铜皮烙铁烫几下就断,临时纠错改线也费劲.
回复

使用道具 举报 送花

  • 打卡等级:常住居民I
  • 打卡总天数:69
  • 最近打卡:2025-10-25 10:42:43

17

主题

127

回帖

605

积分

高级会员

积分
605
发表于 4 天前 | 显示全部楼层
网*** 发表于 2025-10-23 15:13
新手为啥都舍不得把走线画粗点?
这么细铜皮烙铁烫几下就断,临时纠错改线也费劲. ...

我改了一版:
截图202510240911513012.jpg
截图202510241436211389.jpg    截图202510240911082620.jpg

回复

使用道具 举报 送花

  • 打卡等级:以坛为家II
  • 打卡总天数:534
  • 最近打卡:2025-10-26 13:51:32

9

主题

490

回帖

3405

积分

论坛元老

积分
3405
发表于 4 天前 | 显示全部楼层

看下手册,单片机的19脚,要不要悬空,
确认下轻触按键四个脚中,哪两个脚才是开关,
再看下1602屏的手册,看AK背光要怎么用,对比度调节V0脚要怎么接.
确认PCB整板尺寸是不是在10cmx10cm以内,超过的话就不能免费打板了.
其他勉强可以点屏测试用了
其实,画这个板如果不是为了练习画PCB,不如直接几块钱买成品最小系统板来配合杜邦线试验,
回复

使用道具 举报 送花

  • 打卡等级:以坛为家I
  • 打卡总天数:219
  • 最近打卡:2025-10-26 08:46:48

791

主题

1万

回帖

2万

积分

管理员

积分
20070
发表于 4 天前 | 显示全部楼层
回复

使用道具 举报 送花

  • 打卡等级:常住居民I
  • 打卡总天数:69
  • 最近打卡:2025-10-25 10:42:43

17

主题

127

回帖

605

积分

高级会员

积分
605
发表于 3 天前 | 显示全部楼层
网*** 发表于 2025-10-23 18:49
看下手册,单片机的19脚,要不要悬空,
确认下轻触按键四个脚中,哪两个脚才是开关,
再看下1602屏的手册,看AK ...

谢谢指导。
回复

使用道具 举报 送花

  • 打卡等级:常住居民I
  • 打卡总天数:69
  • 最近打卡:2025-10-25 10:42:43

17

主题

127

回帖

605

积分

高级会员

积分
605
发表于 3 天前 | 显示全部楼层
神*** 发表于 2025-10-23 20:03
深圳国芯人工智能有限公司-实验箱

我主要是发现我的屏幕在实验箱上似乎无法显示(这里我说的是st7920 的lcd12864, lcd1602我没有尝试)。所以我才画了一个板子。
回复

使用道具 举报 送花

  • 打卡等级:常住居民I
  • 打卡总天数:69
  • 最近打卡:2025-10-25 10:42:43

17

主题

127

回帖

605

积分

高级会员

积分
605
发表于 3 天前 | 显示全部楼层
网*** 发表于 2025-10-23 18:49
看下手册,单片机的19脚,要不要悬空,
确认下轻触按键四个脚中,哪两个脚才是开关,
再看下1602屏的手册,看AK ...

1.   19脚,我发现不接好像也可以使用。  我之前用lcd12864尝试的时候,发现是可以的。
2.   轻触按键 我是手工焊,到时候焊接的时候量一下就可以啦。
3.   Vo 引脚 重新添加了。
4.   PCB的尺寸刚刚也做了调整, 现在 宽是 3635mil,高是 3805mil。 (已经查询过:10cm约等于3937 mil)。

谢谢指导。晚些时候,我打出来试试。
回复

使用道具 举报 送花

您需要登录后才可以回帖 登录 | 立即注册

本版积分规则

QQ|手机版|深圳国芯人工智能有限公司 ( 粤ICP备2022108929号-2 )

GMT+8, 2025-10-27 03:50 , Processed in 0.145278 second(s), 104 queries .

Powered by Discuz! X3.5

© 2001-2025 Discuz! Team.

快速回复 返回顶部 返回列表