找回密码
 立即注册
查看: 303|回复: 6

PWM 输出低频高电平波形,如何消掉这个互补的波形?|已解决

[复制链接]
  • 打卡等级:偶尔看看III
  • 打卡总天数:48
  • 最近打卡:2026-01-08 09:19:45

38

主题

288

回帖

2591

积分

超级版主

积分
2591
发表于 2025-10-20 13:56:09 | 显示全部楼层 |阅读模式
请教一下:
型号为STC8H1K08的TSSOP20和STC8H1K16的LQFP32,在用芯片的PWM在一个PIN上输出低频高电平波形,其他脚位也会出现对应互补的轻微波形,导致 布置在其他脚位的高点电平出现波动,让LED灯的亮度出现明显亮暗的情况
截图202510201351537448.jpg
请问 :有没有什么办法可以消掉这个互补的波形?
截图202510201352241511.jpg


点亮LED的pin是直接设置为低电平
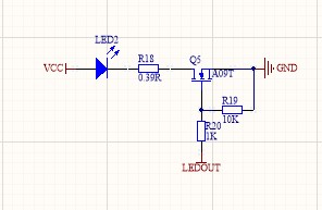
点亮LED灯的原理图如下:

截图202510201350091611.jpg

截图202510201350453839.jpg

LEDOUT是 输出PWM的pin 。加大电流,也就是LEDOUT原理图的LED2用大电流的时候,这个波形会特别明显

功率是40W的LED-白灯  

电流大概为230mA左右


QQ:3398500488
微信号:18106296592(小刘)
回复

使用道具 举报 送花

  • 打卡等级:以坛为家III
  • 打卡总天数:638
  • 最近打卡:2026-01-07 00:51:31
已绑定手机

45

主题

2607

回帖

2862

积分

荣誉版主

积分
2862
发表于 2025-10-20 14:11:47 | 显示全部楼层
有无可能是电源比较怂,或者电源引线内阻大,点亮LED时由于功耗较大造成了电源电压的跌落,一般跌落波形正好和PWM输出波形反相(也就是您所理解的的互补)
建议补测一下LED受PWM控制时,单片机的电源和地之间的电压波动情况
如过出现跌落波形,建议在单片机电源前端增加大电容和二极管隔离跌落波形,必要的话增加LDO稳压芯片
睁开眼睛做场梦~~~
回复

使用道具 举报 送花

  • 打卡等级:以坛为家III
  • 打卡总天数:659
  • 最近打卡:2026-01-08 17:23:41
已绑定手机
已实名认证

124

主题

3315

回帖

8449

积分

版主

积分
8449
发表于 2025-10-20 14:24:07 | 显示全部楼层
建议测量单片机电源电压,这个电源跌落可能是受到了单片机电源影响,例如大电流的时候电源电压被拉下来了导致的。
回复

使用道具 举报 送花

  • 打卡等级:初来乍到
  • 打卡总天数:3
  • 最近打卡:2025-10-21 11:41:37
已绑定手机

0

主题

2

回帖

18

积分

新手上路

积分
18
发表于 2025-10-20 15:37:32 | 显示全部楼层
01是物理搭线图,
02是测量出来的波形,
03是用电压源给的电压和负载的电流,
04是原理图。
请问如何消除25脚(直接给低电平)的黄色波形,
让它稳定输出一条直线的低电平,
或者减弱这个波形也行

实际搭线

实际搭线

示波器采集

示波器采集

电压源

电压源

原理图

原理图
回复

使用道具 举报 送花

  • 打卡等级:以坛为家III
  • 打卡总天数:608
  • 最近打卡:2026-01-08 10:27:08

9

主题

586

回帖

3997

积分

论坛元老

积分
3997
发表于 2025-10-20 16:23:37 | 显示全部楼层
不是程序问题,是测量方法问题,
杜邦线阻值大负载电流在地线上引起的压降,导致25脚测量的波形随负载电流变化.
准确测量25脚波形,应该采用开尔文接法,把地线夹子就近连在单片机的GND脚,避免负载电流测量回路回路的地线.
回复

使用道具 举报 送花

  • 打卡等级:初来乍到
  • 打卡总天数:3
  • 最近打卡:2025-10-21 11:41:37
已绑定手机

0

主题

2

回帖

18

积分

新手上路

积分
18
发表于 2025-10-21 11:41:37 | 显示全部楼层
网*** 发表于 2025-10-20 16:23
不是程序问题,是测量方法问题,
杜邦线阻值大负载电流在地线上引起的压降,导致25脚测量的波形随负载电流变化 ...

那如果在实际应用中,没办法采用开尔文接法去消除这个25脚的低电压波形,那么要如何降低这个波形的幅度?
回复

使用道具 举报 送花

  • 打卡等级:以坛为家III
  • 打卡总天数:608
  • 最近打卡:2026-01-08 10:27:08

9

主题

586

回帖

3997

积分

论坛元老

积分
3997
发表于 2025-10-21 19:26:29 | 显示全部楼层
79846*** 发表于 2025-10-21 11:41
那如果在实际应用中,没办法采用开尔文接法去消除这个25脚的低电压波形,那么要如何降低这个波形的幅度? ...

使用足够粗的导线,
回复

使用道具 举报 送花

您需要登录后才可以回帖 登录 | 立即注册

本版积分规则

QQ|手机版|深圳国芯人工智能有限公司 ( 粤ICP备2022108929号-2 )

GMT+8, 2026-1-8 20:24 , Processed in 0.112321 second(s), 78 queries .

Powered by Discuz! X3.5

© 2001-2025 Discuz! Team.

快速回复 返回顶部 返回列表