|
1246| 41
|
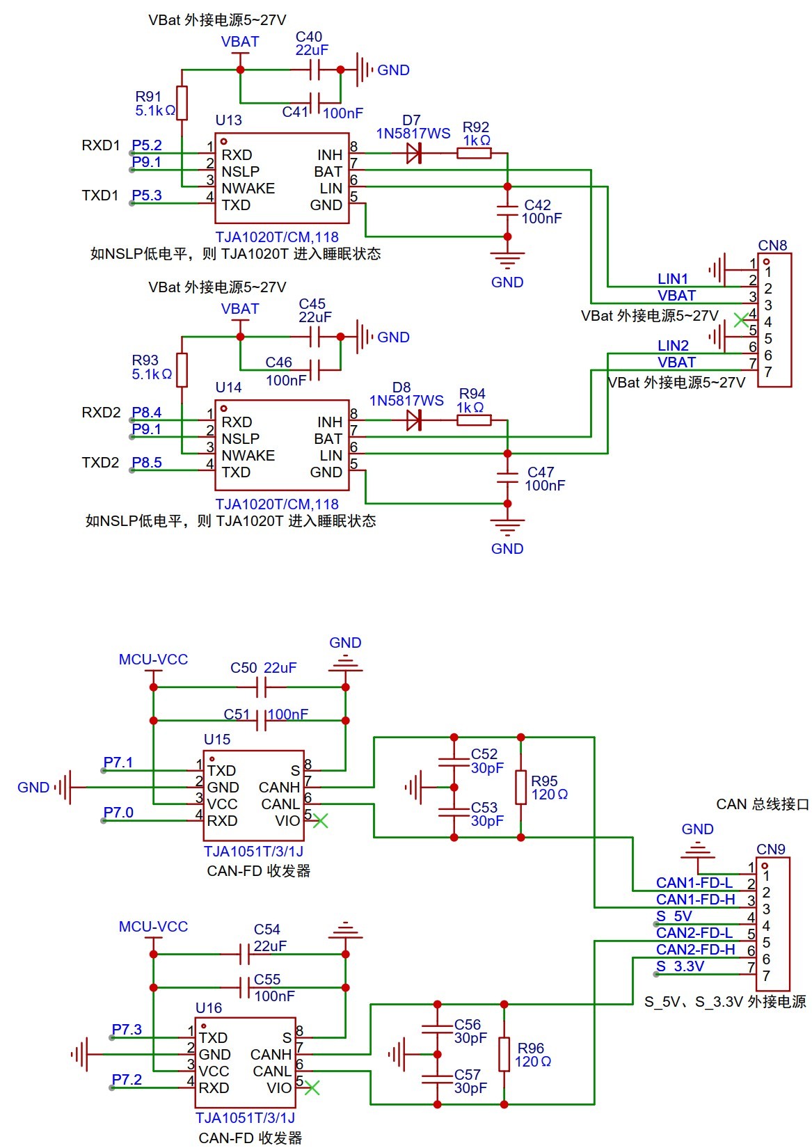
CAN-FD,2组, 有 DMA支持;STC32G144K246 的 2组 独立 CAN-FD 功能测试通过 |

| ||
| ||
| ||
| ||
| ||
| ||
| ||
| ||
| ||
| ||
|手机版|深圳国芯人工智能有限公司
( 粤ICP备2022108929号-2 )
GMT+8, 2025-12-18 12:23 , Processed in 0.124436 second(s), 90 queries .
Powered by Discuz! X3.5
© 2001-2025 Discuz! Team.